3D打印微针阵列贴片可用于小分子、蛋白质和核酸等液态固态皮内给药
时间:2024-10-15 08:22 来源:EFL生物3D打印与生物制造 作者:admin 阅读:次
自20世纪70年代以来,微针阵列贴片(MAP)一直是微创药物输送和诊断的有前途的平台。传统上,MAP由放置在聚合物背衬上的均匀分布的微米级针头阵列组成。这些微针可以刺穿角质层,进入皮肤的表皮层和真皮层,而不会到达神经,从而实现无痛的皮内(ID)治疗。近日,来自斯坦福大学的Joseph
M. DeSimone/北卡罗来纳大学的Jillian L. Perry团队利用高分辨率3D打印制备了一种新型格状MAP
(L-MAP)结构。与传统模制和固体涂层MAP相比,L-MAP可以用每个贴片更少的针头装载更多货物,从而增强货物装载和药物输送能力。此外,L-MAP可以成为相关治疗货物(小分子、蛋白质和核酸)的液态和固态输送的平台技术。
相关研究成果以“3D-Printed Latticed Microneedle Array Patches for Tunable and Versatile Intradermal Delivery”为题于2024年9月2日发表在《Advanced Materials》上。
1.网格微针阵列贴片(L-MAP)库的系统设计
为了设计L-MAP,系统地改变了针基形状(三角形、正方形、五边形、六边形和圆形)、针中格子层数(1、2和3)以及支柱的锥形尺度等变量(图1A)。锥形尺度是指每个支撑支柱从基部到尖端的锥形程度,如图1A所示,锥形尺度越大,最小支柱宽度和最大支柱宽度之间的差异就越大。这三个关键变量的组合用于生成不同L-MAP设计组。使用这种设计策略,生成了43个L-MAP设计,并从计算机辅助设计(CAD)文件中计算出空隙体积和支柱表面积(图1B)。该策略用于探索一系列针头表面积和空隙体积,以分离具有不同货物释放动力学的设计。
为了设计机械完整性(MI)评分,将针头体积中具有高安全系数 (>6) 的百分比最大化,同时将其预测的最大von Mises应力(GPa)和尖端变形最小化。使用5个样本L-MAP设计验证了开发的MI评分系统,并根据MI评分以经验方式评估了它们的抗压强度。有三种L-MAP设计的MI评分高于10,而其他设计的MI评分则低一个数量级(图1C)。根据库设计和计算机模拟的数据,选择了最佳L-MAP设计,以便根据图1D中概述的工作流程进行下游表征并与方形底座实心针状MAP进行比较。
2.L-MAP设计的制造和机械特性
随后,作者对三种下选的L-MAP设计进行了优化,以便在Carbon 3D开发的工业化高分辨率CLIP原型打印机上进行打印。该研究成功在10分钟内打印出每个补丁的L-MAP(打印尺寸= 5 mm × 8.2 mm × 2 mm),并拍摄了针头的SEM图像以显示针头的形态和拓扑结构(图2B)。每片贴片有40根针头的L-MAP设计在Instron装置上进行了压缩测试,以评估失效力和失效模式(图2C)。所有针头均因屈曲而非断裂而失效,这对于避免残留针头碎片留在用户皮肤中的危险非常理想。所有这些失效力均大于每根针∼0.1 N,这是穿透皮肤所需的平均力(图2D)。使用光学相干断层扫描(OCT)评估L-MAP在切除的人体皮肤中的穿透深度(图2E)。总体而言,与实心MAP 相比,这三种L-MAP设计在人体皮肤中的平均穿透深度都更高(图2Eii)。
3.L-MAP的固态和液态小分子输送
为了证明该平台在小分子固态和液态输送中的实用性,作者选择了亚甲蓝染料作为模型货物。对于固态货物装载,将贴片浸涂在 0.5 wt/v% 亚甲蓝染料和粘度/稳定性增强赋形剂(甲基纤维素和蔗糖)的混合物中。浸涂后,将贴片在室温下风干1小时(图3Ai)。一般而言,与尺寸相似的固体MAP相比,L-MAP的货物装载量至少增加了2倍,其中Sq 2 Tier L-MAP设计可容纳最多的货物(图3Aii)。固态货物装载量也可以通过增加MAP浸涂层的数量来增加。此外,L-MAP设计的货物装载在第三次浸涂后达到稳定状态。因此,对于后续的固态货物输送特性,所有MAP每个贴片都进行了3次浸涂。对于液体输送,使用类似的浸涂策略,在磷酸盐缓冲盐水(PBS)中将0.5 wt/v% 亚甲蓝染料装入贴片,并量化装载的液体染料量(图3B)。从光学显微镜图像中可以看出,L-MAP能够将液体货物的液滴截留在空隙中,而固体MAP则无法捕获任何液体制剂(图3Bi)。
在水合的、切除的猪皮中评估了每种L-MAP设计的小分子染料输送动力学。贴片上装有0.5 wt/v% 亚甲蓝染料(固态或液态),并在指定的应用时间内应用于猪耳皮肤活检。取下贴片后,获得了输送到皮肤的染料量,相对于贴片上剩余货物的百分比。该方法用于评估固态(图3C)和液态(图3D)小分子制剂的货物输送动力学。考虑到液体货物的运送,仅评估了L-MAP的释放曲线,因为液体货物无法被固体MAP有效捕获。正如预期的那样,固态运送的释放动力学与液态不同(图3C、D)。对于固态货物运送,Pent 2 Tier和Sq 3 Tier设计似乎具有相似的释放动力学,45%的货物在5分钟内释放。Sq 2 Tier设计似乎以稍慢的方式释放货物,5分钟内只有38%的货物运送。最后,固体MAP释放货物最快,5分钟内货物运送率为56%。
此外,作者还观察到液体货物的释放动力学随L-MAP设计的不同而不同,其中Sq 2 Tier 贴片可提供最快、最高效的货物输送。超过85%的货物在5分钟的应用时间内输送(图3D)。综合以上数据可知LMAP可用于将固态和液态小分子有效载荷有效地输送到皮肤,具有不同的释放曲线。
4.使用L-MAP进行固态卵清蛋白(OVA)输送
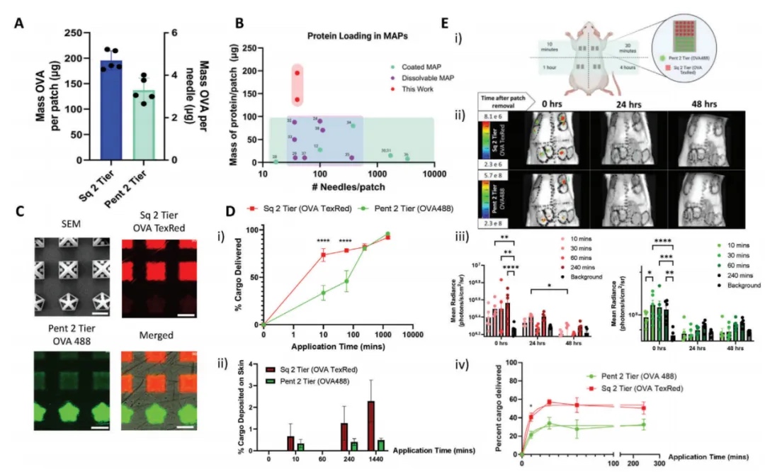
蛋白质抗原递送在疫苗领域备受关注,并且已经证明卵清蛋白(OVA)通过MAP递送是一种有前途的蛋白质抗原和蛋白质治疗替代品。因此,作者选择使用之前报道过的固态OVA蛋白配方,通过L-MAP展示可调节的释放动力学(图4A-B)。为了展示不同的释放曲线,选择了用不同荧光团(Texas Red 和 AlexaFluor 488)标记的OVA蛋白。首先,在切除的猪皮中评估了每片贴片一个针头设计L-MAP(Sq 2 Tier 或 Pent 2 Tier)的释放曲线。使用SEM和荧光显微镜验证分离的Texas Red标记OVA在 Sq 2 Tier针头上的装载情况和AlexaFluor 488标记OVA在Pent 2 Tier针头上的装载情况(图4C)。在离体猪皮中证实了单个贴片观察到的趋势,其中Sq 2 Tier几何形状再次比混合L-MAP上的Pent 2 Tier几何形状释放货物的速度更快(图4Di)。去除贴片后,用胶带剥离皮肤,以量化L-MAP部署期间沉积在皮肤表面的货物量。再次观察到,皮肤表面沉积的货物量极少(<4%),时间点之间没有显著差异(图4Dii)。通过切片组织进一步验证了这些结果,以可视化每个荧光团标记的OVA蛋白的荧光信号深度。
验证了不同的释放动力学曲线后,将混合L-MAP应用于大鼠,时间为10 分钟、30分钟、1小时或4小时(图4Ei)。一般来说,荧光信号可持续长达24小时,大多数信号在移除贴片后48小时消失(图4Eiii)。与Pent 2 Tier部分相比,混合L-MAP的Sq 2 Tier部分还在更短的时间内释放了更高百分比的OVA货物,这进一步证实了在离体猪皮中观察到的结果(图4Di)。以上数据表明混合L-MAP可以实现同一类型货物的不同释放曲线,并且L-MAP 系统可用于递送固态OVA蛋白。
5.使用L-MAP进行液态mRNA递送
随着COVID mRNA疫苗的推出,液态mRNA疫苗在疫苗递送领域也获得了关注。为了证明L-MAP平台在体内皮内液体递送中的实用性,作者选择了封装在D-Lin MC3脂质纳米颗粒(LNP)中的萤火虫荧光素酶(FLuc)mRNA作为治疗相关的模型货物。Sq 2 Tier 设计被选为RNA递送,因为它具有高空隙率和液态递送的快速释放特性(图3D)。40针Sq 2 Tier L-MAP每贴片可装载约850 ng FLuc mRNA,每针可装载20 ng(图5A)。这种RNA装载能力与传统的可溶解和涂层MAP系统相当,但每贴片所需的针头数量大约是后者的一半(图5B)。
为了证明可重复的RNA递送和转染,作者采用了活体切除猪皮肤模型证明了Sq 2 Tier L-MAP可以递送货物并引发局部细胞转染。在短短1分钟的应用时间内就观察到了FLuc蛋白表达(图 5Ci)。此外,递送了两剂量的mRNA,分别为0.4 μg和0.8 μg,并显示出L-MAP的剂量依赖性。无论贴剂应用时间长短,从较高RNA剂量观察到的发光信号始终高于较低剂量的发光信号(图5Cii)。这表明,只需改变装载溶液中货物的浓度即可控制递送剂量。然后通过L-MAP将FLuc mRNA LNPs注入活体动物体内。将载有液体mRNA LNP 的L-MAPs应用于大鼠5分钟或1小时,并使用空贴片作为阴性对照(图5Di)。通过评估贴片上剩余的RNA,确定在短短5分钟的应用时间内,大约50%的装载液体货物已经释放(图5Dii)。在更长的应用时间(1小时)实现了75%的货物输送。与现有的 RNA MAP 系统相比,输送效率大约高出两倍。
此外,在所有使用液体FLuc mRNA 输送的Sq 2 Tier L-MAP中都观察到了稳健的转染和蛋白质表达(图5Diii)。早在去除贴片后3小时就观察到发光信号,去除L-MAP后24小时达到峰值,72小时减弱,显示出典型的mRNA组织转染特征(图5Div)。通过这些结果,证明了L-MAP液体RNA在大鼠中的高效和可重复性递送,并因此实现了强劲的蛋白质表达。
在这项工作中,作者利用高分辨率打印机来扩展L-MAP的多功能性和可调性,并运送大量固态和液态货物。所设计的新型L-MAP结构带有锥形支柱,可以帮助保持更大的空隙体积,同时在晶格针头内提供机械完整性。此外,L-MAP可以成为相关治疗货物(小分子、蛋白质和核酸)的液态和固态输送的平台技术。这项工作有望将药物输送(尤其是多种有效载荷的输送)扩展到皮内空间。L-MAP平台引入的模块化为多种有效载荷开辟了药物递送方案。然而,一个潜在的限制是确保在更短的佩戴时间内实现更高的递送效率。希望通过整合可以产生快速、高效递送方案的设备设计元素,扩展这项工作,以在未来的研究中展示L-MAP的治疗潜力。
文章来源:
https://doi.org/10.1002/adma.202404606
相关研究成果以“3D-Printed Latticed Microneedle Array Patches for Tunable and Versatile Intradermal Delivery”为题于2024年9月2日发表在《Advanced Materials》上。
1.网格微针阵列贴片(L-MAP)库的系统设计
为了设计L-MAP,系统地改变了针基形状(三角形、正方形、五边形、六边形和圆形)、针中格子层数(1、2和3)以及支柱的锥形尺度等变量(图1A)。锥形尺度是指每个支撑支柱从基部到尖端的锥形程度,如图1A所示,锥形尺度越大,最小支柱宽度和最大支柱宽度之间的差异就越大。这三个关键变量的组合用于生成不同L-MAP设计组。使用这种设计策略,生成了43个L-MAP设计,并从计算机辅助设计(CAD)文件中计算出空隙体积和支柱表面积(图1B)。该策略用于探索一系列针头表面积和空隙体积,以分离具有不同货物释放动力学的设计。
为了设计机械完整性(MI)评分,将针头体积中具有高安全系数 (>6) 的百分比最大化,同时将其预测的最大von Mises应力(GPa)和尖端变形最小化。使用5个样本L-MAP设计验证了开发的MI评分系统,并根据MI评分以经验方式评估了它们的抗压强度。有三种L-MAP设计的MI评分高于10,而其他设计的MI评分则低一个数量级(图1C)。根据库设计和计算机模拟的数据,选择了最佳L-MAP设计,以便根据图1D中概述的工作流程进行下游表征并与方形底座实心针状MAP进行比较。
图1 生成L-MAP设计库
2.L-MAP设计的制造和机械特性
随后,作者对三种下选的L-MAP设计进行了优化,以便在Carbon 3D开发的工业化高分辨率CLIP原型打印机上进行打印。该研究成功在10分钟内打印出每个补丁的L-MAP(打印尺寸= 5 mm × 8.2 mm × 2 mm),并拍摄了针头的SEM图像以显示针头的形态和拓扑结构(图2B)。每片贴片有40根针头的L-MAP设计在Instron装置上进行了压缩测试,以评估失效力和失效模式(图2C)。所有针头均因屈曲而非断裂而失效,这对于避免残留针头碎片留在用户皮肤中的危险非常理想。所有这些失效力均大于每根针∼0.1 N,这是穿透皮肤所需的平均力(图2D)。使用光学相干断层扫描(OCT)评估L-MAP在切除的人体皮肤中的穿透深度(图2E)。总体而言,与实心MAP 相比,这三种L-MAP设计在人体皮肤中的平均穿透深度都更高(图2Eii)。
图2 最佳L-MAP设计的3D打印和机械特性
3.L-MAP的固态和液态小分子输送
为了证明该平台在小分子固态和液态输送中的实用性,作者选择了亚甲蓝染料作为模型货物。对于固态货物装载,将贴片浸涂在 0.5 wt/v% 亚甲蓝染料和粘度/稳定性增强赋形剂(甲基纤维素和蔗糖)的混合物中。浸涂后,将贴片在室温下风干1小时(图3Ai)。一般而言,与尺寸相似的固体MAP相比,L-MAP的货物装载量至少增加了2倍,其中Sq 2 Tier L-MAP设计可容纳最多的货物(图3Aii)。固态货物装载量也可以通过增加MAP浸涂层的数量来增加。此外,L-MAP设计的货物装载在第三次浸涂后达到稳定状态。因此,对于后续的固态货物输送特性,所有MAP每个贴片都进行了3次浸涂。对于液体输送,使用类似的浸涂策略,在磷酸盐缓冲盐水(PBS)中将0.5 wt/v% 亚甲蓝染料装入贴片,并量化装载的液体染料量(图3B)。从光学显微镜图像中可以看出,L-MAP能够将液体货物的液滴截留在空隙中,而固体MAP则无法捕获任何液体制剂(图3Bi)。
在水合的、切除的猪皮中评估了每种L-MAP设计的小分子染料输送动力学。贴片上装有0.5 wt/v% 亚甲蓝染料(固态或液态),并在指定的应用时间内应用于猪耳皮肤活检。取下贴片后,获得了输送到皮肤的染料量,相对于贴片上剩余货物的百分比。该方法用于评估固态(图3C)和液态(图3D)小分子制剂的货物输送动力学。考虑到液体货物的运送,仅评估了L-MAP的释放曲线,因为液体货物无法被固体MAP有效捕获。正如预期的那样,固态运送的释放动力学与液态不同(图3C、D)。对于固态货物运送,Pent 2 Tier和Sq 3 Tier设计似乎具有相似的释放动力学,45%的货物在5分钟内释放。Sq 2 Tier设计似乎以稍慢的方式释放货物,5分钟内只有38%的货物运送。最后,固体MAP释放货物最快,5分钟内货物运送率为56%。
此外,作者还观察到液体货物的释放动力学随L-MAP设计的不同而不同,其中Sq 2 Tier 贴片可提供最快、最高效的货物输送。超过85%的货物在5分钟的应用时间内输送(图3D)。综合以上数据可知LMAP可用于将固态和液态小分子有效载荷有效地输送到皮肤,具有不同的释放曲线。
图3 固态和液态、小分子染料输送的动力学
4.使用L-MAP进行固态卵清蛋白(OVA)输送
蛋白质抗原递送在疫苗领域备受关注,并且已经证明卵清蛋白(OVA)通过MAP递送是一种有前途的蛋白质抗原和蛋白质治疗替代品。因此,作者选择使用之前报道过的固态OVA蛋白配方,通过L-MAP展示可调节的释放动力学(图4A-B)。为了展示不同的释放曲线,选择了用不同荧光团(Texas Red 和 AlexaFluor 488)标记的OVA蛋白。首先,在切除的猪皮中评估了每片贴片一个针头设计L-MAP(Sq 2 Tier 或 Pent 2 Tier)的释放曲线。使用SEM和荧光显微镜验证分离的Texas Red标记OVA在 Sq 2 Tier针头上的装载情况和AlexaFluor 488标记OVA在Pent 2 Tier针头上的装载情况(图4C)。在离体猪皮中证实了单个贴片观察到的趋势,其中Sq 2 Tier几何形状再次比混合L-MAP上的Pent 2 Tier几何形状释放货物的速度更快(图4Di)。去除贴片后,用胶带剥离皮肤,以量化L-MAP部署期间沉积在皮肤表面的货物量。再次观察到,皮肤表面沉积的货物量极少(<4%),时间点之间没有显著差异(图4Dii)。通过切片组织进一步验证了这些结果,以可视化每个荧光团标记的OVA蛋白的荧光信号深度。
验证了不同的释放动力学曲线后,将混合L-MAP应用于大鼠,时间为10 分钟、30分钟、1小时或4小时(图4Ei)。一般来说,荧光信号可持续长达24小时,大多数信号在移除贴片后48小时消失(图4Eiii)。与Pent 2 Tier部分相比,混合L-MAP的Sq 2 Tier部分还在更短的时间内释放了更高百分比的OVA货物,这进一步证实了在离体猪皮中观察到的结果(图4Di)。以上数据表明混合L-MAP可以实现同一类型货物的不同释放曲线,并且L-MAP 系统可用于递送固态OVA蛋白。
图4 L-MAP OVA蛋白质输送具有不同的释放动力学
5.使用L-MAP进行液态mRNA递送
随着COVID mRNA疫苗的推出,液态mRNA疫苗在疫苗递送领域也获得了关注。为了证明L-MAP平台在体内皮内液体递送中的实用性,作者选择了封装在D-Lin MC3脂质纳米颗粒(LNP)中的萤火虫荧光素酶(FLuc)mRNA作为治疗相关的模型货物。Sq 2 Tier 设计被选为RNA递送,因为它具有高空隙率和液态递送的快速释放特性(图3D)。40针Sq 2 Tier L-MAP每贴片可装载约850 ng FLuc mRNA,每针可装载20 ng(图5A)。这种RNA装载能力与传统的可溶解和涂层MAP系统相当,但每贴片所需的针头数量大约是后者的一半(图5B)。
为了证明可重复的RNA递送和转染,作者采用了活体切除猪皮肤模型证明了Sq 2 Tier L-MAP可以递送货物并引发局部细胞转染。在短短1分钟的应用时间内就观察到了FLuc蛋白表达(图 5Ci)。此外,递送了两剂量的mRNA,分别为0.4 μg和0.8 μg,并显示出L-MAP的剂量依赖性。无论贴剂应用时间长短,从较高RNA剂量观察到的发光信号始终高于较低剂量的发光信号(图5Cii)。这表明,只需改变装载溶液中货物的浓度即可控制递送剂量。然后通过L-MAP将FLuc mRNA LNPs注入活体动物体内。将载有液体mRNA LNP 的L-MAPs应用于大鼠5分钟或1小时,并使用空贴片作为阴性对照(图5Di)。通过评估贴片上剩余的RNA,确定在短短5分钟的应用时间内,大约50%的装载液体货物已经释放(图5Dii)。在更长的应用时间(1小时)实现了75%的货物输送。与现有的 RNA MAP 系统相比,输送效率大约高出两倍。
此外,在所有使用液体FLuc mRNA 输送的Sq 2 Tier L-MAP中都观察到了稳健的转染和蛋白质表达(图5Diii)。早在去除贴片后3小时就观察到发光信号,去除L-MAP后24小时达到峰值,72小时减弱,显示出典型的mRNA组织转染特征(图5Div)。通过这些结果,证明了L-MAP液体RNA在大鼠中的高效和可重复性递送,并因此实现了强劲的蛋白质表达。
图5 Sq 2 Tier L-MAP可运送液体RNA货物并转染细胞
在这项工作中,作者利用高分辨率打印机来扩展L-MAP的多功能性和可调性,并运送大量固态和液态货物。所设计的新型L-MAP结构带有锥形支柱,可以帮助保持更大的空隙体积,同时在晶格针头内提供机械完整性。此外,L-MAP可以成为相关治疗货物(小分子、蛋白质和核酸)的液态和固态输送的平台技术。这项工作有望将药物输送(尤其是多种有效载荷的输送)扩展到皮内空间。L-MAP平台引入的模块化为多种有效载荷开辟了药物递送方案。然而,一个潜在的限制是确保在更短的佩戴时间内实现更高的递送效率。希望通过整合可以产生快速、高效递送方案的设备设计元素,扩展这项工作,以在未来的研究中展示L-MAP的治疗潜力。
文章来源:
https://doi.org/10.1002/adma.202404606
(责任编辑:admin)
最新内容
热点内容


Forte3D利用3D打印技术大
LEAP 71测试AI生成的20kN
中航重机拟向子公司中航天
航空航天3D打印市场加速起
3D打印赋能精准骨科:3D S
加沙医生在资源匮乏地带利
起亚EV2概念车搭
波音首次采用3D打
Contour3D在悉尼
英国迈凯伦汽车与
越南Vinmec医疗集
