3D打印创新微针系统:氢气疗法助力术后镇痛与伤口愈合
术后疼痛管理是现代麻醉学和围手术期医学中的一个关键议题。研究表明,超过80%的手术患者在术后出现急性疼痛,其中约10%的患者因急性疼痛管理不当,最终发展为慢性疼痛。疼痛控制不当不仅延长恢复周期,增加住院时长,还可能导致伤口愈合延迟,从而进一步影响患者的生活质量。尽管局麻药因其有效的镇痛效果和较小的副作用被广泛应用,但其单次给药的短效性限制了其在术后长期疼痛管理中的应用。因此,开发新型药物递送系统和个性化的镇痛控制方案成为当务之急。
氢气(H2)作为一种无色、无味、无毒且可再生的气体,近年来在医学中的应用逐渐受到关注。研究表明,H2不仅能够抑制制疼痛,还可通过减少炎症和氧化应激促进伤口愈合。因此,我们推测H2能够在术后切口管理中发挥双重作用,既提供镇痛效果,又促进创伤修复。然而,如何在术后创伤的酸性微环境中实现H2的可控和持续释放,仍然是一个技术难题。
为此,武汉大学药学院黎威教授团队、武汉大学中南医院彭勉教授团队联合开发了一种新型的光热微针系统,通过持续释放H2来缓解术后疼痛,并促进伤口愈合,为个性化镇痛治疗提供了新的解决方案。相关研究成果以“Sustained-Release Photothermal Microneedles for Postoperative Incisional Analgesia and Wound Healing via Hydrogen Therapy”为题发表在期刊《Advanced Science》上。武汉大学第二临床学院博士研究生张爱宁、武汉大学药学院博士研究生江雪为共同第一作者,武汉大学药学院黎威教授、武汉大学中南医院彭勉教授为共同通讯作者。

微针系统设计:创新性H2释放与光热控制
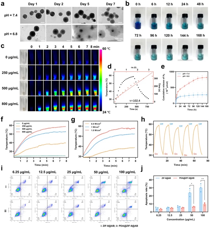
该系统的核心是通过聚多巴胺(PDA)修饰的ZIF-8@氨硼烷(AB)纳米粒子,结合温度响应型聚己内酯(PCL)微球,负载于透明质酸基质的可溶性微针贴片中,可在酸性微环境中持续释放H2并通过近红外(NIR)光热效应控制药物释放。其中,该微针贴片(HA-PP MN patch)是利用摩方精密microArch® S240 (精度:10 μm)3D打印设备加工模具后经PDMS翻模制备而成的。研究发现,PDA@ZIF-8@AB纳米粒子能在术后酸性环境中持续释放H2,缓解疼痛并促进创伤愈合,而PCL@QX-314微球则通过NIR激活,精确控制局部麻醉药物QX-314的释放,从而达到个性化的镇痛效果。

H2与光热双重作用:提升术后镇痛与愈合
通过体外实验,研究表明该微针系统能够在术后创伤中持续释放H2,最大程度地减少氧化应激和炎症反应,为创伤愈合提供更好的微环境。在NIR激光照射下,PDA修饰的微针释放了QX-314,使其通过神经膜离子通道精准进入神经细胞,从而提供个性化的镇痛治疗。


微针的临床前效果验证
进一步的动物实验表明,该微针系统不仅在减轻疼痛方面表现出色,还促进了创伤愈合过程。NIR激光照射下,微针系统有效激活了局部的血管生成,增强了细胞迁移和新生血管的形成,这为伤口的快速愈合提供了有力支持。通过组织学和病理学分析,研究表明微针系统的应用能显著减少炎症反应,提高了创伤愈合速度。


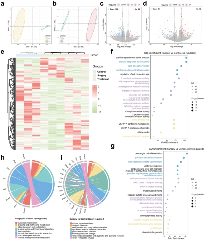
微针双重作用机制的转录组学分析
本研究的转录组学分析深入揭示了H2对镇痛和组织修复作用的分子机制。数据表明,术后损伤及其相应治疗涉及多条生物学通路的调控。手术创伤引发了明显的炎症反应和氧化应激,同时上调了与疼痛相关的信号通路及受体活动,如前列腺素受体活性。这表明,手术刺激引发的炎症及其他应激反应在术后疼痛的发生中起到了关键作用。而在释放H2的治疗微针组中,基因表达显示出镇痛和组织修复的双重效应。在治疗组中,抗氧化应激相关通路的上调提示H2可能通过缓解氧化损伤来促进组织修复并加速伤口愈合。同时,周细胞分化、NADPH活性和细胞外基质调控等相关通路的上调进一步说明释放H2的治疗微针在促进组织再生和炎症消退方面的作用。此外,免疫相关通路的调控突出了H2在调节炎症中的重要作用。而疼痛相关信号通路的下调,如前列腺素受体活性和MAPK信号通路,则进一步验证了释放H2的治疗微针在镇痛方面的潜力。


结论:本研究开发了一种缓释光热响应型微针系统,成功实现了持续H2释放与光热触发QX-314递送的有机结合,达到了长效镇痛、个体化镇痛和加速组织修复的多重效果。基于ZIF-8的持续H2释放在局部环境中提供了持久的抗炎镇痛作用,而可控的QX-314释放则实现了个性化的疼痛缓解,有效弥补了传统疼痛管理策略的局限性。研究结果表明,这一具有多重作用的微针系统在术后镇痛和促进伤口愈合方面展现了显著的潜力,与加速康复外科(ERAS)理念相契合,为术后切口管理提供了一种有效的个性化治疗方案。
原文链接:https://doi.org/10.1002/advs.202503698
(责任编辑:admin)


Forte3D利用3D打印技术大
LEAP 71测试AI生成的20kN
中航重机拟向子公司中航天
航空航天3D打印市场加速起
3D打印赋能精准骨科:3D S
加沙医生在资源匮乏地带利
起亚EV2概念车搭
波音首次采用3D打
Contour3D在悉尼
英国迈凯伦汽车与
越南Vinmec医疗集
