3小时打印窗口+自由基清除!《AM》报道3D打印水凝胶
3D生物打印作为组织工程与增材制造交叉领域的前沿技术,致力于构建具有生物活性的功能化结构。该技术通过将活细胞整合至生物墨水,结合精密沉积系统,可实现具有高度几何保真度的复杂组织构建。其核心优势在于能够逐层精准沉积生物墨水,形成可植入组织或高仿真生物模型,目前已在皮肤、血管网络、神经组织、软骨及骨骼模型等组织工程领域获得广泛应用。3D生物打印技术架起了组织工程与增材制造之间的桥梁,但开发兼具理想生物特性和物理性能的生物墨水仍面临挑战。透明质酸(HA)因其优异的生物相容性和细胞识别特性成为极具潜力的基材。
来自瑞典乌普萨拉大学的Oommen P. Varghese团队通过在半胱氨酸修饰的HA中引入动态二硫键交联机制,设计出能在生理pH条件下成胶的HA基生物墨水。针对二硫键交联水凝胶固化速度慢的固有缺陷,创新性添加碘化钾(KI)实现浓度依赖型凝胶加速——KI在维持水凝胶结构完整性的同时,不仅显著提升固化效率,还赋予材料自由基清除能力。当KI浓度控制在50 mM时,墨水可获得超过3小时的打印窗口期,既能保障细胞存活率,又可支持超细针头(32G,内径108微米)打印作业,从而成功构建出尺寸超过3厘米的复杂3D结构。应用该墨水构建的骨关节炎疾病模型,首次揭示了人间充质基质细胞(hMSCs)对炎症环境下软骨细胞的免疫调节作用。这项研究攻克了3D生物打印中的关键技术瓶颈,为创新体外模型构建提供了可靠平台,对疾病建模和精准医学发展具有重要推动作用。相关工作以题为“Ultra-Fine 3D Bioprinting of Dynamic Hyaluronic Acid Hydrogel for in Vitro Modeling”的文章发表在2025年05月13日的期刊《Advanced Materials》。

【半胱氨酸修饰透明质酸水凝胶的合成与表征】
为开发自交联生物墨水,本文基于二硫键化学设计反应体系——该反应可在生理pH条件下进行,但反应速率有待提升。为此,本文合成了半胱氨酸修饰的透明质酸(HA-Cys)。具体方法为:采用碳二亚胺偶联化学,以N-羟基苯并三唑(HOBt)为亲核催化剂,通过质量源于设计(QbD)优化方案(图1a),在pH 4.7条件下选择性修饰酰肼末端,保留氨基游离状态,最终获得半胱氨酸修饰的生物聚合物。通过核磁氢谱中对应次甲基(─CHNH₂,4.22 ppm)和亚甲基(─CH₂SH,2.76 ppm)的质子信号验证修饰度,并采用Ellman法进一步确认化学修饰度为10%。该方法利用5,5'-二硫双(2-硝基苯甲酸)(DTNB)的氧化性二硫键与游离巯基反应,生成5-硫代-2-硝基苯甲酸(TNB)和混合二硫化物。该修饰度被证实为最优值:过低会导致水凝胶强度不足,过高则可能改变细胞-材料相互作用。

【KI对HA-Cys水凝胶流变特性及抗氧化活性的影响】
为探究KI催化巯基氧化的作用机制,本文通过流变仪时间扫描测试分析了不同KI浓度下的凝胶动力学。以储能模量(G′)和损耗模量(G″)的交点作为凝胶点,标志材料从流体行为转变为弹性凝胶行为。如图2a所示,KI浓度显著影响凝胶动力学:添加50 mM KI使HA-Cys溶液的凝胶时间从67.3分钟缩短至11.7分钟;当KI浓度升至250 mM时,凝胶速度过快(<1分钟)而无法通过流变测试捕捉(不同KI浓度下的G′/G″交点参见图S2-S7)。这些数据明确证实:KI能在室温及生理pH下氧化HA-Cys的游离巯基,且二硫键形成速率与KI浓度呈正相关。
通过振幅扫描测试进一步评估KI对完全交联水凝胶力学性能的影响。图2b显示,KI的添加并未显著改变凝胶刚度,但250 mM KI组出现明显软化现象。具体而言,含25 mM KI的HA-Cys水凝胶G′为4005±504 Pa,而KI浓度提升至250 mM时,G′降至2455±684 Pa。这种力学性能下降源于高浓度KI导致的过快交联——不均匀的快速交联会降低网络密度,这与我们前期研究结论一致:通过盐类调节腙键/肟键交联动力学时,过快的凝胶速率会导致材料刚度下降。

【不同浓度KI的HA-Cys水凝胶细胞活性评估】
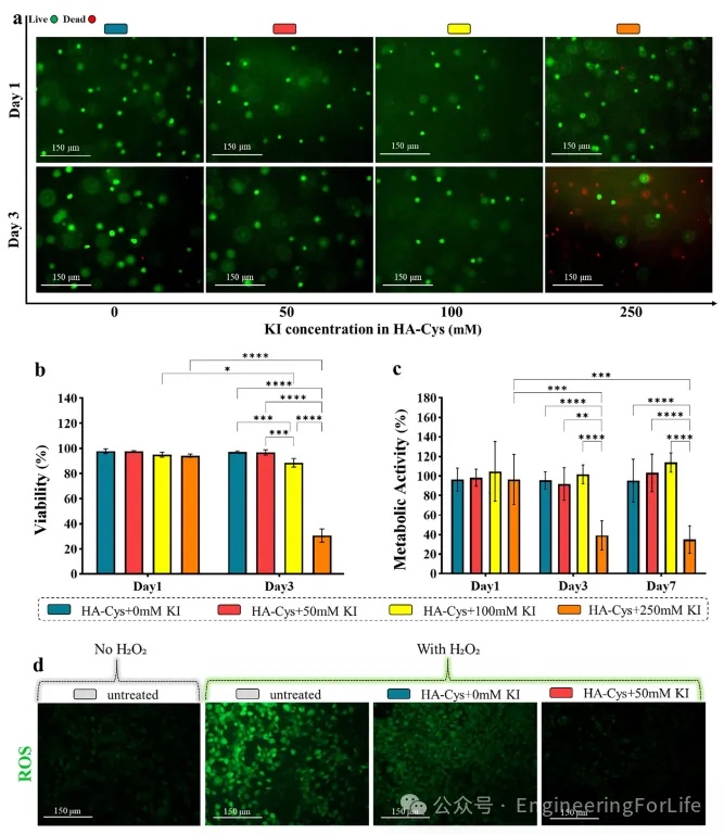
为评估不同浓度KI的HA-Cys生物相容性,本文进行了活/死细胞染色实验。实验将人软骨细胞封装于具有最强清除活性的三种KI浓度(50、100和250 mM)HA-Cys水凝胶中,并以不含KI的HA-Cys作为对照组。图3a展示了培养1天和3天后各水凝胶的活/死染色显微图像,其中绿色标记活细胞,红色标记死细胞。通过ImageJ软件计算活细胞占比(图3b)发现:培养1天后所有水凝胶均保持高细胞活性(>90%);培养3天后,不含KI与含50 mM KI的HA-Cys水凝胶仍保持>95%的高活性,而100 mM KI组活性降至≈88%,表明存在一定毒性;当KI浓度升至250 mM时,细胞活性急剧下降至31%。
为验证上述结果,本文采用Presto Blue检测评估细胞代谢活性。封装1天后各组无显著差异(图3c),但在250 mM KI高浓度下,3天和7天后的代谢活性分别显著降至39±15%和35±14%。值得注意的是,50和100 mM KI组在这些时间点未出现明显代谢活性变化。为进一步精确评估低于250 mM KI的细胞毒性,我们检测了封装4天后培养基中乳酸脱氢酶(LDH)的释放量(细胞损伤标志物)。如预期所示,250 mM KI水凝胶毒性最高,而50 mM KI组的LDH释放量最低(20.4%),甚至优于100 mM KI组(33.8%)。综合其低细胞毒性、优异自由基清除能力和显著加速凝胶形成的特性,本文最终选择含50 mM KI的HA-Cys(HA-Cys.KI)作为最优配方进行后续分析。

【水凝胶在不同条件下的溶胀与稳定性研究】
由于水凝胶的稳定性和溶胀行为是设计生物墨水的关键参数,本文首先测定了37℃ PBS中水凝胶30天内的溶胀率。令人欣慰的是,含KI与不含KI的两种水凝胶溶胀程度有限——前6天仅溶胀10%(图4a)。第9天时,HA-Cys和HA-Cys.KI的溶胀率分别增至18.8±4.6%和24.4±1.1%,第14天时进一步达到37.4±9.9%与35.4±11.6%,此后在整个实验周期内保持平衡状态。
接下来本文评估了透明质酸水凝胶的酶降解特性。已知HA在体内普遍存在的透明质酸酶作用下会发生降解,该酶能催化HA骨架中β-1→4糖苷键的断裂。这种酶存在于皮肤、眼睛、肝脏、肾脏等多个器官以及血液、泪液等体液中,还能一定程度分解结缔组织中的其他粘多糖。因此,本文在37℃富含透明质酸酶的培养基中考察了含/不含KI的HA-Cys水凝胶稳定性(酶浓度≈人血浆浓度的40倍)。以初始凝固时水凝胶质量(零时间点)为100%基准,监测重量变化百分比。实验显示,所有水凝胶在孵育前6小时均显著溶胀,并在10天内持续膨胀(图4b),随后进入劣化阶段,至第14天实验结束时完全崩解。两种凝胶(HA-Cys与HA-Cys.KI)的降解曲线无显著差异,表明添加50 mM KI不会影响水凝胶的稳定性与降解特性。

【KI对HA-Cys水凝胶中干细胞行为的影响】
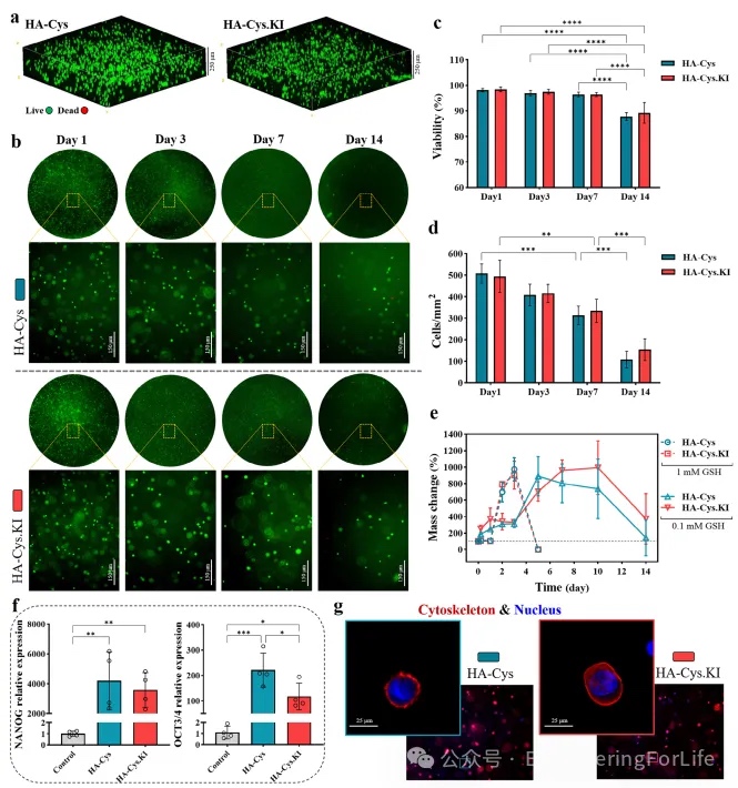
水凝胶基质封装细胞会显著改变其力学性能和降解动力学,这种变化源于细胞分泌的金属蛋白酶和培养基中可溶性因子对生物聚合物稳定性、交联结构及粘弹性的影响。为评估KI对hMSCs相容性的作用,本文进行了活/死细胞染色。图5a的共聚焦3D图像显示,两种水凝胶中的细胞均呈现均匀分布且具有良好生物相容性。
通过封装后1、3、7、14天的活/死细胞染色(图5b)发现,各时间点两种水凝胶均以绿色活细胞为主,证实50 mM KI的HA-Cys水凝胶具有良好生物安全性。定量分析显示(图5c),7天内细胞存活率均超过90%,14天后轻微下降至略低于90%。细胞密度检测(图5d)表明:封装首日,含KI与不含KI水凝胶的细胞数分别为507±44和493±74个/mm²,7天后降至≈320个/mm²,14天后减少超半数。这种动态变化揭示了细胞与基质间的生物活性互动,以及hMSCs的渐进释放现象。

【HA-Cys.KI水凝胶的3D打印潜力】
本研究的核心目标是通过优化凝胶动力学时间窗来实现3D生物打印。为此,本文探索了HA-Cys.KI水凝胶作为生物墨水在干细胞递送和体外模型构建中的应用。针对挤出式3D生物打印分辨率不足的固有局限,本文选用内径159 µm的30G针头,根据水凝胶黏度将压力设置为250 kPa,在pH调整后60、90、120、150及180分钟分别打印10 mm×10 mm×1 mm的矩形棱柱模型(填充率40%)。通过Hoechst核染色荧光成像可见(图6a),HA-Cys.KI水凝胶具有60-180分钟的宽泛打印窗口,而纯HA-Cys水凝胶因凝胶动力学过慢无法满足打印需求。
打印精度评估显示(图6b):60分钟时因黏度过低导致纤维流动和边缘圆钝,形状保真度不足设计的50%;随着时间延长,150分钟和180分钟打印的结构精度显著提升(保真度分别达74±7%和86±4%),孔径增大表明形状保持能力增强。高倍荧光图像(图6c)揭示纤维尺寸随时间递减——60分钟时约400 µm,180分钟时降至200 µm(图6d),这种与凝胶黏度正相关的特性确保了打印后结构的均一性和细胞均匀分布。

【超精密3D打印对软骨细胞与hMSCs的影响研究】
为验证生物墨水通过细针注射输送不同尺寸敏感人类细胞并保持其完整性的潜力,本文采用32G针头进行细胞注射。既往研究表明,细胞在通过注射针头时会承受机械剪切力和拉伸力,可能导致细胞膜损伤。当细胞悬浮于生理盐水或细胞培养基等低粘度溶液时,这种损伤效应更为显著。本实验选取尺寸较大(约20-50μm)的hMSCs和较小(约10-20μm)的人源软骨细胞,经荧光标记后封装于含50mM KI的HA-Cys水凝胶中。如图7a所示,两种细胞均能通过32G针头成功打印,既可单独打印也可在不同纤维中并行打印。细胞在打印纤维内分布均匀,证实了载细胞水凝胶的均质包封性和可打印性。
为评估水凝胶在挤出后维持细胞存活的效果,本文以常规培养基作为对照载体,在相同压力条件下通过32G针头进行3D生物打印。采用比色法检测LDH释放量以量化细胞膜损伤程度。LDH释放实验显示(图7b),hMSCs在两组中均表现出比软骨细胞更显著的膜完整性损伤。总体而言,无论采用水凝胶还是培养基,hMSCs的存活率均低于软骨细胞,这可能与其较大尺寸导致的膜易损性相关。但数据表明,水凝胶对两种细胞的保护作用显著优于培养基:注射水凝胶时软骨细胞存活率超过90%,而培养基组仅约50%;hMSCs的差异更为突出,水凝胶组存活率达52±6%,培养基组仅9±3%。这些发现印证了水凝胶在3D打印过程中对抗剪切损伤和失巢凋亡的优越性能,与我们前期关于HA基生物墨水提升干细胞存活率的观察结果一致。

【体外组织与疾病模型的3D生物打印】
具有高形状保真度和精确细胞分布的3D打印组织模型,为开发复杂且具有生物学相关性的体外模型提供了平台,使研究者能够在3D环境中深入探究细胞间相互作用。为此,本文研究了人骨髓间充质干细胞(hMSCs)与软骨细胞在3D打印体外模型中的迁移行为。实验中,我们将空心圆柱体(含细胞或不含细胞)直接打印于培养板中,随后在其空心区域填充不含细胞或含细胞的水凝胶(图8a)。为构建不同细胞分布的3D模型,本文设计了三种方案:1)模型1:打印封装软骨细胞的空心圆柱凝胶,中心腔填充无细胞凝胶;2)模型2:先打印无细胞空心圆柱,中心腔填充含hMSCs的生物墨水;3)模型3:打印多细胞复合体——空心圆柱含软骨细胞,中心腔填充含hMSCs的生物墨水。
尽管生物墨水中hMSCs与软骨细胞的密度相同,但构建模型所需的空心圆柱与中心腔体积存在差异。通过DiL(红色)和DiO(绿色)荧光染料分别标记hMSCs与软骨细胞,我们追踪了7天培养期内细胞的实时迁移(图8b)。结果显示:模型1中,软骨细胞在第2天开始向中心迁移,第3天即填满无细胞区域;模型2的hMSCs迁移延迟至第7天;模型3则呈现hMSCs在第5天向软骨细胞的单向迁移,而软骨细胞向hMSCs的迁移受限。ImageJ量化分析进一步证实(图8c),hMSCs的存在会抑制软骨细胞迁移,但hMSCs自身受软骨细胞趋化因子驱动定向迁移——这与骨关节炎患者关节滑膜中移植hMSCs向软骨细胞迁移以促进组织修复的临床现象高度吻合。

【总结与展望】
本研究开发了一种新型仿细胞外基质(ECM)生物墨水,通过半胱氨酸修饰透明质酸(HA-Cys)的单组分体系,以KI为催化剂优化凝胶动力学,显著提升了生物墨水的性能。这种二硫键交联水凝胶具有精准的凝胶动力学、剪切稀化特性及打印后形状保真能力,其双重降解性(受封装细胞类型与密度调控)进一步增强了适用性。该单组分体系支持干细胞、癌细胞、免疫细胞等多细胞类型的可定制化封装,为研究复杂细胞互作与疾病建模开辟了新途径。
参考资料:https://doi.org/10.1002/adma.202500315
(责任编辑:admin)


AM3L:把“空隙”变成性能
LIFT启动三项先进材料增材
俄勒冈州立大学研发即时固
研究人员开发出3D打印可持
Nature子刊:NEST研究人员
解决排异反应问题!弗吉尼
nano3Dprint发布
3D Systems推出Ne
3D打印超高强纳米
UCLA郑小雨教授:
意大利研究者研发
Nature发表ZrO2-S
