3D打印血管化类器官芯片,成功解决类器官“长不大”的难题!
类器官是一种能够复现特定器官独特结构与固有功能的三维(3D)细胞培养模型。然而,现有类器官技术存在关键缺陷——缺乏复杂血管网络,导致氧气及必需营养物质的输送受限。结合其固有的尺寸限制与代谢物累积问题,类器官难以模拟真实器官的天然复杂性,从而限制其实际应用价值。
为突破这一技术瓶颈,来自南昌大学第一附属医院、复旦大学、摩方精密、昆明医科大学等联合研究团队成功开发出可培养厘米级肿瘤或器官源类器官的新型培养平台。该平台通过摩方精密面投影微立体光刻(PμSL)技术3D打印定制化类器官芯片,其内部集成微米级仿生微血管网络,并引入灌注装置以模拟血流动力学特征,在实现营养液持续供给与全浸没培养的同时,有效克服了类器官因营养获取不足导致的尺寸受限难题。这一技术不仅使体外构建大尺度肿瘤及正常组织模型成为可能,还为药效毒理评估与类器官标准化生产提供了创新解决方案。相关成果以“Vascularized organoid-on-a-chip for centimeter-scale organoid cultivation”发表于著名期刊《Bio-Design and Manufacturing》上。

基于微纳3D打印的微血管类器官芯片
为模拟生理相关性更强的毛细血管网络,类器官芯片采用中空管状结构设计,单管道内径80μm、壁厚20μm,相邻通道间距400μm。每根通道周向均匀分布四组宽度<10μm的狭缝,沿管道轴向以300μm为间隔周期性排布。装置入口与出口直径均为0.75mm,整体由摩方精密microArch® S230 (精度:2μm)超高精度3D打印系统搭配摩方BIO树脂材料一体化成型制备而成。
该装置通过中空管状"人工血管"(图1a)模拟血管结构主体,其管壁设计7-10μm孔径微孔以实现生理级营养扩散(图1b-c)。为精准模拟交叉血管网络拓扑,装置内集成5层仿生结构单元——每层包含14条平行"人工血管"及7条横向支撑梁(图1a-b)。生物相容性验证表明:BIO树脂浸提液共培养体系对类器官扩增无不良影响,且在浓度梯度测试中,人源肺癌(肿瘤组织)、气道与肾脏(正常组织)来源类器官的活性均未出现显著性抑制。

肺癌类器官芯片模型的建立
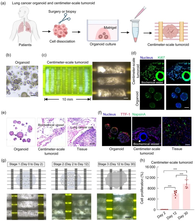
首先,研究团队构建了肺癌类器官(图2a),其传统培养7天后直径停滞于约200μm(图2b)。将经消化的肺癌类器官悬浮于基质胶后接种至毛细血管芯片,成功实现类器官片段移植,并持续培养超过30天(图2c)。基于该模型对肿瘤类器官长周期、大尺度培养的显著支持能力及其独特生长表型,将其命名为"厘米级肿瘤类器官"(图2a,c)。Ki67免疫组化证实肺癌厘米级类器官的增殖活性显著高于传统类器官(图2d)。
免疫染色验证厘米级类器官完整保留源肿瘤的病理学形态与分子特征(图2e),甲状腺转录因子1(TTF-1)及NapsinA抗体共染进一步确认其肺腺癌来源属性(图2f)。上述结果表明,在需要大尺寸组织的肺癌模型构建中,厘米级类器官可作为传统类器官的重要补充体系,且突破常规尺寸限制实现了持续性生长(图2g)。在传统培养中,上皮源性肺癌类器官形成囊状结构,但因营养扩散限制导致核心区域细胞凋亡。而芯片培养体系呈现三阶段生长特征:早期形成球状克隆并逐步扩增;中期持续生长且无结构崩解;培养12天后类器官间建立紧密连接,形成与含血管网络的体内肿瘤高度相似的整合结构(图2g-h)。

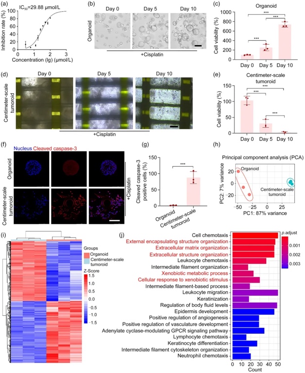
肺癌类器官对顺铂的敏感性显著增强
顺铂作为不可切除性非小细胞肺癌(NSCLC)的标准化疗药物,亦广泛用于小细胞肺癌的治疗。为评估厘米级肿瘤类器官对抗癌药物的反应特性,本研究首先检测传统类器官对顺铂的敏感性,测得肺癌类器官半抑制浓度(IC50)为29.88μmol/L(图3a)。随后采用10μmol/L顺铂处理厘米级模型,药物干预5天后即出现大规模肿瘤细胞死亡(图3d-e);持续暴露10天后癌细胞被完全清除(图3b-c)。免疫荧光成像揭示,同等剂量顺铂在厘米级类器官中诱导的凋亡信号强度显著高于传统模型(图3f-g),证实厘米级体系对顺铂的响应灵敏度更高。

子宫内膜癌类器官构建及药敏检测
为实现子宫内膜微生理系统的高度模拟,本研究充分利用微流控技术在透光性能及气体渗透性方面的优势,构建了一种整合血管网络的子宫内膜癌体外模型(图4a)。团队通过类器官芯片模拟子宫内膜血管网络,有效支持球状体类器官的营养供给。培养超过15天后,源自患者的子宫内膜癌细胞成功组建出具备紧密连接的组织学结构,其形态特征高度再现了体内肿瘤的实际情况(图4b-c);相较之下,无灌注的对照组类器官则生长停滞并最终解体。病理染色证实了模型保留源肿瘤的关键病理特征,同时通过孕酮受体(PR)、雌激素受体(ER)和细胞角蛋白7(CK7)的免疫荧光染色结果,进一步明确了模型的子宫内膜癌特性(图4d-e)。
在药物反应评估方面,相较于传统类器官模型,本研究的厘米级类器官在相同卡铂浓度下表现出显著增强的药物敏感性(图4g-j)。该平台还可实现长期药效监测:如图4k所示,随卡铂浓度升高,厘米级类器官细胞快速死亡。这表明子宫内膜癌厘米级类器官芯片不仅突破肿瘤生长尺寸限制,更精准模拟肿瘤微环境,还为药物疗效评估提供了更可靠的模型基础。

肾脏类器官培养与肾毒性检测
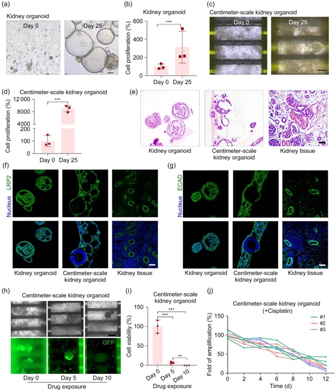
本研究进一步将毛细血管芯片技术应用于肾脏类器官培养领域(图5a-d)。H&E染色结果表明,厘米级肾脏模型保留了原始肾脏的组织学结构特征(图5e);通过免疫荧光检测,该模型明确表达了远端肾小管标志物LRP2以及肾脏远端小管标志物E-钙黏蛋白(ECAD)(图5f-g)。
为动态评估顺铂的肾毒性效应,研究采用绿色荧光蛋白(GFP)标记厘米级肾脏类器官以监测细胞增殖状态(图5h)。经30天培养的模型中施加顺铂处理后,第4天即观察到细胞死亡现象,类器官结构瓦解并形成囊泡样改变,精准模拟了顺铂暴露下近端肾小管典型的扩张病理特征(图5h-i);药物暴露超过10天后,细胞死亡率>50%(图5j)。上述发现证实,毛细血管芯片技术可成功构建具备天然肾脏组织特性的厘米级类器官芯片,并能精确复现顺铂诱导的肾毒性反应机制。

微血管提升类器官基因递送效率
尽管类器官展现出高度仿生的生物学特性,其培养基质形成的细胞外物理屏障却阻碍了病毒颗粒的直接侵染,导致重组腺相关病毒载体(rAAV)在基因疗法中的应用受限。为模拟体内血管化肿瘤对病毒感染的敏感性,本研究通过微流控系统递送rAAV-GFP并评估感染效率(图6a-b)。通过向厘米级类器官缓慢注入新鲜病毒悬液实现深度渗透并与细胞充分作用,经48小时持续感染后,基于GFP阳性细胞比率评估转染效率。结果显示,厘米级类器官的GFP阳性细胞数量及荧光强度比率均显著高于传统类器官(图6c-d),表明血管化装置显著增强病毒侵染能力(图6e),且转染后类器官仍保持良好增殖活性。该厘米级类器官体系为开发基于rAAV的新型基因治疗策略提供了创新平台,有望加速基因疗法临床转化并提升治疗效益。

总结:
本研究展示了利用摩方微纳3D打印技术(microArch® S230,精度:2μm)制造用于器官芯片应用的生物芯片。该技术能够最大限度地模拟微血管网络结构,更真实地模拟血液循环过程以及关键营养物质、氧气输送和代谢废物清除过程。应用微流控灌注技术构建的器官芯片,成功实现了肿瘤与肾脏类器官的长期体外培养周期突破30天,同时将组织尺寸扩展至厘米级。这一突破性进展克服了传统培养方法中类器官尺寸受限的瓶颈,为药物毒性测试及药效评估建立了高仿生性研究平台。

迭代升级工业级自动化超高精度3D打印设备microArch® S230A是一款针对精密样件加工的高性能、高精度、高效率的产品,具有以下突出特点和优势:
-
高公差控制能力:光学精度高达2μm,细节公差保持在±10μm;
-
高精密运动控制系统:XYZ运动轴的重复定位精度±0.2μm;
-
自动水平调节系统:平台自动调平、膜面自动调平、滚刀自动调节三大系统,全面提升打印效率;
-
流平参数自动化:自动设置流平时间以及滚刀运作频率;
-
液槽加热系统:地域适配性广,兼容更多材料加工,满足多元化的应用场景。
原文链接:https://doi.org/10.1631/bdm.2400424
(责任编辑:admin)


AM3L:把“空隙”变成性能
LIFT启动三项先进材料增材
俄勒冈州立大学研发即时固
研究人员开发出3D打印可持
Nature子刊:NEST研究人员
解决排异反应问题!弗吉尼
nano3Dprint发布
3D Systems推出Ne
3D打印超高强纳米
UCLA郑小雨教授:
意大利研究者研发
Nature发表ZrO2-S
