胶原蛋白的快速凝胶化!可用于组织工程与生物3D打印
在再生医学中,工程化功能性细胞组织组件极具前景。Ⅰ型胶原蛋白作为人体组织中的关键支架材料,在体外以生物相容的方式控制其组装动力学存在挑战,限制了它作为细胞生物制造中的主要支架或粘合剂的应用。标准的Ⅰ型胶原蛋白在中性pH条件下的凝胶化在长度尺度和几何形状上的通用性和可调性有限,其自组装难以在空间和时间上精确控制,且典型工作浓度的胶原蛋白溶液流动性高,完全凝胶化通常需要数十分钟,这给需要快速组装或准确定位可溶性胶原蛋白的应用带来了障碍。尽管已有一些技术实现了对胶原蛋白制造的控制,如纺丝、拉伸、模塑和生物打印等,但这些技术存在一定局限性,如缺乏复杂性、受模板限制、化学修饰影响生理相关性等,目前在可扩展生产具有高可调性、精度和灵活性的负载细胞的胶原蛋白组织以满足组织工程的多样化需求方面存在强烈限制。
来自美国耶鲁大学的Michael Mak教授团队开发了一种称为可调快速组装胶原元件(TRACE)的胶原蛋白制造方法,利用大分子拥挤(MMC)实现未修饰胶原蛋白的即时组装。该方法通过应用惰性拥挤剂加速胶原蛋白的液-凝胶转变,能够高通量创建从微米到宏观长度尺度的生理性胶原蛋白构建体,并通过生成可调的多尺度结构线索促进细胞自组装和形态发生。同时,该方法在广泛的浓度范围内提供了一种通用的胶原蛋白生物打印方法,能够使用pH中性、具有生物活性的胶原蛋白生物墨水直接打印细胞组织,实现结构复杂性和生物功能性。相关工作以《Instant assembly of collagen for tissue engineering and bioprinting》为题发表在《Nature Materials》上。本文共同第一作者为中国青年学者Xiangyu Gong, Zhang Wen和Zixie Liang。
研究内容
1. 基于 MMC 的胶原蛋白即时组装
通过添加 200 mg/mL 的聚乙二醇(PEG8000)作为拥挤剂,中性胶原液滴在 PEG 浴中1 秒内快速凝胶化形成边界清晰的圆盘,剪切模量骤增表明凝胶强度高。扫描电镜(SEM)显示,拥挤环境促使胶原纤维在界面处快速组装成薄而致密的纤维网络(传统方法纤维更松散)。

2. 高通量微升级胶原凝胶与微米级胶原束
微凝胶制备:通过调节液滴体积(1-50 μL)可线性控制胶原圆盘面积,覆盖 2-10 mg/mL 浓度范围,甚至酸性胶原也能快速凝胶。细胞负载凝胶可诱导间充质干细胞成骨分化。
微米束制备:通过移液混合胶原与 PEG 浴,利用剪切流诱导胶原形成定向排列的微米级纤维束,其厚度和密度可通过胶原浓度调控(2-9.5 mg/mL),并用于构建纤维化肝肿瘤模型。
3. 宏观胶原构建体与生物打印
宏观条带制备:利用 PDMS 多通道装置,在 PEG 浴中快速挤出胶原条带,细胞分布均匀且存活良好,可用于构建肝组织模型。
自由形式生物打印:在含 PEG 的琼脂糖颗粒支持浴中,实现低浓度胶原(2 mg/mL)的高精度打印,如 “Yale” 标志、心脏瓣膜等复杂结构,避免墨水扩散并提升结构保真度。
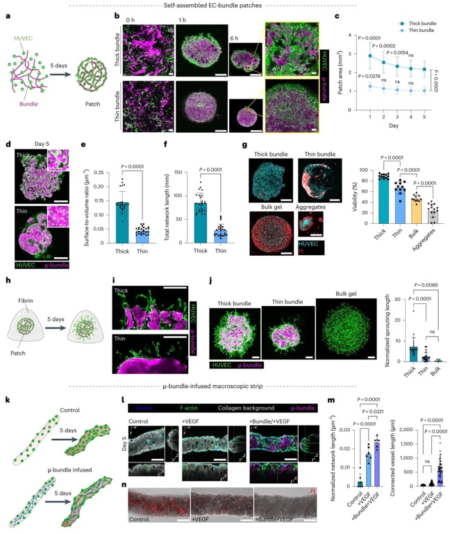
4. 血管工程与肠管组织构建
血管生成:厚胶原束(9.5 mg/mL)因高孔隙率促进内皮细胞浸润和血管网络形成,在 VEGF 刺激下生成连通的管腔结构,而薄束(2 mg/mL)因过度压缩效果较差。
肠管分化:人诱导多能干细胞(hPSCs)负载的胶原条带经定向分化,形成具有隐窝样芽和中央管腔的肠管结构,表达 SOX17、CDX2 等标志物,可维持成熟长达 5 周。


5. 超细丝打印与功能性细胞组织打印
超细丝制备:利用 20 μm 喷嘴和高浓度 PEG(800 mg/mL),以 10,000 mm/min 高速打印出 5-10 μm 宽的连续胶原丝,甚至可达 2.5 μm 分辨率。
功能性组织打印:负载心肌细胞的胶原墨水可打印收缩性心室模型,表现出自发钙瞬变和药物响应,双心室结构实现同步收缩,泵血功能维持 77 天。


研究结论
本研究开发的TRACE方法利用大分子拥挤效应实现了未修饰胶原蛋白的即时组装,能在广泛浓度范围内高通量创建从微米到宏观尺度的生理性胶原构建体。该方法通过调控多尺度结构线索促进细胞自组装与形态发生,且无需化学修饰或高浓度酸性条件,生物相容性高。基于此的生物打印技术可直接打印含活细胞的胶原生物墨水,构建具有结构复杂性和生物功能性的组织,如可收缩的心脏腔室、血管化组织及肠管等。研究拓展了未修饰胶原蛋白在多器官系统组织的可控多尺度生物制造范围,为再生医学中功能性细胞组织的工程化提供了新策略,相关成果为复杂组织的构建和器官再生研究奠定了基础。
文章来源:https://doi.org/10.1038/s41563-025-02241-7
(责任编辑:admin)


AM3L:把“空隙”变成性能
LIFT启动三项先进材料增材
俄勒冈州立大学研发即时固
研究人员开发出3D打印可持
Nature子刊:NEST研究人员
解决排异反应问题!弗吉尼
nano3Dprint发布
3D Systems推出Ne
3D打印超高强纳米
UCLA郑小雨教授:
意大利研究者研发
Nature发表ZrO2-S
