适配组织粘弹性的生物3D打印墨水可调控负载细胞行为并增强生物学功能
3D生物打印技术通过将细胞精准包裹于凝胶相材料中进行定向沉积,既能构建具有定制几何形态的复杂结构,又能为细胞提供必要的力学支撑。这一尖端技术在个性化医疗、药物研发、类器官工程等领域展现出巨大潜力,未来或将成为医疗生物制造领域的关键产业。为优化打印组织的功能性,需在打印过程及后续培养中全程调控细胞行为。目前研究主要通过优化水凝胶可打印性,辅以载药或添加活性因子等生化策略来增强细胞性能。但最新证据表明,调控水凝胶的刚度、孔隙率、表面粗糙度等力学特性,同样能显著影响细胞行为与生物学功能。开发兼具打印保真度与细胞功能性的生物材料,仍是挤出式3D生物打印领域的重要挑战。
来自苏州大学的李斌等团队提出一种小分子介导动态交联网络的粘弹性水凝胶,其可通过精确调控粘弹特性模拟多种组织的力学性能。该水凝胶凭借高粘度与快速剪切稀化的独特组合,在保持结构完整性的同时显著降低挤出过程对细胞的损伤。其中模拟骨髓粘弹性的水凝胶通过整合素/p-FAK/Lamin/YAP信号通路,在3D培养中显著促进骨髓间充质干细胞的增殖、铺展、迁移及干性维持,并在体外和体内实验中均展现出增强的骨再生效果。研究还揭示了粘弹性水凝胶介导成骨分化的分子机制,首次发现Wnt1与YAP在细胞核内共定位并相互作用的新现象。此外,通过复现与结肠癌、肺纤维化及肝癌相关的病理基质力学参数,该粘弹性水凝胶可成功构建疾病模型。这项工作为生物墨水设计建立了创新策略,通过将可调控粘弹性与生物功能相融合,为再生医学与疾病建模提供了统一平台,展现出广阔的3D生物打印转化前景。相关工作以题为“Tailored Hydrogels for 3D Bioprinting: Matching Tissue Viscoelasticity to Enhance Resident Cell Functionality”的文章发表在2025年05月19日的期刊《Advanced Functional Materials》。

【匹配组织粘弹性的水凝胶构建及其3D打印性能评估】
在本研究团队前期工作中,开发了一种基于小分子的创新策略,可制备储能模量(G′)与损耗模量(G″)独立可调的粘弹性水凝胶。该体系由甲基丙烯酰化明胶(GelMA)、苯硼酸修饰明胶(GP)和3,4-二羟基苯甲醛(DB)组成。在中性pH条件下,三者通过物理混合形成硼酸酯键与希夫碱键的动态交联网络,其快速解离-重组动力学主导水凝胶的损耗模量;而后续紫外光引发GelMA共价交联则主要调控储能模量。通过调整各组分配比,我们制备了五种粘弹性水凝胶(Gel1-Gel5),其模量参数可精准匹配肺、结肠、皮肤、骨髓及肝脏等组织的力学特性(图1A)。目标组织的参考粘弹性参数通过文献调研或流变测试获得[27],其中Gel1储能模量最低(0.32 kPa),损耗因子(Tanδ)为0.15,与肺组织特征高度吻合;而Gel5储能模量较高(2.05 kPa),损耗因子降至0.12,模拟了肝脏的力学特性。这些结果证实了该水凝胶构建策略在复现组织特异性力学参数方面的巨大潜力,为研究粘弹性及其变化对组织生理病理的影响提供了理想平台。

【模拟骨髓粘弹性的水凝胶3D生物打印】
在挤出式3D生物打印中,追求高打印分辨率常以牺牲细胞活性为代价。尤其是针尖直径与注射器内径的巨大差异会产生显著速度梯度,导致剪切应力峰值远超生理水平,可能引发细胞变形、膜破裂甚至死亡。即使细胞存活,这种机械损伤也会影响后续培养中的活性和生物学功能。基于前期证实10GP水凝胶的优异打印性能,本文推测其快速剪切稀化特性可缓解挤出过程中的细胞损伤。为验证该假设,本文将骨髓间充质干细胞(BMSCs)分别载入10GP与10G水凝胶,并对挤出后的支架细胞进行即时凋亡染色。结果显示凋亡细胞主要分布在挤出丝状体的边缘区域,即水凝胶-针壁界面处(图2A,B),证实细胞损伤确实源于流动水凝胶与静止针壁间的速度差。
本文通过流式细胞术定量分析并设立空白对照组(排除基础低活性干扰),选择挤出后6小时检测(避免长时间非培养环境导致的营养缺乏混杂效应)。对照组仅检测到微量凋亡,而10G组凋亡率达23.94%,约为10GP组的两倍(图2C,E)。这一发现表明:尽管10GP初始粘度更高,但其快速剪切稀化能力可大幅降低水凝胶边缘的局部粘度,有效润滑针壁并提供细胞保护,从而减少挤出过程中的细胞损失。

【黏弹性水凝胶对细胞行为的调控研究】
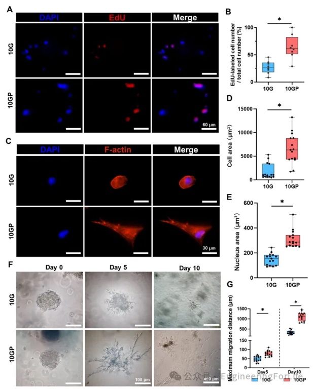
本文将骨髓间充质干细胞(BMSCs)分别包封于10GP与10G水凝胶中培养3天。5-乙炔基-2'-脱氧尿苷(EdU)染色及定量分析显示,10GP组的BMSCs增殖率显著高于10G组(图3A,B),这表明10GP水凝胶可能为BMSCs的定植与扩增提供了更有利的微环境,从而加速组织构建进程。通过F-肌动蛋白荧光染色观察细胞骨架排布发现,两组细胞呈现明显形态学差异:10G水凝胶中的BMSCs主要保持圆形形态且铺展受限,而10GP组细胞则展现出广泛的铺展行为,形成显著的细胞突起与片状伪足,整体呈现不规则多边形(图3C,D)。这种形态转变可归因于10GP水凝胶的仿生黏弹性特性,其增强了细胞-基质相互作用。核形态计量学分析进一步显示,10GP组BMSCs的核面积显著增大(图3E)。这种核膨胀现象可能反映了细胞骨架重组和染色质重塑对水凝胶机械微环境的响应,进而潜在调控转录活性与细胞功能。

【黏弹性水凝胶诱导的机械信号转导通路】
具有仿生骨髓黏弹特性的水凝胶在促进细胞存活、干性维持、增殖、铺展及迁移行为方面展现出显著优势。这些发现表明,精确模拟天然组织黏弹性可有效重建体外培养中细胞-细胞外基质(ECM)的关键相互作用。作为结构界面与核心机械信号转导枢纽,细胞膜在ECM成分与胞内信号网络间发挥关键中介作用——通过多种膜受体选择性识别并处理ECM来源的机械刺激。其中,整合素作为跨膜连接器将细胞骨架与胶原等ECM蛋白相连,建立细胞感知-响应的核心机械转导通路。整合素β1作为整合素β亚基家族基本成员,通过膜定位后的构象激活参与机械信号传导,触发级联胞内信号事件以调控黏附、迁移及机械感知等过程。
为阐明整合素β1及其下游通路响应水凝胶黏弹性的作用机制,本文进行了免疫荧光染色实验,发现10GP组整合素β1活化水平显著升高,伴随明显的细胞铺展与骨架重组(图4A,B)。黏着斑激酶(FAK)作为整合素β1通路的关键信号介质,通过与整合素、纽蛋白形成黏着斑复合体,不仅桥接胞内骨架与ECM,更在调控细胞黏附迁移中发挥核心作用。对磷酸化FAK(p-FAK)和纽蛋白的荧光染色定量分析表明,10GP组水凝胶的黏性耗散特性可上调p-FAK水平(图4C)并诱导更广泛的纽蛋白分布(图4D),提示其增强了黏着斑组装与机械感知活性。

此外,本文探究了黏弹性水凝胶中机械信号转导与细胞干性维持的关系。流式细胞术定量分析表明,抑制p-FAK会导致细胞干性标志物表达降低(图5A)。同样,抑制下游蛋白YAP也会引起这些标志物表达下降(图5B)。这证实了本研究团队前期的发现:黏弹性水凝胶支架能够支持BMSCs干性的维持。总体而言,当在黏弹性水凝胶支架中培养时,BMSCs可将细胞膜接收的外部机械刺激转化为生物信号,随后通过整合素β1/p-FAK介导的机械信号转导通路在细胞内传递。当核膜感知到来自支架的机械力时,核纤层蛋白A/C表达上调, YAP发生显著的核转位,进而调控细胞核活动以促进BMSCs干性的维持(图5C)。

【3D打印粘弹性水凝胶支架中BMSC的成骨分化研究】
基于对粘弹性水凝胶打印过程中剪切稀化特性及其维持细胞功能关键作用的阐释,本文通过评估3D打印粘弹性水凝胶中BMSC的成骨分化潜能,进一步探究了其对组织再生的后续影响。将负载BMSC的水凝胶支架(10G、10GP)浸入成骨诱导培养基,以验证特定环境下BMSC定向分化是否增强。培养7天后,10GP组的碱性磷酸酶(ALP)活性较10G组显著升高(图6A)。14天后的茜素红染色显示10GP组钙结节数量更多(图6B)。通过qRT-PCR分析两组RNA发现,10GP组中Col1a1、Bglap、Runx2和Alpl基因表达均高于10G组。这些结果表明BMSC在体外粘弹性水凝胶支架中展现出更强的成骨分化潜能。
另外,本文发现:力学信号通过激活Wnt等多条信号通路,在调控BMSC成骨分化、骨骼发育与重塑中起关键作用。然而水凝胶粘滞耗散特性介导YAP核转位的具体分子机制仍有待阐明。为此,本文以粘弹性水凝胶为力学传导研究平台,旨在发现潜在通路或靶点。具体而言,将BMSC接种于粘弹性水凝胶中,经成骨诱导培养7天后,以YAP抗体为诱饵从细胞裂解液中分离互作蛋白并进行质谱分析。排除干扰蛋白后,基因本体(GO)富集分析显示这些蛋白主要参与三大生物学过程:细胞代谢调控、物质结合及蛋白质复合物组装(图6C)。同步进行的KEGG通路富集分析表明,与YAP互作的蛋白涉及"Wnt信号通路"、"真核生物核糖体生物合成"及"干细胞多能性调控通路"(图6D),这些通路均有利于促进成骨。

【3D打印粘弹性水凝胶支架的骨缺损修复研究】
为评估负载BMSC的粘弹性水凝胶支架体内骨修复效果,本文采用大鼠颅骨缺损模型进行实验。在健康大鼠颅骨手术制备直径≈5 mm、深度2 mm的标准化缺损,并将打印水凝胶尺寸按比例缩小以匹配骨缺损模型(图7A)。植入4周后的Micro-CT扫描显示各组修复效果差异显著:对照组缺损区未见新骨形成且仍存在明显空隙;10G组仅出现零星分散的新骨组织;而10GP组则表现出优异的成骨能力,缺损边缘形成连续环形新骨组织且整合良好,呈现明显的向心性生长模式。至第8周时,10GP组新骨组织已向缺损中心区域延伸,仅残留极小未愈合区;虽然10G组较基线有所改善,但仍有超半数缺损未覆盖,修复效果显著劣于10GP组(图7B)。通过骨体积分数(BV/TV)、骨小梁数量(Tb.N)及厚度(Tb.Th)的定量分析进一步证实,10GP组的骨再生能力显著优于10G组(图7C)。

【粘弹性水凝胶构建疾病模型的潜力研究】
基于前期研究,我们通过调整粘弹性水凝胶的组分浓度,成功模拟了三种非肌肉骨骼系统疾病相关组织的细胞外基质(ECM)力学特性:结肠癌、肺纤维化和肝癌。如图8A所示,这些病理基质的储能模量与损耗因子值均得到精确复现。三种水凝胶均表现出良好的可打印性,可负载相应细胞打印出模拟结肠隐窝的管状结构、肺泡网络的蜂窝状图案以及肝小叶构型的3D支架,用于体外疾病模型构建尝试。在粘弹性结肠癌模型中,结肠癌细胞自发形成球状细胞团簇结构,该现象与其他肿瘤类器官研究结果一致。作为细胞增殖的重要标志物,Ki-67已被证实与结肠癌进展呈正相关,并广泛用于结肠癌类器官的活性表征。实验显示相较于GelMA水凝胶,粘弹性水凝胶中的细胞表现出更高水平的Ki-67表达(图8B),表明该体系能促进结肠癌类器官的细胞增殖。

【总结与展望】
本研究通过动态交联网络制备了储能模量与损耗模量可独立调控的粘弹性水凝胶,结合生物打印技术构建高精度支架,成功开发出面向实际应用需求的生物墨水。通过精准匹配五种组织的粘弹性力学特征,并优化水凝胶的初始黏度与剪切稀化特性,在保证打印精度的同时有效降低细胞损耗,一定程度解决了机械挤出式3D打印的关键难题。该粘弹性水凝胶在细胞活性、打印保真度和组织仿生性方面的突破,为深入理解细胞对粘弹性的响应及生物材料科学发展奠定了重要基础。
参考资料:https://doi.org/10.1002/adfm.202503987
(责任编辑:admin)


AM3L:把“空隙”变成性能
LIFT启动三项先进材料增材
俄勒冈州立大学研发即时固
研究人员开发出3D打印可持
Nature子刊:NEST研究人员
解决排异反应问题!弗吉尼
nano3Dprint发布
3D Systems推出Ne
3D打印超高强纳米
UCLA郑小雨教授:
意大利研究者研发
Nature发表ZrO2-S
