体积3D打印仿生支架支持人乳汁来源乳腺上皮细胞体外泌乳
人类母乳对婴儿营养与健康至关重要,但当前对泌乳生物学的理解因依赖哺乳期母亲的相关性研究而受限,且现有体外泌乳模型多基于类器官,存在形成率低、寿命短、物种差异大等问题,传统生物打印也难以精确复制乳腺结构。来自瑞士苏黎世联邦理工学院的Marcy Zenobi-Wong教授团队,利用体积打印技术,将牛乳腺脱细胞外基质(dECM)制备成仿生支架,并结合人乳汁来源的乳腺上皮细胞(MECs),成功构建了支持MECs体外泌乳的三维模型,该模型可分泌β-酪蛋白和乳脂球,为研究泌乳调控因素提供了新平台。相关工作以“Volumetric printed biomimetic scaffolds support in vitro lactation of human milk-derived mammary epithelial cells”为题发表在《Science Advances》上。

研究内容
1. 3D打印人肺泡组织模型图,通过模仿体内乳腺导管/肺泡(D/A)的形状设计3D模型,优化基于乳腺脱细胞外基质(dECM)的光固化树脂以匹配天然乳腺组织的机械性能,再利用体积打印机打印D/A模型并接种人乳汁来源的乳腺上皮细胞(MECs),研究了人肺泡组织的3D打印构建及MECs在其上的行为。结果表明,MECs在打印表面形成稳定上皮层,并能分泌β-酪蛋白和乳脂球,为研究泌乳相关因素提供了模型基础。

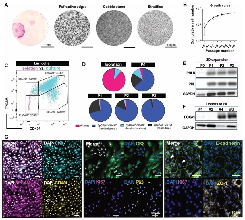
2. 人乳汁来源原代MECs的2D体外培养表型特征图,通过对人乳汁细胞进行分离、扩增,并运用流式细胞术、Western blot及免疫荧光染色等方法,研究了MECs在体外培养过程中的表型及功能变化。结果显示,乳汁MECs可扩增至少三代,保留上皮表型及催乳素受体(PRLR)表达,且能分泌催乳素,具备体外泌乳潜力。

3. 乳腺组织dECM用于光基打印的特性分析图,通过从泌乳期牛乳腺组织提取dECM,进行凝胶测试、组织学染色、蛋白质定量及蛋白质组学分析,研究了dECM的成分与生物活性。结果表明,dECM保留了胶原、弹性蛋白及糖胺聚糖等关键细胞外基质成分,经离心处理后可用于光基打印,为构建仿生支架提供了生物材料。

4. 乳腺组织工程用dECMmam/Col-I的高分辨率体积打印图,通过采用钌/过硫酸钠(Ru/SPS)光引发体系,优化dECM与胶原I(Col-I)的配比,进行光流变学及机械性能测试,研究了打印支架的制备工艺与性能。结果显示,打印的dECMmam/Col-I结构分辨率达300 μm,机械性能稳定,能维持形状超1个月,可精确模拟乳腺组织生物物理特性。

5. VP dECMmam/Col-I肺泡支持乳汁MEC体外功能图,通过设计直径约800 μm的通道及1500 μm的肺泡样D/A单位,接种MECs后进行免疫荧光染色、RT-qPCR及ELISA检测,研究了MECs在打印支架上的泌乳能力。结果表明,MECs在支架上形成连续单层,分泌β-酪蛋白、乳脂球等乳成分,且材料刚度影响细胞分支行为,验证了模型在泌乳研究中的适用性。

研究结论
本研究开发了一种基于光响应性乳腺脱细胞外基质(dECM)的体积打印仿生支架,结合人乳汁来源的乳腺上皮细胞(MECs)构建了体外泌乳模型。研究表明,该模型中MECs可在打印的乳腺导管/肺泡(D/A)结构表面形成稳定上皮层,并分泌β-酪蛋白和乳脂球等乳汁成分。模型还能保留泌乳相关基因(如STAT5、PRLR)的表达,且材料刚度可调控细胞分支行为。非传统的乳汁MECs来源为研究提供了新途径,该体积打印平台为探索激素、营养和机械生物学等因素对泌乳的影响提供了可控的体外研究工具,有望推动乳腺组织生物学和泌乳相关研究的发展。
文章来源:
https://www.science.org/doi/10.1126/sciadv.adu5793
(责任编辑:admin)


创想三维全球旗舰店开出生
香港大埔火灾牵动人心,创
铂力特确认参与中国航发自
登录福布斯榜单!创想三维
创想三维荣膺国家级单项冠
Protolabs 2025 Q3创收新
创想三维618大促
喜讯:创想三维荣
创想三维3D打印全
创想三维焕新升级
创想三维捐赠10万
HALOT-MAGE PRO荣
