高性能水凝胶的3D生物打印及干细胞球体的原位生成
时间:2024-10-24 08:08 来源:EngineeringForLife 作者:admin 阅读:次
基于数字光处理(DLP)的生物打印技术为水凝胶结构在生物医学应用中的发展提供巨大的前景。然而,用这种方法创建高性能的水凝胶结构仍然是一个挑战,因为需要平衡基质的物理化学性质,同时也需要保留被封装细胞的细胞活性。在此,第三军医大学大坪医院刘锐等提出了一个简单而实用的策略,通过原位生成干细胞球状体来进行高性能水凝胶结构的3D生物打印。该策略通过将细胞/右旋糖酐微滴装载在甲基丙烯酰化明胶(GelMA)乳液中实现,其中右旋糖酐作为诱饵捕获并聚集细胞用于生物打印,而GelMA可以在不失去结构复杂性和保真度的情况下实现机械支持。生物打印后,右旋糖酐的浸出导致一个光滑曲面,促进水凝胶结构中球状体的原位生成。这一过程显著提高封装干细胞的分化潜能。作为概念验证,本研究将牙髓干细胞(DPSCs)封装在水凝胶结构中,展示了它们在体内牙本质和新生血管样结构中的再生能力。本研究策略使基于DLP的生物打印的高性能水凝胶组织构建制造成为可能,有望为多种生物医学应用铺平一条有前途的道路。
相关研究内容以“3D bioprinting of high-performance hydrogel with in-situ birth of stem cell spheroids”为题于2024年9月29日发表在《Bioactive Materials》上。
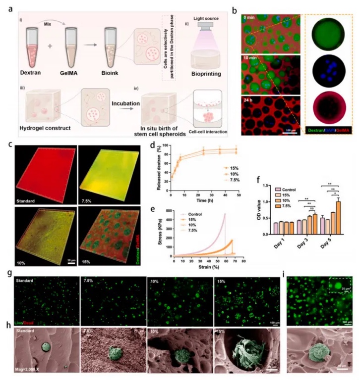
为了在生物打印过程中能够原位形成干细胞球状体,本研究开发了一种各向异性的生物墨水,称为细胞浓缩生物墨水(CCB),以右旋糖酐作为细胞诱饵捕获封装的干细胞,以GelMA作为基质提供结构支持,从而促进高性能水凝胶组织结构的生物打印(图1a)。在水凝胶结构形成的基础上,所有混合细胞均在右旋右聚糖酐溶液中浓缩,在GelMA溶液中未检测到信号(图1b)。通过两相简单组合,可以得到不同大小分布的葡聚糖微滴(图1c)。在CCB水凝胶固化后,超过80 %的右旋糖酐在24小时内被有效消除(图1d)。此外,本研究评估了所得到水凝胶结构的力学性能(图1e)。CCK-8检测结果表明,多孔结构促进封装的NIH/3T3细胞的增殖(图1f)。活/死荧光染色显示,生物墨水孵育5天后对被封装的细胞没有毒性(图1g)。扫描电镜(SEM)证实,15 %组细胞呈聚集和扩散形态,而标准组、10 %和7.5 %组细胞呈圆形(图1h)。活/死检测和SEM图像也显示15 %的细胞组所需的细胞活力(图1i)。根据上述结果,将10 %(w/v)的右旋糖酐溶液与15 %(w/v)的GelMA溶液以1:2的体积混合,用于打印组织结构。
通过利用优化的生物墨水配方,本研究打印了几个具有代表性的结构,从简单的2D模式到具有复杂内外结构的3D结构,用于评估可打印性。利用生物墨水的优势,成功创建不同形状的无细胞支架(如车轮、心脏和半月板)(图2a-c)。同时,本研究探索了充满细胞的生物墨水打印仿生结构的潜力,将细胞准确地沉积到指定区域,以引入更准确的生理特征。图2d-f显示,使用生物墨水的DLP生物打印能够制造复杂的组织结构,包括胶质母细胞瘤模型、分层皮肤模型和血管前肝水凝胶模型。以上结果证明了生物墨水制造高精度结构制造的能力。
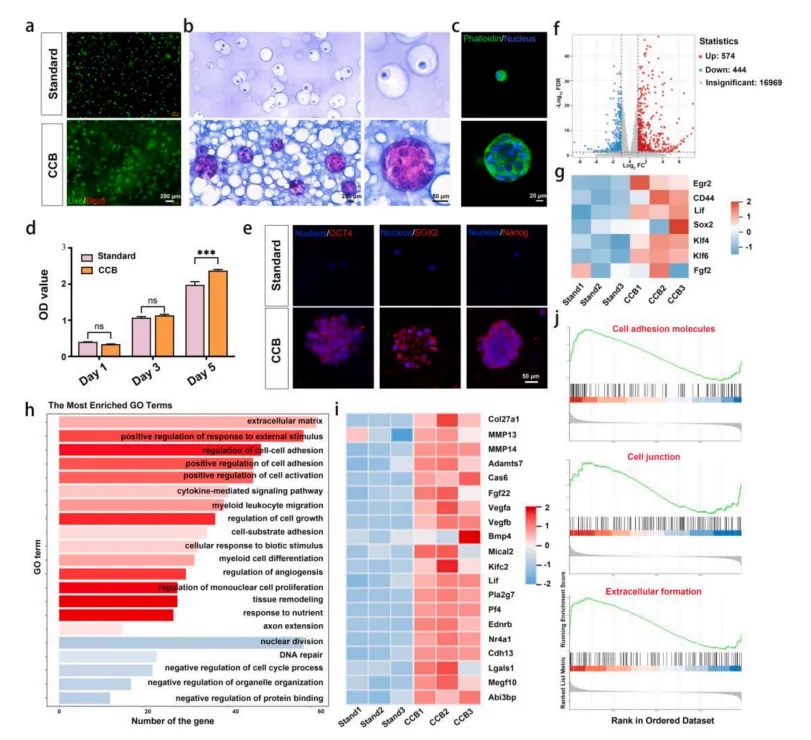
本研究开发了一种细胞浓缩的生物墨水,并假设所提出的生物墨水可以促进干细胞球状体的原位诞生。采用大鼠牙髓干细胞(rDPSCs)来证明该假设。如图3a所示,水凝胶中封装的rDPSCs在孵育5天内表现出较高的细胞相容性。H&E和鬼笔环肽染色进一步证实生物墨水促进MSCs的3D克隆扩增(图3b、c)。除干细胞聚集外,CCB组包裹的rDPSCs增殖显著增强(图3d)。接下来,在基因表达水平上研究封装rDPSCs在水凝胶中的多能性,结果显示,CCB组的干性标志物(OCT4、SOX2和NANOG)的表达显著上调(图4e)。这一结果表明了生物墨水在封装干细胞和促进球状体形成方面的独特优势,反过来又增强其干细胞特性的维持。为进一步研究其转录反应,本研究检测在不同水凝胶结构下培养的rDPSCs的转录组测序分析(RNA-seq),以分析其差异。火山图显示,两组间有1018个基因存在差异表达,其中444个基因下调,574个基因上调(图3f)。其干性相关基因(Egr2、CD44、Lif、Klf4、Klf6)在CCB组中的表达显著上调(图3g)。GO富集表现为细胞外基质的富集、对外界刺激的响应、细胞-细胞粘附的调节、细胞因子介导的信号通路、对营养物质的响应和组织重塑(图3h)。为进一步研究CCB水凝胶结构中原位rDPSC球状体形成的转录反应,生成一个热图来显示与粘附、细胞外基质组织和血管生成相关的代表性基因的表达变化(图3i)。分析发现Cdh13、Lgals1、Megf10和Abi3bp与细胞粘附密切相关,Col27a1、Mmp13、Mmp14、Adamts7和Gas6是参与细胞外基质组织调控的关键基因,Fgf22、Vegfa、Vegfb和Bmp4参与血管生成。基因集合富集分析(GSEA)表明,细胞粘附分子、细胞连接和细胞外形成的正调控作用的富集(图3j)。综上所述,CCB水凝胶包裹rDPSC促进这些生物过程和分子功能的富集,有利于组织再生。
为了研究封装的rDPSCs的分化能力,将制备的水凝胶结构与相应的分化培养基共同孵育。如图4a-d所示,CCB组的rDPSCs在培养期间比标准组的细胞表达更高的成骨标记基因。如图4m所示,CCB组中的rDPSCs有更多的矿物质沉积。与标准组相比,实验组封装的rDPSCs显示II型胶原和SOX9的成软骨基因表达水平更高(图4e、f)。相反,虽然标准组中Col-1和Col-x的基因表达随着培养时间的延长而下降,但它们在封装的rDPSCs中的表达仍远高于CCB组(图4g、h)。诱导21天后,用沙黄O染色法鉴定富含蛋白多糖基质的存在。CCB组的沙黄O染色强度强烈,表明GAG的产生程度最大(图4n)。在水凝胶结构中,封装rDPSCs的成脂分化显示出与成骨和软骨分化相似的结果(图4i-l、图4o)。综上所述,CCB水凝胶可以促进干细胞球状体的原位生成,从而增强其增殖、多能性和分化。
本研究利用人脐静脉内皮细胞(HUVECs)通过试管形成和迁移实验评估CCB水凝胶结构的血管生成潜力。如图5a所示,在由负载DPSC的CCB水凝胶结构的条件培养基中培养的HUVECs显示出显著的形成毛细血管样网络结构的能力,超过对照组。血管生成参数的显著改善强调了CCB水凝胶结构在促进血管网络形成方面的性能增强(图5b)。与标准组相比,CCB组的迁移HUVECs计数明显更高(图5c)。接下来将hDPSCs和HUVECs结合制备了混合细胞球状体,并在体内评估新生血管的形成情况。将生物打印水凝胶植入裸鼠背部(图5d)。CCB组在整个水凝胶中观察到一个充满红细胞的丰富血管网络(图5e),表明有强大的血管化。H&E量化结果显示,CCB组的血管密度、平均血管直径和管腔密度均高于标准组(图5h)。CCB组中CD31阳性区域显著升高(图5f、i),表明水凝胶结构有效促进体内新血管形成。微血管显示 人CD31染色阳性,证实血管腔内有植入的HUVECs(图5g)。
将大鼠来源的牙本质基质(TDM)根切片填充3D生物打印水凝胶并植入SD大鼠皮下(图6a i),以实现血管生成和牙源性分化(图6a ii)。植入8周后,对植入部位的中央、外周区域进行组织学评估(图6b)。H&E染色结果显示,标准组支架无细胞内容物,近端有少量组织浸润;CCB组表现出显著的组织再生(图6c、d)。Masson三色染色显示,CCB组清晰可见胶原纤维(图6e)。免疫组化显示CCB组中的相关标志物表达增加,包括牙生成-DSPP(图6f)、血管-CD31,图6g)、神经-NF200(图6h),证实了CCB水凝胶有效促进髓-牙本质复合样组织重建。
全文小结
综上所述,本研究证明了细胞浓缩生物墨水CCB的适用性,以支持基于DLP的具有干细胞球状体原位形成的组织结构的生物打印。本研究开发的生物墨水有助于高性能水凝胶结构的制造,并显著提高细胞活力,同时保持其结构的复杂性和保真度。这些结构有效地将嵌入的细胞集中在右旋糖酐阶段。受弯曲形态和高细胞密度影响的干细胞倾向于聚集成球状体,导致干细胞干性和分化潜能增强。此外,本研究中的水凝胶证明了在体内支持血管化和再生牙本质的能力。基于以上数据,本研究提出一个简单而实用的策略,即通过使用细胞浓缩生物墨水原位生成干细胞球状体生物打印水凝胶组织结构,在组织工程和再生医学中显示出巨大的潜力。
文章来源:https://doi.org/10.1016/j.bioactmat.2024.09.033
相关研究内容以“3D bioprinting of high-performance hydrogel with in-situ birth of stem cell spheroids”为题于2024年9月29日发表在《Bioactive Materials》上。
图1 生物墨水的特征
为了在生物打印过程中能够原位形成干细胞球状体,本研究开发了一种各向异性的生物墨水,称为细胞浓缩生物墨水(CCB),以右旋糖酐作为细胞诱饵捕获封装的干细胞,以GelMA作为基质提供结构支持,从而促进高性能水凝胶组织结构的生物打印(图1a)。在水凝胶结构形成的基础上,所有混合细胞均在右旋右聚糖酐溶液中浓缩,在GelMA溶液中未检测到信号(图1b)。通过两相简单组合,可以得到不同大小分布的葡聚糖微滴(图1c)。在CCB水凝胶固化后,超过80 %的右旋糖酐在24小时内被有效消除(图1d)。此外,本研究评估了所得到水凝胶结构的力学性能(图1e)。CCK-8检测结果表明,多孔结构促进封装的NIH/3T3细胞的增殖(图1f)。活/死荧光染色显示,生物墨水孵育5天后对被封装的细胞没有毒性(图1g)。扫描电镜(SEM)证实,15 %组细胞呈聚集和扩散形态,而标准组、10 %和7.5 %组细胞呈圆形(图1h)。活/死检测和SEM图像也显示15 %的细胞组所需的细胞活力(图1i)。根据上述结果,将10 %(w/v)的右旋糖酐溶液与15 %(w/v)的GelMA溶液以1:2的体积混合,用于打印组织结构。
图2 生物墨水的可打印性
通过利用优化的生物墨水配方,本研究打印了几个具有代表性的结构,从简单的2D模式到具有复杂内外结构的3D结构,用于评估可打印性。利用生物墨水的优势,成功创建不同形状的无细胞支架(如车轮、心脏和半月板)(图2a-c)。同时,本研究探索了充满细胞的生物墨水打印仿生结构的潜力,将细胞准确地沉积到指定区域,以引入更准确的生理特征。图2d-f显示,使用生物墨水的DLP生物打印能够制造复杂的组织结构,包括胶质母细胞瘤模型、分层皮肤模型和血管前肝水凝胶模型。以上结果证明了生物墨水制造高精度结构制造的能力。
图3 水凝胶结构的3D生物打印可调节封装干细胞活性,并促进MSCs球状体的原位形成
图4 水凝胶中rDPSCs的多谱系分化
本研究开发了一种细胞浓缩的生物墨水,并假设所提出的生物墨水可以促进干细胞球状体的原位诞生。采用大鼠牙髓干细胞(rDPSCs)来证明该假设。如图3a所示,水凝胶中封装的rDPSCs在孵育5天内表现出较高的细胞相容性。H&E和鬼笔环肽染色进一步证实生物墨水促进MSCs的3D克隆扩增(图3b、c)。除干细胞聚集外,CCB组包裹的rDPSCs增殖显著增强(图3d)。接下来,在基因表达水平上研究封装rDPSCs在水凝胶中的多能性,结果显示,CCB组的干性标志物(OCT4、SOX2和NANOG)的表达显著上调(图4e)。这一结果表明了生物墨水在封装干细胞和促进球状体形成方面的独特优势,反过来又增强其干细胞特性的维持。为进一步研究其转录反应,本研究检测在不同水凝胶结构下培养的rDPSCs的转录组测序分析(RNA-seq),以分析其差异。火山图显示,两组间有1018个基因存在差异表达,其中444个基因下调,574个基因上调(图3f)。其干性相关基因(Egr2、CD44、Lif、Klf4、Klf6)在CCB组中的表达显著上调(图3g)。GO富集表现为细胞外基质的富集、对外界刺激的响应、细胞-细胞粘附的调节、细胞因子介导的信号通路、对营养物质的响应和组织重塑(图3h)。为进一步研究CCB水凝胶结构中原位rDPSC球状体形成的转录反应,生成一个热图来显示与粘附、细胞外基质组织和血管生成相关的代表性基因的表达变化(图3i)。分析发现Cdh13、Lgals1、Megf10和Abi3bp与细胞粘附密切相关,Col27a1、Mmp13、Mmp14、Adamts7和Gas6是参与细胞外基质组织调控的关键基因,Fgf22、Vegfa、Vegfb和Bmp4参与血管生成。基因集合富集分析(GSEA)表明,细胞粘附分子、细胞连接和细胞外形成的正调控作用的富集(图3j)。综上所述,CCB水凝胶包裹rDPSC促进这些生物过程和分子功能的富集,有利于组织再生。
为了研究封装的rDPSCs的分化能力,将制备的水凝胶结构与相应的分化培养基共同孵育。如图4a-d所示,CCB组的rDPSCs在培养期间比标准组的细胞表达更高的成骨标记基因。如图4m所示,CCB组中的rDPSCs有更多的矿物质沉积。与标准组相比,实验组封装的rDPSCs显示II型胶原和SOX9的成软骨基因表达水平更高(图4e、f)。相反,虽然标准组中Col-1和Col-x的基因表达随着培养时间的延长而下降,但它们在封装的rDPSCs中的表达仍远高于CCB组(图4g、h)。诱导21天后,用沙黄O染色法鉴定富含蛋白多糖基质的存在。CCB组的沙黄O染色强度强烈,表明GAG的产生程度最大(图4n)。在水凝胶结构中,封装rDPSCs的成脂分化显示出与成骨和软骨分化相似的结果(图4i-l、图4o)。综上所述,CCB水凝胶可以促进干细胞球状体的原位生成,从而增强其增殖、多能性和分化。
图5 生物打印水凝胶在新生血管形成中的应用
本研究利用人脐静脉内皮细胞(HUVECs)通过试管形成和迁移实验评估CCB水凝胶结构的血管生成潜力。如图5a所示,在由负载DPSC的CCB水凝胶结构的条件培养基中培养的HUVECs显示出显著的形成毛细血管样网络结构的能力,超过对照组。血管生成参数的显著改善强调了CCB水凝胶结构在促进血管网络形成方面的性能增强(图5b)。与标准组相比,CCB组的迁移HUVECs计数明显更高(图5c)。接下来将hDPSCs和HUVECs结合制备了混合细胞球状体,并在体内评估新生血管的形成情况。将生物打印水凝胶植入裸鼠背部(图5d)。CCB组在整个水凝胶中观察到一个充满红细胞的丰富血管网络(图5e),表明有强大的血管化。H&E量化结果显示,CCB组的血管密度、平均血管直径和管腔密度均高于标准组(图5h)。CCB组中CD31阳性区域显著升高(图5f、i),表明水凝胶结构有效促进体内新血管形成。微血管显示 人CD31染色阳性,证实血管腔内有植入的HUVECs(图5g)。
图6 皮下模型中牙髓样组织的重建
将大鼠来源的牙本质基质(TDM)根切片填充3D生物打印水凝胶并植入SD大鼠皮下(图6a i),以实现血管生成和牙源性分化(图6a ii)。植入8周后,对植入部位的中央、外周区域进行组织学评估(图6b)。H&E染色结果显示,标准组支架无细胞内容物,近端有少量组织浸润;CCB组表现出显著的组织再生(图6c、d)。Masson三色染色显示,CCB组清晰可见胶原纤维(图6e)。免疫组化显示CCB组中的相关标志物表达增加,包括牙生成-DSPP(图6f)、血管-CD31,图6g)、神经-NF200(图6h),证实了CCB水凝胶有效促进髓-牙本质复合样组织重建。
全文小结
综上所述,本研究证明了细胞浓缩生物墨水CCB的适用性,以支持基于DLP的具有干细胞球状体原位形成的组织结构的生物打印。本研究开发的生物墨水有助于高性能水凝胶结构的制造,并显著提高细胞活力,同时保持其结构的复杂性和保真度。这些结构有效地将嵌入的细胞集中在右旋糖酐阶段。受弯曲形态和高细胞密度影响的干细胞倾向于聚集成球状体,导致干细胞干性和分化潜能增强。此外,本研究中的水凝胶证明了在体内支持血管化和再生牙本质的能力。基于以上数据,本研究提出一个简单而实用的策略,即通过使用细胞浓缩生物墨水原位生成干细胞球状体生物打印水凝胶组织结构,在组织工程和再生医学中显示出巨大的潜力。
文章来源:https://doi.org/10.1016/j.bioactmat.2024.09.033
(责任编辑:admin)
最新内容
热点内容


从原型到核心支柱:3D打印
3D打印技术在足球领域是
清华大学林峰教授团队:液
家用3D打印:拥抱创造,更
激光在3D打印树脂表面制备
摩方精密助力悉尼大学居理
选区激光熔化增材
大型聚合物3D打印
6K Additive最新
如何打造增材制造
从实验室走向生产
3D打印在口腔修复
