生物打印里程碑!上亿细胞密度下突破50um分辨率!
时间:2024-07-05 11:05 来源:生物打印 作者:admin 阅读:次
三维 (3D)
工程组织是由生物材料支架和活细胞组成的人工功能组织。工程组织已经发现了许多生物医学应用,包括基础生物医学研究、疾病建模、药物测试、个性化医疗、再生医学和器官移植。与传统的2D单层细胞模型或动物模型相比,3D工程组织有望准确概括天然组织的3D结构,细胞类型以及物理和生化环境,为体外组织或器官模型提供更好的生物相关性,可扩展性和可重复性。此外,用自体细胞开发的3D工程可移植组织和器官可能会潜在地减轻与器官供体短缺和免疫排斥相关的问题。因此,组织工程引起了大量的研究兴趣。然而,同时满足高细胞密度、高细胞活力和高分辨率的要求是十分具有挑战性的。特别是,由于光散射,基于数字光处理的3D生物打印的生物打印分辨率随着生物墨水细胞密度的增加而受到影响。
为解决该问题,来自美国加州大学圣地亚哥分校的Shaochen Chen团队开发了一种新的方法来缓解这种由散射引起的生物打印分辨率的恶化。结果表明,在生物墨水中加入碘二醇,可以将光散射减少10倍,并显著提高具有HCD的生物墨水的制造分辨率。本研究成功实现了利用每毫升细胞密度为1亿的生物墨水进行50微米分辨率的制造。为了展示其在组织/器官三维生物打印中的潜在应用,本研究制作了具有细小血管网络的HCD厚组织。组织在灌流培养系统中存活,培养14天后可以观察到内皮化和血管生成。相关工作以题为“High cell density and high-resolution 3D bioprinting for fabricating vascularized tissues”的文章发表在2023年2月22日的国际顶级期刊《Science Advances》。
1. 创新型研究内容
虽然基于挤压原理的3D打印可以达到50 μm的标称分辨率,而基于光的打印可以达到微米级的标称分辨率,但通常只有在特定的优化制造条件下才能实现这样的精细特征,而且其中使用的是没有封装细胞的低生物相容性材料。在实际的生物打印应用中,使用细胞封装的生物油墨与标称情况相比,制造分辨率往往大大恶化。对于基于挤压的3D生物打印,增加细胞密度或在生物墨水中使用球体需要使用更大的喷嘴。否则,由于挤压过程中所经历的剪切应力,细胞活力明显受到影响。通常,对于1000万个细胞/ml或更高的密度,应该使用200 μm或更大的喷嘴,其打印分辨率在200- 500 μm之间。对于基于光的方法,由于细胞引起的光散射效应,典型的细胞封装生物打印分辨率为几十到几百微米。虽然一些化学添加剂可以减轻光散射引起的不必要的聚合,但这些化学物质通常具有细胞毒性。在DLP和大体积3D生物打印中,部分研究人员也提出了计算方法来减轻散射的影响并提高细胞负载生物墨水的制造分辨率。然而,这些研究仅限于低细胞密度(≤1000万个细胞/ml)。因此,很难制造同时具有HCD(≥2000万个细胞/ml)、高细胞活力(≥80%)和高制造分辨率(≤50 μm)的3D生物打印结构。本研究称之为3D生物打印中的密度-生存力-分辨率三难困境(图1)。
研究表明,通过折射率调节,细胞和周围生物材料之间折射率不匹配引起的散射可以最小化(图1)。生物墨水光学特性的测量和光传播的模拟证实,IDX可以有效地调节生物墨水的折射率,从而大幅减少由被包裹的细胞引起的光散射(约10倍)。在这里,展示了用HCD(1亿细胞/ml)进行3D生物打印,制作分辨率为50 μm。免疫荧光图像和RNA测序(RNA-seq)也验证了健康和功能的3D工程组织可以使用这种方法制造。在生物墨水中加入IDX时,细胞的活力、增殖或表型没有观察到统计学上的显著变化。本研究还证明,可以制备厚的预带血管组织,其总尺寸为17 mm × 11 mm × 3.6 mm,血管通道直径为250 ~ 600 μm,细胞密度为4000万个细胞/ml。灌注培养14天后,观察到这些组织的内皮化和血管生成。
本研究通过在生物打印机的工作波长(405 nm)下测量了包含 5% GelMA 和各种浓度的 IDX 的生物墨水的折射率,验证了 IDX 可以有效地调整折射率。如图 2所示,当 IDX 浓度从 20% 增加到 35% 时,生物墨水的折射率线性增加。本研究进一步验证了适当浓度的 IDX 可以有效降低生物墨水的散射效应。材料的散射效应通常用散射系数、各向异性和折减散射系数来表征。本研究制备了包含 5% GelMA、4000 万个细胞/ml 和各种 IDX 浓度的生物墨水,并使用结合蒙特卡罗模拟和粒子群优化算法的方法来确定生物墨水在生物打印机工作波长(405 nm)下的散射特性。这些生物墨水的测量散射系数、各向异性和减少的散射系数如图 2(B 至 D)所示。高散射系数和接近 1 的各向异性值表明载有细胞的生物墨水是高度光散射的,主要是前向散射。没有调整折射率的生物墨水的散射系数为 11.76 mm-1,散射系数降低为 0.164 mm-1。通过使用 30% IDX 调整折射率,生物墨水的散射系数大幅降低至 1.377 mm-1,降低后的散射系数降低至 0.014 mm-1,这意味着这种方法可以将散射降低约 10 倍。通过仔细调整 IDX 的浓度,可以进一步减少散射。
为了验证 IDX 与各种生物材料和细胞类型的生物相容性,本研究使用三种常用配方对薄板进行了生物打印:GelMA 中的人脐静脉内皮细胞 (HUVEC)、甲基丙烯酸缩水甘油酯透明质酸 (GMHA) 中的人雪旺细胞 (HSC) 和藻酸盐甲基丙烯酸酯 (AlgMA) 中的 C2C12。由于理想的 IDX 浓度范围在 20% 到 35% 之间变化,本研究比较了使用 0% 或 35% IDX 的 3D 打印组织。使用 Cell Counting Kit-8 (CCK-8) 测定法测量的代谢活性强度表明,在 7 天的培养过程中,所有三种类型的生物墨水中封装的细胞呈指数增长。此外,与对照相比,使用 IDX 对细胞的代谢活性没有统计学显着影响,这意味着 IDX 不会阻碍细胞增殖(图 3)。此外,本研究还使用活/死染色来表征细胞活力。GelMA 生物墨水中的 HUVEC 打印为 IDX 为 0 或 35% 的薄板。总体而言,在培养的第 1 天和第 7 天,大多数细胞对于 0% 和 35% IDX 样本都是存活的。在 0% 和 35% IDX 之间没有观察到显着的质量差异,这意味着IDX 的掺入不会显着影响细胞活力。
由于细胞诱导的光散射引起的密度-生存力-分辨率三难困境,以前使用基于光的方法对预血管化组织进行直接 3D 打印的研究通常局限于无/低细胞密度或制造分辨率差。本研究设计并3D打印了一个厚的(17 mm x 11 mm x 3.6 mm)预血管化组织结构(图 4),而且使用的是折射率匹配的生物墨水(包含 4000 万个细胞/ ml)。中空血管通道的直径范围为 250 至 600 μm。HUVEC 和人真皮成纤维细胞 (HDF) 分别以 23 和 1700 万个/ml 的密度封装在 GelMA 生物墨水中。图 4显示了 3D 打印结构的显微计算机断层扫描 (μCT) 图像(透视图和横截面)和打印结构的明场显微图像(顶视图和横截面)。在支架中观察到空心通道,这意味着所需的复杂微观结构特征可以以高分辨率和高保真度打印在细胞化支架中。这证实了高密度、均匀混合的细胞被封装在印刷结构中。
2. 总结与展望
本研究在添加了 IDX 的 GelMA 生物墨水中实现了 50 μm 的分辨率,细胞密度为 1 亿个细胞/ml。此外,能够用细胞密度高达 2.25 亿个细胞/ml的墨水3D打印 GelMA 圆柱体结构(直径 1.5 毫米,高度 1 毫米)而不会影响结构完整性。这些 HCD 工程组织柔软(杨氏模量约为 1 kPa)但稳定,并且它们在操作过程中不会分解。虽然这种柔软的结构在独立时难以操作,但如果印在盖玻片上则很容易操作。虽然它们的细胞密度仍低于生理上观察到的水平(1 至 30 亿个细胞/ml),但该技术可同时实现具有 HCD、高活力和高分辨率的 3D 生物打印。该技术简单明了且可推广,可轻松应用于大多数生物材料和细胞类型。这是朝着能够制造功能性大规模、临床可移植组织或器官迈出的重要一步,其中 HCD 和精细血管网络是必不可少的。
文章来源:
https://www.science.org/doi/10.1126/sciadv.ade7923
为解决该问题,来自美国加州大学圣地亚哥分校的Shaochen Chen团队开发了一种新的方法来缓解这种由散射引起的生物打印分辨率的恶化。结果表明,在生物墨水中加入碘二醇,可以将光散射减少10倍,并显著提高具有HCD的生物墨水的制造分辨率。本研究成功实现了利用每毫升细胞密度为1亿的生物墨水进行50微米分辨率的制造。为了展示其在组织/器官三维生物打印中的潜在应用,本研究制作了具有细小血管网络的HCD厚组织。组织在灌流培养系统中存活,培养14天后可以观察到内皮化和血管生成。相关工作以题为“High cell density and high-resolution 3D bioprinting for fabricating vascularized tissues”的文章发表在2023年2月22日的国际顶级期刊《Science Advances》。
1. 创新型研究内容
虽然基于挤压原理的3D打印可以达到50 μm的标称分辨率,而基于光的打印可以达到微米级的标称分辨率,但通常只有在特定的优化制造条件下才能实现这样的精细特征,而且其中使用的是没有封装细胞的低生物相容性材料。在实际的生物打印应用中,使用细胞封装的生物油墨与标称情况相比,制造分辨率往往大大恶化。对于基于挤压的3D生物打印,增加细胞密度或在生物墨水中使用球体需要使用更大的喷嘴。否则,由于挤压过程中所经历的剪切应力,细胞活力明显受到影响。通常,对于1000万个细胞/ml或更高的密度,应该使用200 μm或更大的喷嘴,其打印分辨率在200- 500 μm之间。对于基于光的方法,由于细胞引起的光散射效应,典型的细胞封装生物打印分辨率为几十到几百微米。虽然一些化学添加剂可以减轻光散射引起的不必要的聚合,但这些化学物质通常具有细胞毒性。在DLP和大体积3D生物打印中,部分研究人员也提出了计算方法来减轻散射的影响并提高细胞负载生物墨水的制造分辨率。然而,这些研究仅限于低细胞密度(≤1000万个细胞/ml)。因此,很难制造同时具有HCD(≥2000万个细胞/ml)、高细胞活力(≥80%)和高制造分辨率(≤50 μm)的3D生物打印结构。本研究称之为3D生物打印中的密度-生存力-分辨率三难困境(图1)。
图1 在HCD生物墨水中实现高制造分辨率
研究表明,通过折射率调节,细胞和周围生物材料之间折射率不匹配引起的散射可以最小化(图1)。生物墨水光学特性的测量和光传播的模拟证实,IDX可以有效地调节生物墨水的折射率,从而大幅减少由被包裹的细胞引起的光散射(约10倍)。在这里,展示了用HCD(1亿细胞/ml)进行3D生物打印,制作分辨率为50 μm。免疫荧光图像和RNA测序(RNA-seq)也验证了健康和功能的3D工程组织可以使用这种方法制造。在生物墨水中加入IDX时,细胞的活力、增殖或表型没有观察到统计学上的显著变化。本研究还证明,可以制备厚的预带血管组织,其总尺寸为17 mm × 11 mm × 3.6 mm,血管通道直径为250 ~ 600 μm,细胞密度为4000万个细胞/ml。灌注培养14天后,观察到这些组织的内皮化和血管生成。
图2 光学性质和光能分布
本研究通过在生物打印机的工作波长(405 nm)下测量了包含 5% GelMA 和各种浓度的 IDX 的生物墨水的折射率,验证了 IDX 可以有效地调整折射率。如图 2所示,当 IDX 浓度从 20% 增加到 35% 时,生物墨水的折射率线性增加。本研究进一步验证了适当浓度的 IDX 可以有效降低生物墨水的散射效应。材料的散射效应通常用散射系数、各向异性和折减散射系数来表征。本研究制备了包含 5% GelMA、4000 万个细胞/ml 和各种 IDX 浓度的生物墨水,并使用结合蒙特卡罗模拟和粒子群优化算法的方法来确定生物墨水在生物打印机工作波长(405 nm)下的散射特性。这些生物墨水的测量散射系数、各向异性和减少的散射系数如图 2(B 至 D)所示。高散射系数和接近 1 的各向异性值表明载有细胞的生物墨水是高度光散射的,主要是前向散射。没有调整折射率的生物墨水的散射系数为 11.76 mm-1,散射系数降低为 0.164 mm-1。通过使用 30% IDX 调整折射率,生物墨水的散射系数大幅降低至 1.377 mm-1,降低后的散射系数降低至 0.014 mm-1,这意味着这种方法可以将散射降低约 10 倍。通过仔细调整 IDX 的浓度,可以进一步减少散射。
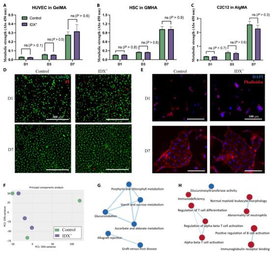
图3 生物相容性分析
为了验证 IDX 与各种生物材料和细胞类型的生物相容性,本研究使用三种常用配方对薄板进行了生物打印:GelMA 中的人脐静脉内皮细胞 (HUVEC)、甲基丙烯酸缩水甘油酯透明质酸 (GMHA) 中的人雪旺细胞 (HSC) 和藻酸盐甲基丙烯酸酯 (AlgMA) 中的 C2C12。由于理想的 IDX 浓度范围在 20% 到 35% 之间变化,本研究比较了使用 0% 或 35% IDX 的 3D 打印组织。使用 Cell Counting Kit-8 (CCK-8) 测定法测量的代谢活性强度表明,在 7 天的培养过程中,所有三种类型的生物墨水中封装的细胞呈指数增长。此外,与对照相比,使用 IDX 对细胞的代谢活性没有统计学显着影响,这意味着 IDX 不会阻碍细胞增殖(图 3)。此外,本研究还使用活/死染色来表征细胞活力。GelMA 生物墨水中的 HUVEC 打印为 IDX 为 0 或 35% 的薄板。总体而言,在培养的第 1 天和第 7 天,大多数细胞对于 0% 和 35% IDX 样本都是存活的。在 0% 和 35% IDX 之间没有观察到显着的质量差异,这意味着IDX 的掺入不会显着影响细胞活力。
图4 3D打印血管化可灌注厚组织
由于细胞诱导的光散射引起的密度-生存力-分辨率三难困境,以前使用基于光的方法对预血管化组织进行直接 3D 打印的研究通常局限于无/低细胞密度或制造分辨率差。本研究设计并3D打印了一个厚的(17 mm x 11 mm x 3.6 mm)预血管化组织结构(图 4),而且使用的是折射率匹配的生物墨水(包含 4000 万个细胞/ ml)。中空血管通道的直径范围为 250 至 600 μm。HUVEC 和人真皮成纤维细胞 (HDF) 分别以 23 和 1700 万个/ml 的密度封装在 GelMA 生物墨水中。图 4显示了 3D 打印结构的显微计算机断层扫描 (μCT) 图像(透视图和横截面)和打印结构的明场显微图像(顶视图和横截面)。在支架中观察到空心通道,这意味着所需的复杂微观结构特征可以以高分辨率和高保真度打印在细胞化支架中。这证实了高密度、均匀混合的细胞被封装在印刷结构中。
2. 总结与展望
本研究在添加了 IDX 的 GelMA 生物墨水中实现了 50 μm 的分辨率,细胞密度为 1 亿个细胞/ml。此外,能够用细胞密度高达 2.25 亿个细胞/ml的墨水3D打印 GelMA 圆柱体结构(直径 1.5 毫米,高度 1 毫米)而不会影响结构完整性。这些 HCD 工程组织柔软(杨氏模量约为 1 kPa)但稳定,并且它们在操作过程中不会分解。虽然这种柔软的结构在独立时难以操作,但如果印在盖玻片上则很容易操作。虽然它们的细胞密度仍低于生理上观察到的水平(1 至 30 亿个细胞/ml),但该技术可同时实现具有 HCD、高活力和高分辨率的 3D 生物打印。该技术简单明了且可推广,可轻松应用于大多数生物材料和细胞类型。这是朝着能够制造功能性大规模、临床可移植组织或器官迈出的重要一步,其中 HCD 和精细血管网络是必不可少的。
文章来源:
https://www.science.org/doi/10.1126/sciadv.ade7923
(责任编辑:admin)
最新内容
热点内容


3D打印可生物降解支架为改
MagNEO:3D打印将帮助欧洲
萨博联合Divergent研发5米
REM与尼康增材签署谅解备
营收1.37亿美元微降,Stra
IREC首次推出高效陶瓷氢燃
突破性生物3D打印
迪拜LEAP 71公司
3D生物打印构建内
《Small Science
