纳米多孔PEGDA 墨水,用于3D打印器官芯片
时间:2024-07-21 08:13 来源:3D打印器官芯片 作者:admin 阅读:次
器官芯片 (OoC) 系统已成为药物研发、生理监测和个性化医疗等各个领域的一种有前途的体外实验替代工具。聚二甲基硅氧烷 (PDMS)
常用于器官芯片 (OoC) 系统,但在复制复杂几何形状方面存在局限性,阻碍了其在创建3D
OoC模型方面的有效性。此外,吸收疏小水分子等其他局限性也可能导致对药物毒性和疗效的评估不准确。
近日,加拿大麦吉尔大学 David Juncker等报道了一种易于3D 打印的新型生物相容性多孔PEGDA (P-PEGDA) 墨水,并对四种不同细胞系进行了符合 ISO标准的系统性细胞毒性研究,细胞存活率超过80%,凸显了P-PEGDA 在未来体外研究中的潜力。相关工作以题为“Nanoporous, Gas Permeable PEGDA Ink for 3D Printing Organ-on-a-Chip Devices”发表于《Advanced Functional Materials》上。
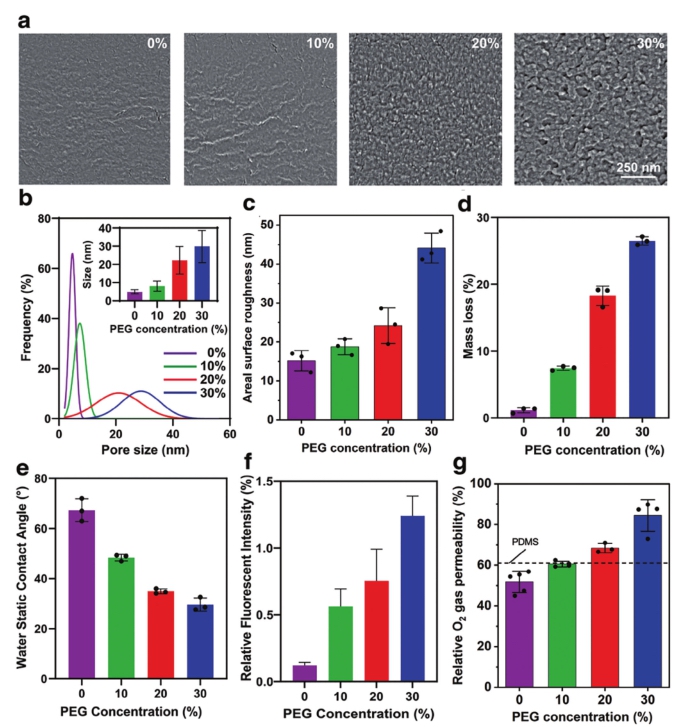
适用于OoC 应用的墨水配方必须满足以下标准:a) 可高分辨率3D 打印,b) 具有高透明度以用于高分辨率荧光显微镜,c) 透气以用于封闭通道设备,d) 生物相容性且适合长期细胞培养,以及 (e) 具有足够的细胞附着力。基于这些标准,研究人员以PEGDA-250作为亲水单体,PEG-200作为致孔剂(因为它能够溶解在亲水单体中,并从固化结构中扩散出来,留下孔隙,它还无毒,已获得FDA批准,并广泛应用于生物医学),创建了可以进行氧气交换,并有助于去除3D打印结构中的有毒和未反应成分的纳米多孔油墨配方。在此基础上,研究人员测量了不同致孔剂浓度和不同曝光时间下光的穿透深度,以优化打印参数以实现Z方向的高精度。
为了使3D打印物体中形成的孔隙可视化,研究人员将打印样品浸入水中以滤出致孔剂并在结构内产生空隙,并使用图像分析对孔径分布进行了定量分析,以评估3D打印部件中孔径与致孔剂浓度的依赖关系,与0% PEG样品相比,当致孔剂浓度为10-30%时,平均孔径从5nm增加到30nm。
为了进一步证明P-PEGDA墨水的优势,该研究还根据两项ISO标准评估了其细胞毒性,即涉及培养基转移的ISO 10993-12:2009和涉及细胞共培养的 ISO 10993-5:2009。ISO 10993-12:2009为确定医疗器械引起皮肤刺激的可能性提供了指导,而 ISO 10993-5:2009为确定植入物等医疗器械引起细胞毒性的可能性提供了指导。基于这些原则,研究人员们使用3D打印圆盘测量了四种细胞系的细胞活力,证实了该墨水适用于OoC应用。
本文来源:
https://onlinelibrary.wiley.com/doi/10.1002/adfm.202315035
近日,加拿大麦吉尔大学 David Juncker等报道了一种易于3D 打印的新型生物相容性多孔PEGDA (P-PEGDA) 墨水,并对四种不同细胞系进行了符合 ISO标准的系统性细胞毒性研究,细胞存活率超过80%,凸显了P-PEGDA 在未来体外研究中的潜力。相关工作以题为“Nanoporous, Gas Permeable PEGDA Ink for 3D Printing Organ-on-a-Chip Devices”发表于《Advanced Functional Materials》上。
图1 3D 打印工艺和墨水成分示意图
适用于OoC 应用的墨水配方必须满足以下标准:a) 可高分辨率3D 打印,b) 具有高透明度以用于高分辨率荧光显微镜,c) 透气以用于封闭通道设备,d) 生物相容性且适合长期细胞培养,以及 (e) 具有足够的细胞附着力。基于这些标准,研究人员以PEGDA-250作为亲水单体,PEG-200作为致孔剂(因为它能够溶解在亲水单体中,并从固化结构中扩散出来,留下孔隙,它还无毒,已获得FDA批准,并广泛应用于生物医学),创建了可以进行氧气交换,并有助于去除3D打印结构中的有毒和未反应成分的纳米多孔油墨配方。在此基础上,研究人员测量了不同致孔剂浓度和不同曝光时间下光的穿透深度,以优化打印参数以实现Z方向的高精度。
图2 P-PEGDA 墨水的 3D 打印性
为了使3D打印物体中形成的孔隙可视化,研究人员将打印样品浸入水中以滤出致孔剂并在结构内产生空隙,并使用图像分析对孔径分布进行了定量分析,以评估3D打印部件中孔径与致孔剂浓度的依赖关系,与0% PEG样品相比,当致孔剂浓度为10-30%时,平均孔径从5nm增加到30nm。
图3 不同浓度 PEG 致孔剂对 P-PEGDA 墨水的表征
为了进一步证明P-PEGDA墨水的优势,该研究还根据两项ISO标准评估了其细胞毒性,即涉及培养基转移的ISO 10993-12:2009和涉及细胞共培养的 ISO 10993-5:2009。ISO 10993-12:2009为确定医疗器械引起皮肤刺激的可能性提供了指导,而 ISO 10993-5:2009为确定植入物等医疗器械引起细胞毒性的可能性提供了指导。基于这些原则,研究人员们使用3D打印圆盘测量了四种细胞系的细胞活力,证实了该墨水适用于OoC应用。
图4 P-PEGDA 的细胞毒性和细胞附着
含有 10% 致孔剂的P-PEGDA可在保持透明度的同时促进更好的细胞粘附,研究人员在此基础上开发了一种新颖的OoC系统,该模型包括一个螺旋支架,支架中央开口处填充有癌症球体。经过14 天的共培养后,该装置显示出球体内显著的内皮细胞发芽和整合。
图5 OoC 装置中的细胞共培养
本文来源:
https://onlinelibrary.wiley.com/doi/10.1002/adfm.202315035
(责任编辑:admin)
最新内容
热点内容


3D打印可生物降解支架为改
MagNEO:3D打印将帮助欧洲
萨博联合Divergent研发5米
REM与尼康增材签署谅解备
营收1.37亿美元微降,Stra
IREC首次推出高效陶瓷氢燃
突破性生物3D打印
迪拜LEAP 71公司
3D生物打印构建内
《Small Science
