增材制造构建可生物降解的金属支架用于糖尿病颌面骨再生
时间:2024-07-30 09:56 来源: EngineeringForLife 作者:admin 阅读:次
创伤和疾病引起的颌面骨缺损可导致生理功能障碍(咀嚼、言语和呼吸)以及心理伤害。由于人口老龄化和城市生活相关的不健康饮食,与糖尿病(DM)相关的颌面骨缺损的患病率持续上升。由于咬合负荷和高血糖微环境,糖尿病相关颌面骨缺损的再生仍然具有挑战性。
针对此问题,来自华中科技大学同济医学院口腔医学院的陈莉莉/华中科技大学同济医学院附属协和医院口腔科的许智/赵丹雷提出了一种材料结构驱动的策略,通过增材制造可降解的Zn-Mg-Cu梯度支架。Mg和Cu的原位合金化赋予Zn合金良好的抗压强度以提供机械支撑,并具有均匀的降解模式以防止局部破裂。该支架在模拟的高血糖微环境中表现出良好的抗菌、血管生成和成骨调节能力。相关研究成果以“Additive manufacturing of degradable metallic scaffolds for material-structure-driven diabetic maxillofacial bone regeneration”为题于2024年6月29日发表在《Bioactive Materials》上。
1.锌合金梯度螺旋支架的表征
为了实现材料结构驱动的骨再生,作者利用激光增材制造(AM)技术制造了可降解锌合金梯度螺旋支架。首先检查了锌合金支架的可打印性、微观结构特征和力学行为(图1)。梯度螺旋支架由具有良好且致密的表面过渡的锌合金粉末制备而成,可产生双曲面和梯度拓扑结构(80%–60%的孔隙率)。微观结构分析表明,细小的细胞和柱状亚结构随机分布在锌合金中,而锌中的板条晶粒则细长而粗大。
为了理解合金元素和AM技术引起的强化机制,作者对Zn-Mg-Cu合金进行了TEM观察。明场图像显示存在细胞晶粒、位错堆积和沉淀,表明晶界和位错强化(图1F)。此外,Zn-Mg-Cu的HRTEM图像显示4H型长周期堆叠有序(LPSO)结构(图1J)。根据高角度环形暗场(HAADF)图像,Mg和Cu元素交织并均匀分布在整个Zn基体中,表明固溶体强化。该映射进一步表明,AM技术能够强化元素在Zn基体中的溶解,从而减轻元素偏析。
2.降解和电化学行为
作者进一步评估了锌合金梯度螺旋支架的降解行为。降解28天后,锌合金支架表面可见白色降解产物。所有支架均未观察到明显的部分失效,且与锌镁支架相比,锌-镁-铜支架的降解产物生成更均匀(图2A)。SEM 观察表明,Zn-Mg-Cu支架表面自发形成了微小的球形颗粒。降解的Zn-Mg-Cu支架的EDS映射表明,支架上形成的白色化合物含有Zn、Ca、O、P和Cl元素(图2B)。仿生磷酸钙(CaP)化合物具有生物相容性和骨传导性,可以增强血管生成和骨形成。
此外,作者还构建了计算流体力学(CFD)模型来分析梯度螺旋结构的传质行为。通过CFD模拟计算得出了渗透率和压降,如速度和压力云图(图2C)所示。模型表现出不规则的速度分布,孔隙中心的速度最高。大多数区域的流速较低(<1.5 mm/s),为细胞粘附和增强氧气运输提供了合适的环境。为分析合金元素引起的劣化模式差异,采用动电位极化(PDP)和电化学阻抗谱(EIS)测试方法评估了锌合金的电化学腐蚀特性。与锌相比,锌合金的腐蚀电位向负方向移动(图2D)。奈奎斯特图(图2E)表明,锌-镁合金在低频下比锌具有更大的阻抗环,表明腐蚀趋势增加。
3.抗菌特性及生物相容性表征
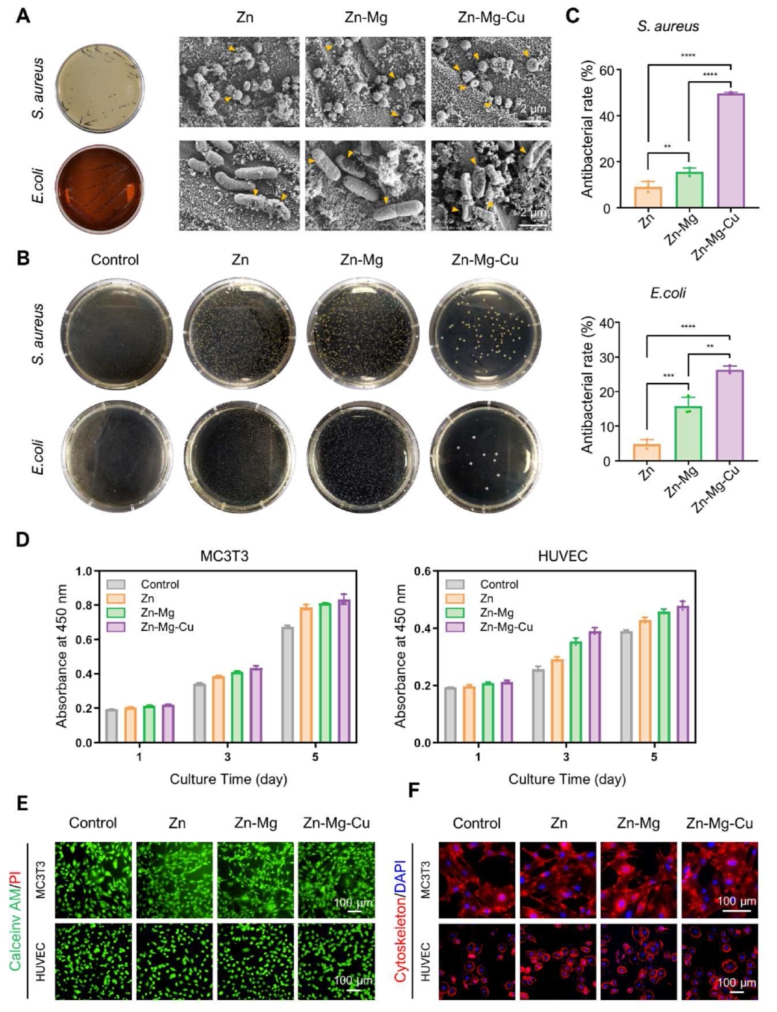
在颌面部,由于解剖部位的开放性,骨植入物往往面临更复杂的微生物学挑战,这可能导致更高的骨再生失败风险。因此,Zn合金植入物已被设计成具有增强的抗菌性能,以有效管理微生物并成功重建缺损。作者以革兰氏阳性金黄色葡萄球菌(S. aureus)和革兰氏阴性大肠杆菌(E. coli)评估了Zn合金的抗菌活性。将各种Zn合金与细菌共培养,并使用SEM观察其形态。结果发现,当与Zn-Mg-Cu组一起培养时,金黄色葡萄球菌和大肠杆菌均表现出显着的收缩和损伤(图3A)。此外,使用平板涂布法进行了细菌粘附试验,对照组琼脂平板几乎完全被金黄色葡萄球菌和大肠杆菌菌落覆盖,而锌合金上的菌落数量明显较少,锌-镁-铜合金上仅观察到少量菌落(图3B)。锌-镁-铜组的抑菌率显著提高,达到纯锌的4.5倍和锌-镁组的2.6倍(图3C)。这些结果证实了锌-镁-铜组对控制细菌感染是优异成效。
成骨细胞和内皮细胞在骨再生过程中起着至关重要的作用,对于确定植入物的生物相容性至关重要。在本研究中,成骨细胞前体细胞系MC3T3-E1和内皮细胞系HUVEC用于评估锌合金植入物的体外生物相容性。将MC3T3和HUVEC细胞与浓度为25%的各种锌合金提取物共培养以评估材料对细胞增殖的影响。锌-镁-铜组表现出最明显的增殖增强潜力(图3D)。此外,使用活/死染色评估了不同锌合金对MC3T3和HUVEC细胞的细胞毒性。孵育24小时后,所有组中几乎没有死细胞被染成红色,这表明锌合金植入物表现出良好的生物相容性,没有任何明显的细胞毒性作用(图3E)。
4.模拟高血糖微环境中的体外血管生成潜力
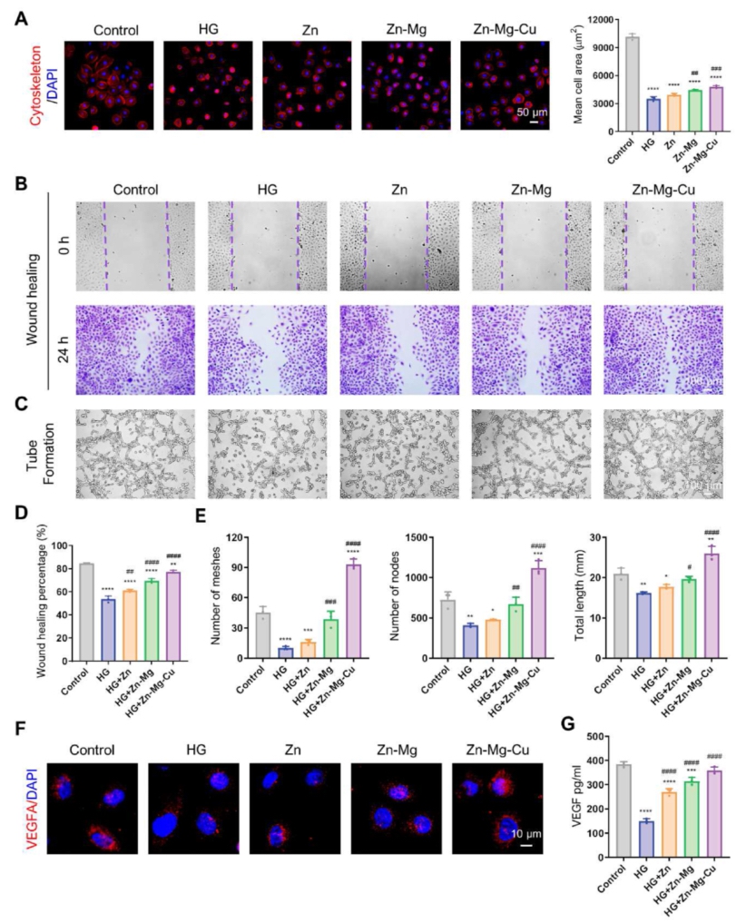
骨再生过程与血管生成过程密切相关。作为一种全身代谢性疾病,糖尿病常常伴有多种血管功能障碍。在高糖杜氏改良的Eagle培养基中培养的HUVEC细胞用于体外评估锌合金在高血糖微环境中的血管生成性能。免疫荧光染色显示,高糖环境中的HUVEC细胞扩散不良,细胞扩散面积减少。但所有锌合金组中高糖引起的细胞收缩都得到部分缓解,表明细胞活力提高(图4A)。基于此进行了细胞划痕实验,以评估不同锌合金提取物对HUVEC的体外迁移能力,如图4B所示,与高糖组相比,在用锌合金提取物孵育24小时后,划痕宽度明显减小。Zn-Mg-Cu组的愈合率达到80%,几乎与正常组相当,这凸显了其在促进HUVEC迁移方面的有效性(图4D)。
作者进一步使用小管形成试验评估了锌合金诱导血管生成的潜力。如图4C所示,高葡萄糖阻碍了HUVEC细胞中的小管形成,导致与对照组相比,小管脆弱且不完整。施用Zn-Mg-Cu提取物后,观察到更多具有良好形态特征的毛细血管网络(图4C)。定量分析显示,相应的网格、节点和总长度高于其他治疗组,表明Zn-Mg-Cu组具有促进血管形成的调节能力(图4E)。此外,Zn-Mg-Cu组显著减轻了高葡萄糖环境对HUVEC中VEGF蛋白表达(图4F-G)的抑制作用。总之,Zn-Mg-Cu组增强了HUVEC在模拟高血糖微环境中的血管生成能力,为长期骨再生创造了有利的环境
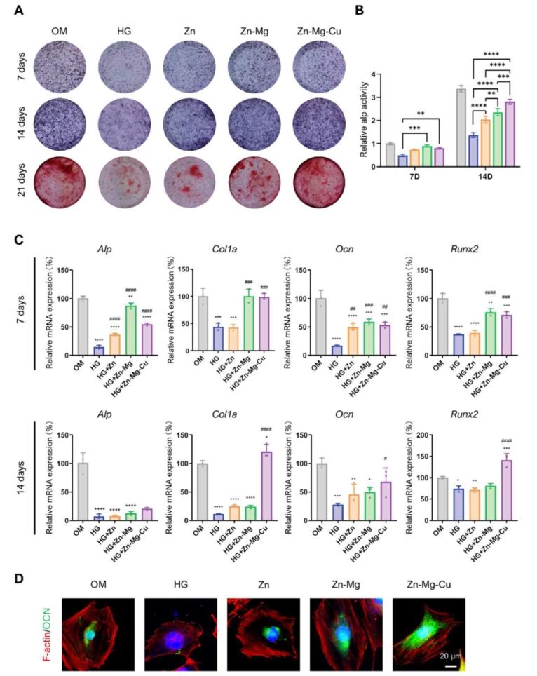
5.模拟高血糖微环境中成骨细胞的体外成骨分化
接下来,作者使用高糖培养基DMEM研究了锌合金对模拟高血糖微环境中MC3T3-E1细胞成骨分化的影响。通过ALP染色评估细胞的功能状态,高糖(HG)组在任何时间点均无明显的ALP阳性染色。14天后,Zn-Mg-Cu组的ALP活性超过Zn-Mg合金组,差异有统计学意义,茜素红染色进一步支持了这一结果(图5A)。为了进一步在分子生物学水平上评估锌合金的成骨作用,进行了成骨相关基因的qRT-PCR检测。与单独使用相比,当锌、镁和铜协同作用时,成骨分化能力显著增强。此外,免疫荧光染色显示,在用Zn-Mg-Cu提取物培养的MC3T3细胞中,骨钙素(最丰富的成骨细胞特异性蛋白,与骨形成的葡萄糖代谢有关有所增加(图5D)。此外,还进行了蛋白质印迹分析,以评估模拟高血糖微环境中第14天MC3T3细胞的成骨分化能力。Zn-Mg-Cu在成骨相关蛋白(RUNX2和OCN)方面表现出更高的产量。这些结果表明,Zn-Mg-Cu对促进细胞外基质矿化和钙沉积的显著作用可能是通过调节模拟高血糖微环境中成骨细胞的葡萄糖代谢来实现的。
6.锌合金支架诱导糖尿病兔下颌骨缺损骨再生的体内评价
最后,作者进行了植入实验以测试不同锌合金支架在糖尿病条件下的生物安全性和促成骨作用,建立了糖尿病兔下颌骨缺损模型。糖尿病兔在术后4和12周被人道处死,并切取下颌骨进行进一步分析。进行Micro-CT扫描以观察下颌骨缺损的新骨形成结果。下颌骨缺损的3D重建和冠状图像显示新骨渗透并生长到锌合金支架的多孔结构中,而未植入的糖尿病组则观察到明显的骨凹陷(图6A)。根据定量显微CT分析和重建图像,植入后4周,Zn-Mg和Zn-Mg-Cu支架周围的新骨明显比Zn植入物更广泛。利用Micro-CT评估了Zn-Mg-Cu植入物的体内降解行为。植入后4周和12周,Zn合金支架未发生明显断裂。因此,Zn合金支架能够保持机械完整性并防止骨愈合过程中的早期机械故障。
为了进一步定位新骨形成的部位,进行了钙黄绿素荧光标记。组织学和荧光显微镜照片显示,矿化物可以沿着植入物的曲面不断沉积和生长,植入12周后可以在Zn-Mg-Cu支架周围观察到更多结构良好的新骨,而对照组则出现弥漫性矿化和炎症组织(图6C-D)。与钙黄绿素染色结果一致,Van Gieson染色显示在4周和12周时材料-组织界面处形成了染成鲜红色的胶原纤维,并长入Zn-Mg-Cu的梯度孔隙中(图6E)。总体而言,通过掺入Mg和Cu元素以及梯度结构构建,Zn-Mg-Cu支架有可能在高血糖微环境下提供更积极的愈合过程和更快的骨再生。
综上,本文通过增材制造可降解的Zn-Mg-Cu梯度支架,开发了一种材料结构驱动的糖尿病颌面骨再生策略。通过边界工程策略对Mg和Cu进行原位合金化,支架表现出良好的机械强度和均匀的降解模式。双金属离子的同时释放促进了模拟高血糖微环境中细菌的消除和成骨细胞和内皮细胞的增殖,从而在体外表现出良好的成骨和血管生成能力。此外,梯度结构的仿生拓扑和适当的渗透性增强了骨愈合过程中的骨传导性,从而改善了糖尿病兔下颌骨缺损模型中新骨的生长和形成。总的来说,该工作为梯度Zn-Mg-Cu支架在治疗糖尿病颌面骨缺损中的临床应用潜力指明了方向。
文章来源:
https://doi.org/10.1016/j.bioactmat.2024.06.028
针对此问题,来自华中科技大学同济医学院口腔医学院的陈莉莉/华中科技大学同济医学院附属协和医院口腔科的许智/赵丹雷提出了一种材料结构驱动的策略,通过增材制造可降解的Zn-Mg-Cu梯度支架。Mg和Cu的原位合金化赋予Zn合金良好的抗压强度以提供机械支撑,并具有均匀的降解模式以防止局部破裂。该支架在模拟的高血糖微环境中表现出良好的抗菌、血管生成和成骨调节能力。相关研究成果以“Additive manufacturing of degradable metallic scaffolds for material-structure-driven diabetic maxillofacial bone regeneration”为题于2024年6月29日发表在《Bioactive Materials》上。
方案1 用于材料结构驱动的糖尿病颌面骨再生的Zn-Mg-Cu梯度支架示意图
1.锌合金梯度螺旋支架的表征
为了实现材料结构驱动的骨再生,作者利用激光增材制造(AM)技术制造了可降解锌合金梯度螺旋支架。首先检查了锌合金支架的可打印性、微观结构特征和力学行为(图1)。梯度螺旋支架由具有良好且致密的表面过渡的锌合金粉末制备而成,可产生双曲面和梯度拓扑结构(80%–60%的孔隙率)。微观结构分析表明,细小的细胞和柱状亚结构随机分布在锌合金中,而锌中的板条晶粒则细长而粗大。
为了理解合金元素和AM技术引起的强化机制,作者对Zn-Mg-Cu合金进行了TEM观察。明场图像显示存在细胞晶粒、位错堆积和沉淀,表明晶界和位错强化(图1F)。此外,Zn-Mg-Cu的HRTEM图像显示4H型长周期堆叠有序(LPSO)结构(图1J)。根据高角度环形暗场(HAADF)图像,Mg和Cu元素交织并均匀分布在整个Zn基体中,表明固溶体强化。该映射进一步表明,AM技术能够强化元素在Zn基体中的溶解,从而减轻元素偏析。
图1 锌合金梯度螺旋支架的表征
2.降解和电化学行为
作者进一步评估了锌合金梯度螺旋支架的降解行为。降解28天后,锌合金支架表面可见白色降解产物。所有支架均未观察到明显的部分失效,且与锌镁支架相比,锌-镁-铜支架的降解产物生成更均匀(图2A)。SEM 观察表明,Zn-Mg-Cu支架表面自发形成了微小的球形颗粒。降解的Zn-Mg-Cu支架的EDS映射表明,支架上形成的白色化合物含有Zn、Ca、O、P和Cl元素(图2B)。仿生磷酸钙(CaP)化合物具有生物相容性和骨传导性,可以增强血管生成和骨形成。
此外,作者还构建了计算流体力学(CFD)模型来分析梯度螺旋结构的传质行为。通过CFD模拟计算得出了渗透率和压降,如速度和压力云图(图2C)所示。模型表现出不规则的速度分布,孔隙中心的速度最高。大多数区域的流速较低(<1.5 mm/s),为细胞粘附和增强氧气运输提供了合适的环境。为分析合金元素引起的劣化模式差异,采用动电位极化(PDP)和电化学阻抗谱(EIS)测试方法评估了锌合金的电化学腐蚀特性。与锌相比,锌合金的腐蚀电位向负方向移动(图2D)。奈奎斯特图(图2E)表明,锌-镁合金在低频下比锌具有更大的阻抗环,表明腐蚀趋势增加。
图2 锌合金的体外抗菌及生物相容性性能
3.抗菌特性及生物相容性表征
在颌面部,由于解剖部位的开放性,骨植入物往往面临更复杂的微生物学挑战,这可能导致更高的骨再生失败风险。因此,Zn合金植入物已被设计成具有增强的抗菌性能,以有效管理微生物并成功重建缺损。作者以革兰氏阳性金黄色葡萄球菌(S. aureus)和革兰氏阴性大肠杆菌(E. coli)评估了Zn合金的抗菌活性。将各种Zn合金与细菌共培养,并使用SEM观察其形态。结果发现,当与Zn-Mg-Cu组一起培养时,金黄色葡萄球菌和大肠杆菌均表现出显着的收缩和损伤(图3A)。此外,使用平板涂布法进行了细菌粘附试验,对照组琼脂平板几乎完全被金黄色葡萄球菌和大肠杆菌菌落覆盖,而锌合金上的菌落数量明显较少,锌-镁-铜合金上仅观察到少量菌落(图3B)。锌-镁-铜组的抑菌率显著提高,达到纯锌的4.5倍和锌-镁组的2.6倍(图3C)。这些结果证实了锌-镁-铜组对控制细菌感染是优异成效。
成骨细胞和内皮细胞在骨再生过程中起着至关重要的作用,对于确定植入物的生物相容性至关重要。在本研究中,成骨细胞前体细胞系MC3T3-E1和内皮细胞系HUVEC用于评估锌合金植入物的体外生物相容性。将MC3T3和HUVEC细胞与浓度为25%的各种锌合金提取物共培养以评估材料对细胞增殖的影响。锌-镁-铜组表现出最明显的增殖增强潜力(图3D)。此外,使用活/死染色评估了不同锌合金对MC3T3和HUVEC细胞的细胞毒性。孵育24小时后,所有组中几乎没有死细胞被染成红色,这表明锌合金植入物表现出良好的生物相容性,没有任何明显的细胞毒性作用(图3E)。
图3 抗菌性能和生物相容性的探究
4.模拟高血糖微环境中的体外血管生成潜力
骨再生过程与血管生成过程密切相关。作为一种全身代谢性疾病,糖尿病常常伴有多种血管功能障碍。在高糖杜氏改良的Eagle培养基中培养的HUVEC细胞用于体外评估锌合金在高血糖微环境中的血管生成性能。免疫荧光染色显示,高糖环境中的HUVEC细胞扩散不良,细胞扩散面积减少。但所有锌合金组中高糖引起的细胞收缩都得到部分缓解,表明细胞活力提高(图4A)。基于此进行了细胞划痕实验,以评估不同锌合金提取物对HUVEC的体外迁移能力,如图4B所示,与高糖组相比,在用锌合金提取物孵育24小时后,划痕宽度明显减小。Zn-Mg-Cu组的愈合率达到80%,几乎与正常组相当,这凸显了其在促进HUVEC迁移方面的有效性(图4D)。
作者进一步使用小管形成试验评估了锌合金诱导血管生成的潜力。如图4C所示,高葡萄糖阻碍了HUVEC细胞中的小管形成,导致与对照组相比,小管脆弱且不完整。施用Zn-Mg-Cu提取物后,观察到更多具有良好形态特征的毛细血管网络(图4C)。定量分析显示,相应的网格、节点和总长度高于其他治疗组,表明Zn-Mg-Cu组具有促进血管形成的调节能力(图4E)。此外,Zn-Mg-Cu组显著减轻了高葡萄糖环境对HUVEC中VEGF蛋白表达(图4F-G)的抑制作用。总之,Zn-Mg-Cu组增强了HUVEC在模拟高血糖微环境中的血管生成能力,为长期骨再生创造了有利的环境
图4 模拟高血糖微环境中锌合金的体外血管生成潜力
5.模拟高血糖微环境中成骨细胞的体外成骨分化
接下来,作者使用高糖培养基DMEM研究了锌合金对模拟高血糖微环境中MC3T3-E1细胞成骨分化的影响。通过ALP染色评估细胞的功能状态,高糖(HG)组在任何时间点均无明显的ALP阳性染色。14天后,Zn-Mg-Cu组的ALP活性超过Zn-Mg合金组,差异有统计学意义,茜素红染色进一步支持了这一结果(图5A)。为了进一步在分子生物学水平上评估锌合金的成骨作用,进行了成骨相关基因的qRT-PCR检测。与单独使用相比,当锌、镁和铜协同作用时,成骨分化能力显著增强。此外,免疫荧光染色显示,在用Zn-Mg-Cu提取物培养的MC3T3细胞中,骨钙素(最丰富的成骨细胞特异性蛋白,与骨形成的葡萄糖代谢有关有所增加(图5D)。此外,还进行了蛋白质印迹分析,以评估模拟高血糖微环境中第14天MC3T3细胞的成骨分化能力。Zn-Mg-Cu在成骨相关蛋白(RUNX2和OCN)方面表现出更高的产量。这些结果表明,Zn-Mg-Cu对促进细胞外基质矿化和钙沉积的显著作用可能是通过调节模拟高血糖微环境中成骨细胞的葡萄糖代谢来实现的。
图5 模拟高血糖微环境中锌合金植入物诱导的体外成骨分化
6.锌合金支架诱导糖尿病兔下颌骨缺损骨再生的体内评价
最后,作者进行了植入实验以测试不同锌合金支架在糖尿病条件下的生物安全性和促成骨作用,建立了糖尿病兔下颌骨缺损模型。糖尿病兔在术后4和12周被人道处死,并切取下颌骨进行进一步分析。进行Micro-CT扫描以观察下颌骨缺损的新骨形成结果。下颌骨缺损的3D重建和冠状图像显示新骨渗透并生长到锌合金支架的多孔结构中,而未植入的糖尿病组则观察到明显的骨凹陷(图6A)。根据定量显微CT分析和重建图像,植入后4周,Zn-Mg和Zn-Mg-Cu支架周围的新骨明显比Zn植入物更广泛。利用Micro-CT评估了Zn-Mg-Cu植入物的体内降解行为。植入后4周和12周,Zn合金支架未发生明显断裂。因此,Zn合金支架能够保持机械完整性并防止骨愈合过程中的早期机械故障。
为了进一步定位新骨形成的部位,进行了钙黄绿素荧光标记。组织学和荧光显微镜照片显示,矿化物可以沿着植入物的曲面不断沉积和生长,植入12周后可以在Zn-Mg-Cu支架周围观察到更多结构良好的新骨,而对照组则出现弥漫性矿化和炎症组织(图6C-D)。与钙黄绿素染色结果一致,Van Gieson染色显示在4周和12周时材料-组织界面处形成了染成鲜红色的胶原纤维,并长入Zn-Mg-Cu的梯度孔隙中(图6E)。总体而言,通过掺入Mg和Cu元素以及梯度结构构建,Zn-Mg-Cu支架有可能在高血糖微环境下提供更积极的愈合过程和更快的骨再生。
图6 体内评估锌合金支架在糖尿病兔下颌骨缺损中诱导骨再生的作用
综上,本文通过增材制造可降解的Zn-Mg-Cu梯度支架,开发了一种材料结构驱动的糖尿病颌面骨再生策略。通过边界工程策略对Mg和Cu进行原位合金化,支架表现出良好的机械强度和均匀的降解模式。双金属离子的同时释放促进了模拟高血糖微环境中细菌的消除和成骨细胞和内皮细胞的增殖,从而在体外表现出良好的成骨和血管生成能力。此外,梯度结构的仿生拓扑和适当的渗透性增强了骨愈合过程中的骨传导性,从而改善了糖尿病兔下颌骨缺损模型中新骨的生长和形成。总的来说,该工作为梯度Zn-Mg-Cu支架在治疗糖尿病颌面骨缺损中的临床应用潜力指明了方向。
文章来源:
https://doi.org/10.1016/j.bioactmat.2024.06.028
(责任编辑:admin)
最新内容
热点内容


3D打印可生物降解支架为改
MagNEO:3D打印将帮助欧洲
萨博联合Divergent研发5米
REM与尼康增材签署谅解备
营收1.37亿美元微降,Stra
IREC首次推出高效陶瓷氢燃
突破性生物3D打印
迪拜LEAP 71公司
3D生物打印构建内
《Small Science
