中山大学:一种有效的深度烧伤创面愈合方法—3D打印双层皮肤替代物(DLS)
时间:2024-08-23 08:52 来源:EFL生物3D打印与生物制造 作者:admin 阅读:次
烧伤每年严重影响约 1100
万人的身心健康,相比浅表烧伤,深度烧伤在感染后通常会损害皮肤细胞功能,导致过度炎症和因水分不足而形成的胶原蛋白异常沉积。此外,深度烧伤伤口暴露在空气中也是治疗的一大挑战。缺水会导致持续不平衡的炎症反应,以及过多的
ECM
沉积,这是病理性疤痕形成的原因,这些并发症可能会导致皮肤愈合延迟、不愈合、甚至毁容。管理不平衡的伤口水合微环境(阻碍烧伤伤口无疤痕愈合)仍然是一项艰巨的任务。
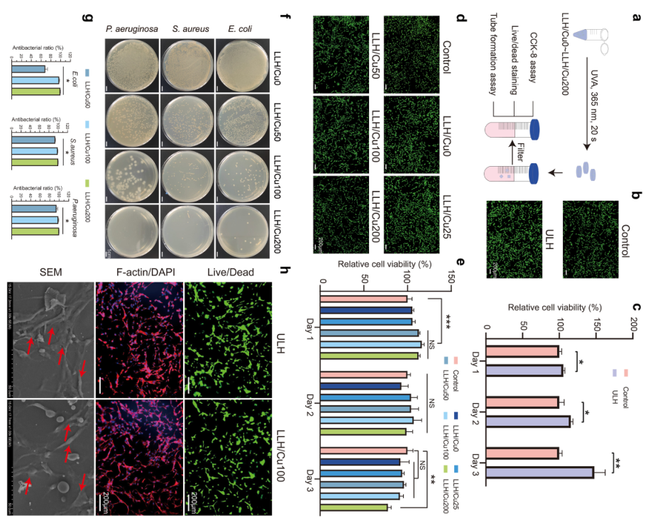
近日,中山大学附属第一医院烧伤外科陈蕾等团队介绍了一种有效的深度烧伤创面愈合方法—3D打印双层皮肤替代物(DLS),利用EFL投影式光固化生物3D打印机(EFL-BP8600)及烯类偶联水凝胶荧光染料(EFL-DYE-UF-ENE-B)制作了上层为SFMA/GelMA生物墨水,下层为HAMA/GelMA生物墨水作为主要形式的新型双层水凝胶 (DLH),适合批量生产和烧伤抢救临床应用。相关工作“Approaches to scarless burn wound healing: application of 3D printed skin substitutes with dual properties of anti-infection and balancing wound hydration levels”发表于柳叶刀子刊《eBioMedicine》(中科院医学1区,最新IF 9.7),具备良好的前景。
大肠杆菌、金黄色葡萄球菌和铜绿假单胞菌引起的伤口感染在烧伤患者中很常见,这显著增加了死亡率,需要紧急医疗干预。为了对抗感染,铜-表没食子儿茶素没食子酸酯 (Cu-EGCG) 被加入到下层生物墨水中,为探究Cu-EGCG的体外抗菌特性,对上述菌株进行了固体琼脂平板检测。体外实验表明,加入50μg/mL Cu-EGCG显著降低了三种菌株的菌落形成单位(CFU)。
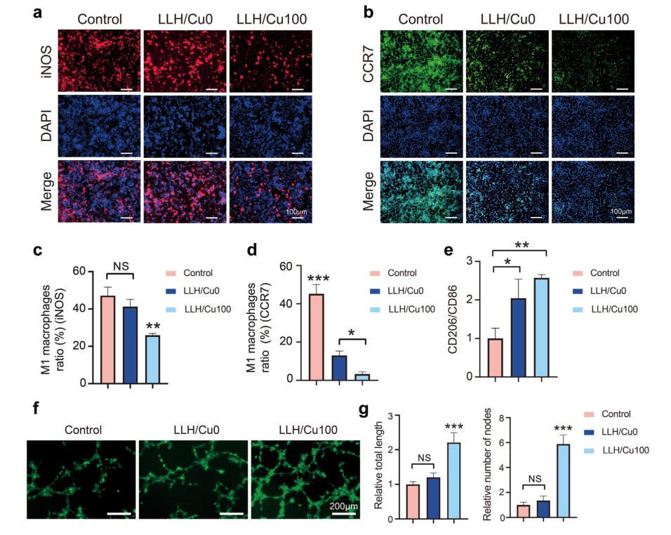
巨噬细胞在伤口愈合过程中起着至关重要的作用,在伤口愈合的后期,M1 型巨噬细胞占主导地位,可导致慢性炎症、伤口愈合延迟或疤痕形成增多。为了确定DLS中Cu-EGCG的最佳比例,将Cu-EGCG分别以0、25、50、100、200 μg/mL (LLH/Cu0、LLH/ Cu25、LLH/Cu50、LLH/Cu100、LLH/Cu200)的浓度加入GelMA/HAMA中。与对照组 (47.16 ± 4.5%) 和 LLH/Cu0 组 (41.30 ± 3.2%) 相比,LLH/Cu100 组 (25.91 ± 1.0%) 中的 M1 巨噬细胞 (iNOS+) 显著减少。这些发现共同表明 DLS具备优异的体内抗炎抗菌潜力。
为了进一步评估 DLS 的安全性和治疗效果,研究人员使用烧伤感染性 SD 大鼠进行了探索。在第 3 天,DLS(38.24±8.06%)显示出比纱布(3.07±3.36%)更大的愈合面积,并表现出加速的愈合动力学。此外,DLS组显示出与正常皮肤相似的真皮厚度,进一步证实了 DLS 可以加速感染性烧伤伤口的愈合过程,并在重塑阶段促进真皮和表皮的有效再生。
为了应对伤口脱水引起的疤痕形成,研究人员进一步设计了一种双层人工皮肤,以表皮细胞封装在上层水凝胶 (ULH) 中, LLH/Cu100 作为下层,整个结构被命名为为 DLS/c。将 DLS/c 应用于 SD 大鼠的烧伤伤口模型,与纱布和 DLS 相比,DLS/c 中 AQP3 和 FLG 的相对表达更高,这些结果表明 DLS/c 表现出最有效的皮肤水分恢复效果。
总体而言,这些近似生理性创面修复过程,重建烧伤创面皮肤水合屏障,减轻炎症反应,对解决烧伤创面及瘢痕形成难题具有重要的临床价值。 文章来源:https://doi.org/10.1016/j.ebiom.2024.105258
近日,中山大学附属第一医院烧伤外科陈蕾等团队介绍了一种有效的深度烧伤创面愈合方法—3D打印双层皮肤替代物(DLS),利用EFL投影式光固化生物3D打印机(EFL-BP8600)及烯类偶联水凝胶荧光染料(EFL-DYE-UF-ENE-B)制作了上层为SFMA/GelMA生物墨水,下层为HAMA/GelMA生物墨水作为主要形式的新型双层水凝胶 (DLH),适合批量生产和烧伤抢救临床应用。相关工作“Approaches to scarless burn wound healing: application of 3D printed skin substitutes with dual properties of anti-infection and balancing wound hydration levels”发表于柳叶刀子刊《eBioMedicine》(中科院医学1区,最新IF 9.7),具备良好的前景。
图1 用于无瘢痕烧伤创面愈合的3D打印皮肤替代品的设计策略
大肠杆菌、金黄色葡萄球菌和铜绿假单胞菌引起的伤口感染在烧伤患者中很常见,这显著增加了死亡率,需要紧急医疗干预。为了对抗感染,铜-表没食子儿茶素没食子酸酯 (Cu-EGCG) 被加入到下层生物墨水中,为探究Cu-EGCG的体外抗菌特性,对上述菌株进行了固体琼脂平板检测。体外实验表明,加入50μg/mL Cu-EGCG显著降低了三种菌株的菌落形成单位(CFU)。
图2 生物相容性和抗菌活性评估
巨噬细胞在伤口愈合过程中起着至关重要的作用,在伤口愈合的后期,M1 型巨噬细胞占主导地位,可导致慢性炎症、伤口愈合延迟或疤痕形成增多。为了确定DLS中Cu-EGCG的最佳比例,将Cu-EGCG分别以0、25、50、100、200 μg/mL (LLH/Cu0、LLH/ Cu25、LLH/Cu50、LLH/Cu100、LLH/Cu200)的浓度加入GelMA/HAMA中。与对照组 (47.16 ± 4.5%) 和 LLH/Cu0 组 (41.30 ± 3.2%) 相比,LLH/Cu100 组 (25.91 ± 1.0%) 中的 M1 巨噬细胞 (iNOS+) 显著减少。这些发现共同表明 DLS具备优异的体内抗炎抗菌潜力。
图3 抗炎和血管生成作用的评估
为了进一步评估 DLS 的安全性和治疗效果,研究人员使用烧伤感染性 SD 大鼠进行了探索。在第 3 天,DLS(38.24±8.06%)显示出比纱布(3.07±3.36%)更大的愈合面积,并表现出加速的愈合动力学。此外,DLS组显示出与正常皮肤相似的真皮厚度,进一步证实了 DLS 可以加速感染性烧伤伤口的愈合过程,并在重塑阶段促进真皮和表皮的有效再生。
图4 烧伤创面伤口愈合效果
为了应对伤口脱水引起的疤痕形成,研究人员进一步设计了一种双层人工皮肤,以表皮细胞封装在上层水凝胶 (ULH) 中, LLH/Cu100 作为下层,整个结构被命名为为 DLS/c。将 DLS/c 应用于 SD 大鼠的烧伤伤口模型,与纱布和 DLS 相比,DLS/c 中 AQP3 和 FLG 的相对表达更高,这些结果表明 DLS/c 表现出最有效的皮肤水分恢复效果。
总体而言,这些近似生理性创面修复过程,重建烧伤创面皮肤水合屏障,减轻炎症反应,对解决烧伤创面及瘢痕形成难题具有重要的临床价值。 文章来源:https://doi.org/10.1016/j.ebiom.2024.105258
(责任编辑:admin)
最新内容
热点内容


3D打印可生物降解支架为改
MagNEO:3D打印将帮助欧洲
萨博联合Divergent研发5米
REM与尼康增材签署谅解备
营收1.37亿美元微降,Stra
IREC首次推出高效陶瓷氢燃
突破性生物3D打印
迪拜LEAP 71公司
3D生物打印构建内
《Small Science
