华工施雪涛、南科大刘吉《ACS Nano》: 3D打印强韧PVA基水凝胶构建功能性血管结构
时间:2024-10-12 09:05 来源:南极熊 作者:admin 阅读:次
临床上,人工血管移植物常被用于替代或修复发生病变、感染和创伤的血管。血管移植物通常需要具备与真实血管匹配的尺寸和结构、优良的机械性能以确保缝合植入,以及出色的血液相容性从而避免血栓产生。但人体中的血管系统错综复杂,包含很多尺寸微小、结构特异复杂的结构如分叉血管、互联血管网和瓣膜等结构,这些拓扑结构对于血管功能的实现至关重要,而制备能够复制天然血管复杂结构和功能的血管构建体,以满足精准医疗和个性化医疗需求仍然是一个难点。
为了解决这一问题,华南理工大学施雪涛教授团队联合南方科技大学刘吉副教授团队,通过聚乙烯醇(PVA)基墨水高保真数字光处理(DLP)3D打印水凝胶血管构建体,然后通过构建纳米晶域进行机械强化,并结合后续表面改性,制备出了性能理想的水凝胶血管构建体,兼顾便利制备和存储、优异的结构复杂度和保真度、生物安全性、机械适配性以及植入后短期和长期下的通畅性。制备出了一系列高复杂度的血管结构,包括分叉血管、小尺寸血管网、功能性肺血管芯片以及含精细瓣膜的静脉血管移植物(BVVG),其中设计的BVVG在体外展示出优异的单向通过性能,并在植入比格犬体内后显示出良好的功能性和通畅性,为严重深静脉功能不全疾病的治疗提供了解决方案。相关工作近日以“3D-Printed Hydrogels with Engineered Nanocrystalline Domains as Functional Vascular Constructs”发表在《ACS Nano》上。
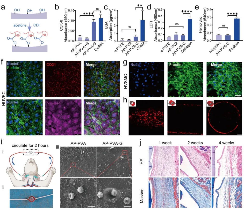
在这项工作中,PVA由于分子链结构规则、柔韧,可通过结晶形成定制水凝胶的力学性能,此外,其羟基易于官能化修饰,结合其出色的生物安全性和抗血小板黏附性,使其成为制备具有所需性能的血管构建体的理想材料。化学改性得到PVAGMA水凝胶墨水被用于DLP打印,制备的血管结构使用梯度NaOH溶液浸泡处理以产生纳米晶域,使得结构均匀收缩并获得增强。以此方法可以制备出各种结构复杂的血管构建体,并且通过后续的表面修饰生物活性物质(含有RGD肽的明胶)赋予其体内内皮化潜力,而实现植入后避免急性血栓形成,并可原位内皮化赋予其长期通畅性。
高分子量PVA类型和高浓度的墨水被证明可以更大程度的形成结晶,从而获得更强力学性能,但是也会导致高粘度,影响打印成功率和精度。为了获得最佳的力学性能和打印分辨率,研究者首先对墨水的配比进行了筛选,最终确定使用45 kDa分子量PVA,9 wt%的墨水浓度以及1.0 mg/ml的柠檬黄的墨水配比。随后,为确定最佳的结晶诱导策略,多种方法被用于处理打印得到的极小曲面结构,其中NaOH溶液处理方法可以同时获得大幅的力学性能提升并且不会导致结构形变。XRD结果证实了水凝胶中的纳米尺寸结晶域的存在。不同的碱溶液浓度可以获得不同力学性能增强效果,而15 wt%的NaOH溶液处理下的水凝胶拉伸强度达到最高的1.05 MPa。水凝胶最佳的性能超过常见的3D打印水凝胶体系,并且模量与人胸内动脉接近。纳米结晶域的存在赋予水凝胶优异的抗疲劳性能和抗缺口断裂性能,这对于水凝胶血管的体内缝合植入应用十分有利。由此制备的水凝胶血管展示出优异的缝合线保持力,爆破压和顺应性,并且可以支持小分子溶质和气体的扩散,而阻隔大分子蛋白的扩散。
随后,研究者们使用最佳的制备方法制备出各种结构复杂的血管构建体,包括含有多分叉的主动脉弓、主动脉瓣膜,以及最小内径0.75mm的血管网。构建了基于极小曲面结构,含有高接触面积独立两相通道的功能性肺部芯片结构,两相通道中灌注流体和氧气可以实现流体中含氧量的提升。下肢静脉结构损伤会导致慢性静脉功能不全,血液反流严重,会进一步诱发下肢水肿、静脉曲张、炎症甚至血栓的发生,研究者开发了仿生含瓣膜静脉血管移植物(BVVG),以填补当前相应领域人工血管的空白。数值模拟结果表明BVVG中的瓣膜可以随着流体流动方向的改变有效张开和闭合。随后的一系列体外灌注实验均证明BVVG中的瓣膜具有优异的单向流体通过性,可有效阻止血液反流。并且,制备的BVVG可以模拟腿部肌肉泵血效应实现流体输送。
制备的水凝胶血管结构进一步进行表面修饰,通过接枝明胶分子,可以有效提升内皮细胞黏附并且保持低血小板黏附和溶血率。兔颈动-静脉灌流实验显示水凝胶血管在体内短期内具有较低的致血栓性。细胞实验和皮下实现证明水凝胶血管具有优异的生物安全性。
为验证制备的水凝胶血管的体内应用前景,选择BVVG在比格犬体内深静脉处进行植入,以验证BVVG在替代病变深静脉上的潜力。确定目标部位血管尺寸后,制备尺寸相仿的BVVG通过缝合植入到深静脉中,然后再植入后分别于血管下方和上方注射造影剂进行顺行和逆行静脉造影。造影结果显示出植入血管后造影剂可以顺向通畅流过,而逆向则被瓣膜阻止,表明BVVG在体内应用环境下保持有效的单向通过性。随后的B超和免疫荧光结果表明,BVVG在植入一个月后保持通畅并且具有内皮化趋势,具有长期通畅性潜力。
小结:这项工作通过三维打印结合结晶后处理来制备性能优异的水凝胶基血管构建体,制备的血管构建体充分复制了体内血管的复杂结构和功能,特别的,含瓣膜静脉血管移植物在体外和体内展示出色的单向通过性能,有望应用于严重的深静脉疾病治疗。总之,开发的3D打印水凝胶体系在临床个性化血管移植和血管化器官构建研究中大有可为,为创造各种人工组织和器官植入提供了潜在的拓展空间。文章第一作者为华南理工大学材料科学与工程学院施雪涛教授课题组博士生叶潭,南方医科大学柴牧原、华南理工大学王振兴、南方医科大学邵婷如为本文共同第一作者。
原文链接:
https://doi.org/10.1021/acsnano.4c08359
为了解决这一问题,华南理工大学施雪涛教授团队联合南方科技大学刘吉副教授团队,通过聚乙烯醇(PVA)基墨水高保真数字光处理(DLP)3D打印水凝胶血管构建体,然后通过构建纳米晶域进行机械强化,并结合后续表面改性,制备出了性能理想的水凝胶血管构建体,兼顾便利制备和存储、优异的结构复杂度和保真度、生物安全性、机械适配性以及植入后短期和长期下的通畅性。制备出了一系列高复杂度的血管结构,包括分叉血管、小尺寸血管网、功能性肺血管芯片以及含精细瓣膜的静脉血管移植物(BVVG),其中设计的BVVG在体外展示出优异的单向通过性能,并在植入比格犬体内后显示出良好的功能性和通畅性,为严重深静脉功能不全疾病的治疗提供了解决方案。相关工作近日以“3D-Printed Hydrogels with Engineered Nanocrystalline Domains as Functional Vascular Constructs”发表在《ACS Nano》上。
在这项工作中,PVA由于分子链结构规则、柔韧,可通过结晶形成定制水凝胶的力学性能,此外,其羟基易于官能化修饰,结合其出色的生物安全性和抗血小板黏附性,使其成为制备具有所需性能的血管构建体的理想材料。化学改性得到PVAGMA水凝胶墨水被用于DLP打印,制备的血管结构使用梯度NaOH溶液浸泡处理以产生纳米晶域,使得结构均匀收缩并获得增强。以此方法可以制备出各种结构复杂的血管构建体,并且通过后续的表面修饰生物活性物质(含有RGD肽的明胶)赋予其体内内皮化潜力,而实现植入后避免急性血栓形成,并可原位内皮化赋予其长期通畅性。
高分子量PVA类型和高浓度的墨水被证明可以更大程度的形成结晶,从而获得更强力学性能,但是也会导致高粘度,影响打印成功率和精度。为了获得最佳的力学性能和打印分辨率,研究者首先对墨水的配比进行了筛选,最终确定使用45 kDa分子量PVA,9 wt%的墨水浓度以及1.0 mg/ml的柠檬黄的墨水配比。随后,为确定最佳的结晶诱导策略,多种方法被用于处理打印得到的极小曲面结构,其中NaOH溶液处理方法可以同时获得大幅的力学性能提升并且不会导致结构形变。XRD结果证实了水凝胶中的纳米尺寸结晶域的存在。不同的碱溶液浓度可以获得不同力学性能增强效果,而15 wt%的NaOH溶液处理下的水凝胶拉伸强度达到最高的1.05 MPa。水凝胶最佳的性能超过常见的3D打印水凝胶体系,并且模量与人胸内动脉接近。纳米结晶域的存在赋予水凝胶优异的抗疲劳性能和抗缺口断裂性能,这对于水凝胶血管的体内缝合植入应用十分有利。由此制备的水凝胶血管展示出优异的缝合线保持力,爆破压和顺应性,并且可以支持小分子溶质和气体的扩散,而阻隔大分子蛋白的扩散。
随后,研究者们使用最佳的制备方法制备出各种结构复杂的血管构建体,包括含有多分叉的主动脉弓、主动脉瓣膜,以及最小内径0.75mm的血管网。构建了基于极小曲面结构,含有高接触面积独立两相通道的功能性肺部芯片结构,两相通道中灌注流体和氧气可以实现流体中含氧量的提升。下肢静脉结构损伤会导致慢性静脉功能不全,血液反流严重,会进一步诱发下肢水肿、静脉曲张、炎症甚至血栓的发生,研究者开发了仿生含瓣膜静脉血管移植物(BVVG),以填补当前相应领域人工血管的空白。数值模拟结果表明BVVG中的瓣膜可以随着流体流动方向的改变有效张开和闭合。随后的一系列体外灌注实验均证明BVVG中的瓣膜具有优异的单向流体通过性,可有效阻止血液反流。并且,制备的BVVG可以模拟腿部肌肉泵血效应实现流体输送。
制备的水凝胶血管结构进一步进行表面修饰,通过接枝明胶分子,可以有效提升内皮细胞黏附并且保持低血小板黏附和溶血率。兔颈动-静脉灌流实验显示水凝胶血管在体内短期内具有较低的致血栓性。细胞实验和皮下实现证明水凝胶血管具有优异的生物安全性。
为验证制备的水凝胶血管的体内应用前景,选择BVVG在比格犬体内深静脉处进行植入,以验证BVVG在替代病变深静脉上的潜力。确定目标部位血管尺寸后,制备尺寸相仿的BVVG通过缝合植入到深静脉中,然后再植入后分别于血管下方和上方注射造影剂进行顺行和逆行静脉造影。造影结果显示出植入血管后造影剂可以顺向通畅流过,而逆向则被瓣膜阻止,表明BVVG在体内应用环境下保持有效的单向通过性。随后的B超和免疫荧光结果表明,BVVG在植入一个月后保持通畅并且具有内皮化趋势,具有长期通畅性潜力。
小结:这项工作通过三维打印结合结晶后处理来制备性能优异的水凝胶基血管构建体,制备的血管构建体充分复制了体内血管的复杂结构和功能,特别的,含瓣膜静脉血管移植物在体外和体内展示出色的单向通过性能,有望应用于严重的深静脉疾病治疗。总之,开发的3D打印水凝胶体系在临床个性化血管移植和血管化器官构建研究中大有可为,为创造各种人工组织和器官植入提供了潜在的拓展空间。文章第一作者为华南理工大学材料科学与工程学院施雪涛教授课题组博士生叶潭,南方医科大学柴牧原、华南理工大学王振兴、南方医科大学邵婷如为本文共同第一作者。
原文链接:
https://doi.org/10.1021/acsnano.4c08359
(责任编辑:admin)
最新内容
热点内容


3D打印可生物降解支架为改
MagNEO:3D打印将帮助欧洲
萨博联合Divergent研发5米
REM与尼康增材签署谅解备
营收1.37亿美元微降,Stra
IREC首次推出高效陶瓷氢燃
突破性生物3D打印
迪拜LEAP 71公司
3D生物打印构建内
《Small Science
