3D打印水凝胶与工程纳米晶域功能血管结构
3D打印水凝胶是一种通过添加剂制造技术,能够精确构建复杂的三维结构,广泛应用于生物医学领域。结合工程纳米晶域,能够增强水凝胶的机械性能和生物相容性,促进细胞生长和组织再生。在功能血管结构的应用中,这种技术能创造出类似于自然血管的微环境,支持细胞的代谢活动,同时提高输送营养物质和氧气的能力,从而为再生医学提供了新的前景。通过优化3D打印工艺和材料特性,研究者可以实现具有生物活性和结构稳定性的功能血管网络,助力于修复受损组织和器官。
背景
人工血管

多是以尼龙、涤纶、聚四氟乙稀等合成材料人工制造的,用于血管重建等血管疾病的外科治疗。
性能要求

-
良好的生物相容性和血液相容性
-
一定的机械强度
-
具有适当的降解速率
-
有望实现规模化生产且可储存
目前的问题

在常规材料制备过程中,难以实现小尺寸及复杂结构的精密构造。为了解决这一问题,采用了光固化成型的3D打印技术。该技术能够更精准地制造出所需结构。
然而,3D打印后所生成的小分子可能难以去除,并且大部分水凝胶也显得较为脆弱。这使得维持通过线缆穿刺移植后的人体长期稳定性变得更加困难。因此,研究者们开始探索使用大分子水凝胶,以提高前驱体的性能和稳定性,从而改善这一挑战。
改进方法

聚乙烯醇-甲基丙烯酸水凝胶(PVA-GMA)的合成过程包括多个关键步骤。首先,进行水凝胶的成型,确保材料的初步结构和功能特性。接下来,引入晶域诱导技术,以优化其内部结构。
在优化过程中,设计合适的构架是至关重要的,这将直接影响水凝胶的性能。同时,表面改性也不可忽视,通过改善材料表面的性质,进一步提升其功能性。
基于PVAGMA的DLP 3D打印技术
基于宏分子前体PVAGMA的数字光处理(DLP)3D打印技术涉及多个关键步骤,首先是通过化学反应将聚乙烯醇(PVA)与甲基丙烯酸(GMA)结合,形成前驱体。接下来,通过DLP 3D打印过程,将此前驱体转化为水凝胶。

在此过程中,确定合适的分子量(Mw)和取代度(DOS)尤为重要。研究表明,较低的DOS可能会导致P-PVA水凝胶的机械强度下降,使其在打印过程中难以维持结构稳定性,而较高的DOS虽可能减少水凝胶的连通性和链迁移率,反而有助于提高材料的交联度和结晶。


聚乙烯醇基水凝胶的改性
本研究探讨了基于聚乙烯醇(PVA)的水凝胶的改性及其性能表现。首先,通过不同的制备方法,如冷冻-解冻、盐析等,对样品进行3D打印,获得了不同结构的水凝胶。在力学性能测试中,实验结果显示,经过碱处理的水凝胶(AP-PVA)在抗拉强度和维度变化方面表现良好,显示出优越的机械性能。

利用傅里叶变换红外光谱(FTIR)和差示扫描量热法(DSC)对水凝胶的晶体结构进行分析,结果表明,PVA的晶体结构在特定温度范围内发生了变化,指示物质的相转变。同时,通过调整OH基团的引入,成功改善了材料的力学性能与水分吸收能力。

在应力-应变测试中,PVA和AP-PVA的表现差异显著,尤其是在循环拉伸和凹陷实验中,AP-PVA展示了更好的拉伸强度和耐久性。这些研究表明,通过合适的改性手段,可以有效提升聚乙烯醇基水凝胶的物理性能,为其在生物医学等领域的应用提供了重要依据。
AP-PVA水凝胶的性能优化
本研究重点分析了改性聚乙烯醇(PVA)水凝胶(AP-PVA)的结构与性能。通过对比不同处理的水凝胶,观察到AP-PVA在力学性能和抗拉强度方面表现出显著提升。扫描电子显微镜(SEM)图像显示,AP-PVA表现出更为丰盈的孔结构,有助于提升其生物相容性和力学性能。

衍射图谱分析表明,AP-PVA的晶体尺寸优化,有助于提高材料的整体强度。同时,实验结果显示,在循环拉伸测试中,AP-PVA的应力-应变曲线表现优越,相比于未处理的PVA,具有更高的抗拉强度和韧性。此外,AP-PVA在细雷管和与生物组织相容性测试中也显示出良好的性能,能够承受高达257±26 kPa的破裂压力。

该研究为AP-PVA在医学领域的应用提供了坚实的基础,证明其在各种应力条件下的适应能力和优越的机械性能,展示了广阔的应用前景。

成果
人工血管在不同体内环境中的研究
本研究展示了利用聚乙烯醇基材料(AP-PVA)制备的人造血管,这些血管具有直径为0.75毫米的复杂三维结构,模拟了人体小血管的特性。通过3D打印技术,研究者成功构建了多支主动脉及其分支,形成了精确的动脉网络,以便于生物医学应用。

研究还探讨了在不同环境下的血液流动特性,重点分析了血液在静脉与动脉的输送过程。实验表明,在循环过程中,液体的流动模式会受到不同环境因素的影响,成功观察到流体的反向流动和血栓形成现象。通过压力和流量的监测,研究团队详细记录了不同时间节点下的流动变化。

这些结果为未来开发高性能仿生血管和管理血流动态提供了重要依据,并且有助于改善体外实验的有效性和准确性,为人工血管在再生医学中的应用奠定了坚实的基础。

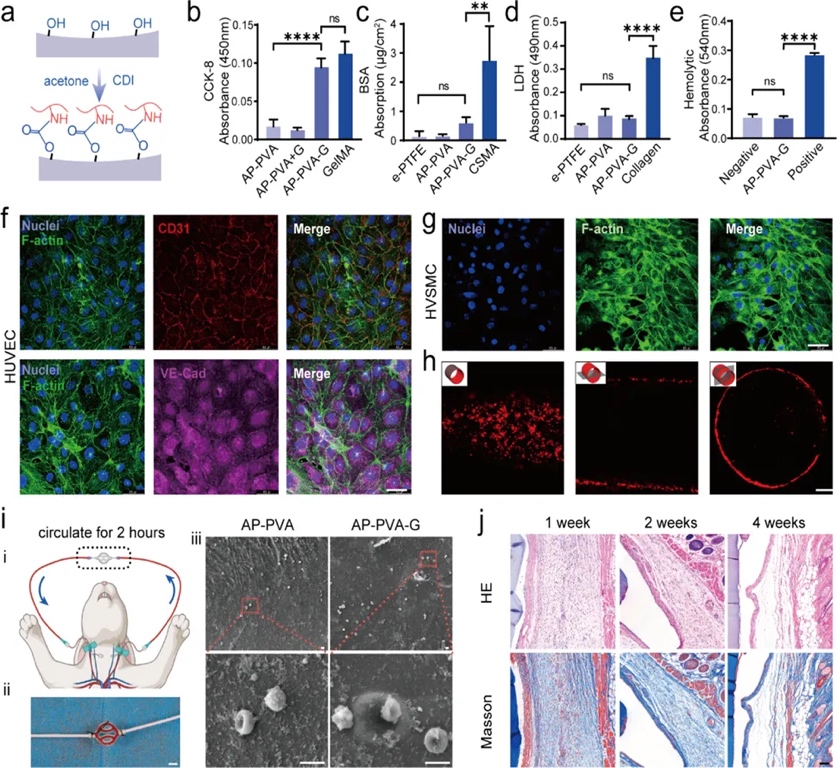
改进表面特性以优化人工血管的血液相容性
本研究探讨了聚乙烯醇基骈腺苷(AP-PVA-G)水凝胶在血液相容性方面的改进,旨在提升其在人工血管中的应用效果。利用CDI(1,1'-碳二亚胺)对水凝胶进行改性,结果表明,AP-PVA-G水凝胶具备更均匀的内皮细胞贴附特性,显示出优异的低血栓形成能力。

实验结果显示,AP-PVA-G的蛋白质吸附能力较低,且在循环流动实验中未观察到细胞损伤,表明其具有良好的血液兼容性。此外,显微镜观察结果证实,在不同时间点(1周、2周和4周),AP-PVA-G在体内的生物相容性表现稳定,内皮细胞和血管平滑肌细胞保持了正常的形态。

综上所述,通过表面修饰,AP-PVA-G水凝胶显示出在低血栓形成和改善长时间通透性方面的潜力,使其具备更好的体内安全性,为未来的临床应用奠定了基础。
结论
本文提出了通过3D打印、并使用基于PVA的大分子前驱体墨水来制造坚固的水凝胶血管结构的策略,同时通过引入纳米晶结构域来显著地增强韧性和强度,从而满足血管结构的要求,包括高保真度,结构复杂性,机械坚固性,同时通过表面改性手段改善长期植入引发的血栓,提高血液相容性。体外和体内研究已经证明了功能性血管置换的前景,以及其良好的瓣膜结构,可以精细地调节内部血流。
(责任编辑:admin)


3D打印可生物降解支架为改
MagNEO:3D打印将帮助欧洲
萨博联合Divergent研发5米
REM与尼康增材签署谅解备
营收1.37亿美元微降,Stra
IREC首次推出高效陶瓷氢燃
突破性生物3D打印
迪拜LEAP 71公司
3D生物打印构建内
《Small Science
