结晶相变3D打印方法实现高精度及有序微孔的生物水凝胶支架制造
3D打印生物水凝胶支架在再生修复方向有巨量应用场景,然而,由于生物水凝胶的超软特性,使得高保真度3D打印极具挑战;此外其水凝胶内部空隙较小,不利于细胞在其内部生长。福州大学生物科学与工程学院汪少芸教授团队和浙江大学贺永教授团队提出了一种具有高保真度的结晶相变3D打印方法,相关工作以“Crystal transduction 3D printing of bio-hydrogels with high fidelity and order micro pores”近期发表在著名期刊《Advanced Functional Materials》。
超软的生物水凝胶既然难以打印,在打印中临时将其强度提升上去,无疑可以高效的解决这个问题。目前业界常用冷冻或升温的方法来临时提升水凝胶的强度,但该方法有诸多局限性。在本研究中,团队提出了一种在打印过程中通过快速结晶产生相变,进而快速提升水凝胶强度的全新思路,并开发了一种用蜂蜡进行相变的墨水体系。其优势在于蜂蜡这种相变材料可以通过简单加热的方式洗脱,更有意思的是,由于相变的作用,可以很方便的在水凝胶内部构造多孔结构,在提升打印精度的同时,还适合于细胞培养和组织工程应用(图1)。

1.主要内容
基于具有不同熔点的相变材料有可能在打印过程中实现平滑挤出和保真度之间的平衡。评估了由二十二烷烃和二十二烷烃棕榈酸酯的复合物与明胶和黄原胶构建的相变墨水(DBHI)的相变行为,结果发现在模拟打印过程中,二十二烷烃会消耗能量,加速水凝胶墨水的凝胶过程(图2)。

烷烃和酯类是自然材料蜂蜡的主要组分。构建了含有蜂蜡、明胶和黄原胶的相变墨水(BHI),BHI具有优异的流变性能和打印适应性(图3)。这种打印性能在含有单一固态酯的生物墨水中是不能实现的,提出了两种假设来解释能量消耗机制:1)蜂蜡-水凝胶相互作用;2)相变墨水中烷烃在降温过程中的晶态变化。为了证实这两种假设,对BHI进行了研究。结果表明在3D打印过程中,蜂蜡中的烷烃会发生晶体转变,消耗能量并加速水凝胶凝胶化(图2)。与此同时,采用相同的策略发现这种构建相变墨水的方法具有通用性,能适用于多种冷固水凝胶的3D打印,如卡拉胶、结冷胶、琼脂(图3)。

之后,利用BHI中相变材料的低熔点和两相间的不相容性构建出高保真多孔水凝胶(HFPH)支架(图4)。与对照组相比,多孔水凝胶支架更利于人皮肤成纤维细胞(HSF)的生长,其培养7 d后细胞活力高达89.08%。并且在培养过程中观察到HSF逐渐迁移到多孔水凝胶支架内部,表现出良好的体外生物相容性。

为了评估HFPH支架具备培养复杂真皮组织的能力,打印了19 mm高的耳形支架。尽管支架的断裂强度随着HSF细胞培养时间的增加而略微降低,但支架在培养21 d后保持了耳形和弹性的精度(图5)。此外,Ki-67、α-SMA(α-平滑肌肌动蛋白的标记物)和胶原-I(胶原纤维的标记物)均大量表达。形态学和免疫组化分析表明,HFPH支架有利于细胞的增殖和迁移,并可随着细胞的增殖和生长而降解并被新合成的肌纤维和胶原纤维所取代。HFPH支架可用于体外构建真皮组织。

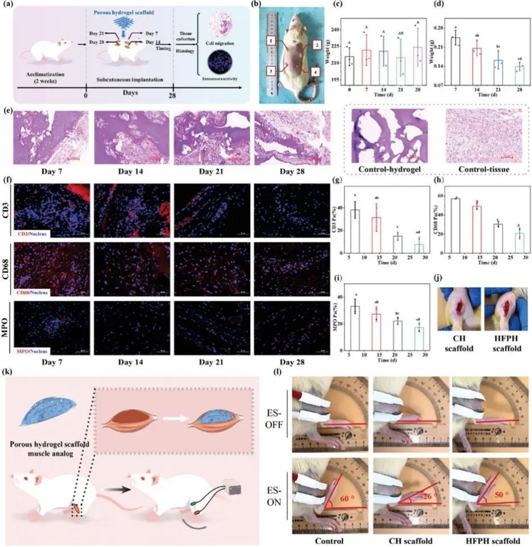
为了评估HFPH支架的体内生物相容性,将HFPH支架分别植入大鼠背部皮下袋内进行实验。实验结果未发现任何明显的全身系统性损伤,表现出良好的体内生物相容性(图6)。为了验证HFPH支架体内修复组织缺损的能力,通过部分切除大鼠的胫骨前肌构建出大鼠肌肉缺损模型(图6j-k)。结果显示植入HFPH支架14 d后,大鼠腿部摆动幅度为50°,与未受伤的正常大鼠(60°)相似,高于植入传统水凝胶打印支架的大鼠(26°)。表明HFPH支架在修复组织缺损方面具有独特的优势

2.全文总结
通过增加冷却过程中的能量消耗,烷烃介导的晶体转导加速了明胶基水凝胶的凝胶化。加入蜂蜡(烷烃和酯的天然混合物)提高明胶-黄原胶墨水的可打印性。在加热之后,蜂蜡从交联的水凝胶中被洗脱掉,留下具有良好的生物相容性、保真度和机械强度的高度互连的多孔支架。这种支架在具有肌肉缺陷的大鼠运动行为的恢复中提供了独特的优势。这种独特的设计为组织工程和再生医学中的大组织或器官的高保真度生物制造提供了多种可能性。
本文要点:
(1)晶体转导3D打印技术构建的3D结构保真度优于现有的3D打印方法。相变墨水提供的高保真性和便利性有望挖掘生物水凝胶在打印结构复杂的组织类似物方面的潜力。
(2)相变墨水体系适用于多种生物水凝胶的3D打印,其将扩大适合高保真度3D打印的天然生物墨水种类。
(3)相变墨水体系可以提高3D打印保真度,并以“一石二鸟”的方式同时形成孔隙。与形状不匹配的传统打印生物水凝胶相比,晶体相变3D打印方法构建的多孔支架肌肉模拟物能显著改善肌肉缺损大鼠的组织功能恢复。
文章来源:https://onlinelibrary.wiley.com/doi/10.1002/adfm.202415799
(责任编辑:admin)


3D打印可生物降解支架为改
MagNEO:3D打印将帮助欧洲
萨博联合Divergent研发5米
REM与尼康增材签署谅解备
营收1.37亿美元微降,Stra
IREC首次推出高效陶瓷氢燃
突破性生物3D打印
迪拜LEAP 71公司
3D生物打印构建内
《Small Science
