《AFM》:3D打印多尺度仿生支架用于肌腱再生
【研究背景】
人体组织由细胞及细胞外基质(ECM)构成,考虑到ECM是一个典型的由生物材料构成的多尺度三维微纳结构。如能体外仿生构建出类似的生物支架,无疑能大幅提升其在体内的再生性能。
EFL团队报道了一种3D打印的仿生多尺度支架,这种多尺度仿生肌腱(MBT)支架在宏观、微观和纳米尺度上模拟了肌腱的特征。通过熔融挤出3D打印构建多孔外壳,仿生肌腱腱鞘结构;通过近场直写3D打印和杂化串晶技术分别构建波纹纤维和Shish-Kebab结构,实现对仿生肌腱波纹状的微米级胶原纤维结构和纳米级的胶原原纤维结构(图1)的仿生。
MBT支架的抗拉强度高达6.94 MPa,通过纤维上的Shish-Kebab结构和甲基丙烯酰化明胶(GelMA)增强了肌腱干/祖细胞(TSPCs)的粘附和增殖。动物实验表明,MBT支架可手术缝合于肌腱缺损区,实现促进肌腱组织的机械转导,加速肌腱组织的再生。
相关研究以“3D Printing of Multiscale Biomimetic Scaffold for Tendon Regeneration”为题发表在《Advanced Functional Materials》。浙江大学的贺永教授、湖州师范学院的马志勇副教授和贵州大学的陈跃威副教授为论文共同通讯作者,共同第一作者为姚克博士、吕尚博士和张新杰博士。

图1 多尺度仿生肌腱支架的多级结构
研究者首先采用MEW技术分别打印收集纤维和卷曲纤维层(图2(a)(b))。收集纤维直径为40-60um,作为收集第二层卷曲纤维的基础。收集纤维被设计成复制肌腱胶原纤维的螺旋结构,提供结构支撑并吸收径向张力下的变形。卷曲纤维的直径为5-10um,用于模拟胶原纤维的波浪结构。然后,将支架浸入过饱和PCL/乙酸(HOAc)溶液中,诱导纤维表面形成类似于胶原原纤维螺旋结构的纳米杂交Shish-Kebab结构(图2(c))。随后研究者通过旋转打印制备了多孔外壳,然后,将收集和卷曲的纤维卷成管状,并加入GelMA水凝胶。最终,通过组装正式支架和外壳结构创建MBT支架,如图2(e)所示。

图2 多尺度仿生肌腱支架制造工艺
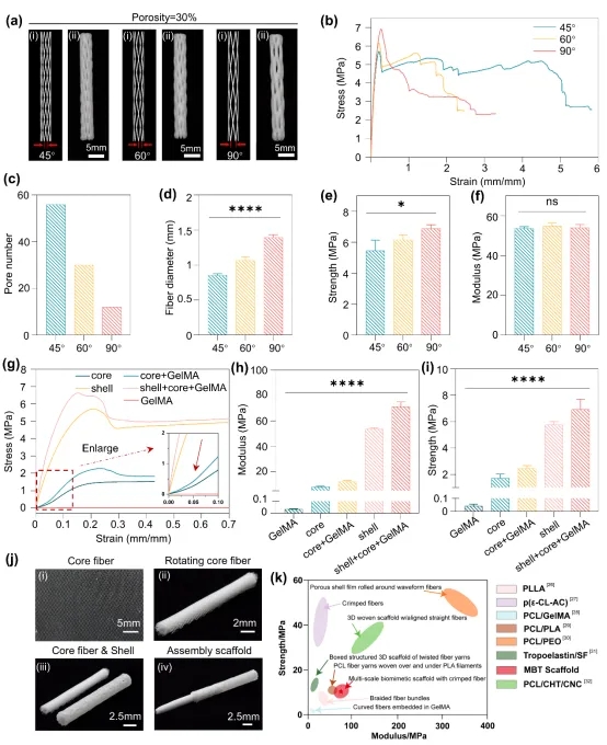
进一步,研究者研究了MBT支架的力学性能。在外壳支架部分,综合考虑力学性能及支架的可降解性,旋转45度作为外壳支架的打印参数。在核心支架部分,验证了MBT支架具有的波纹结构,能够仿生肌腱组织的J型应力-应变曲线特性(图3(g)),这种卷曲的形态允许纤维吸收更大的张力,有效地帮助管理相关肌肉或骨骼所施加的机械负荷。

图3 多尺度仿生肌腱支架的力学性能
研究者发现,MBT支架所具有的波纹结构,能够诱导肌腱干细胞延卷曲结构生长,这表明波纹结构微细胞提高拓扑引导,诱导细胞在体外构建类似体内的卷曲结构。同时通过CCK8实验,研究者也验证了纳米Shish-Kebab结构和GelMA水凝胶可以显著促进细胞粘附和增殖,从而进一步改善TSPCs功能和组织重塑(图4)。

图4 多尺度仿生肌腱支架诱导TSPCs定向生长
不仅如此,研究者证实了MBT支架能够显著促进TSPCs在体外的一型胶原蛋白、BGN和DCN的功能性表达,这证明了多尺度仿生支架在体外构建肌腱ECM中的有效性,对进一步作为组织替代品的应用具有重要意义(图5)。

图5 多尺度仿生肌腱支架有效支持TSPCs的功能性表达
最后,研究者构建了兔全层肌腱损伤模型,将MBT支架缝合至肌腱缺损处,进一步评估MBT支架促进肌腱再生的作用。实验结果表明,MBT支架在早期愈合过程中可以促进肌腱再生;相较于对照组,实验组有更致密的胶原沉积,并呈现与实际组织相似的波纹结构;并且在12周时,实验组具有较少的CD31+区域,表明炎症细胞和血管减少,具有更好的修复效果。这些结果表面,与对照组相比,MBT支架在促进肌腱缺损快速再生方面具有更好的效果。

图6 多尺度仿生肌腱支架能有效促进兔肌腱的结构和功能再生
文章来源:
https://onlinelibrary.wiley.com/doi/full/10.1002/adfm.202413970
(责任编辑:admin)


3D打印可生物降解支架为改
MagNEO:3D打印将帮助欧洲
萨博联合Divergent研发5米
REM与尼康增材签署谅解备
营收1.37亿美元微降,Stra
IREC首次推出高效陶瓷氢燃
突破性生物3D打印
迪拜LEAP 71公司
3D生物打印构建内
《Small Science
