《Bioact. Mater.》:高机械稳定性的3D打印生物水凝胶
3D打印允许在微米级别上对结构进行控制,同时精确控制多种细胞类型的位置以创建与原生组织相匹配的复杂结构。生物水凝胶由于其生物相容性、明确的细胞黏附配体以及生物降解性(允许细胞迁移并为大分子和小分子的传输提供有利条件),被广泛用作细胞3D打印的生物墨水。水凝胶具有类似原生组织的粘弹性,通常具有较低的剪切模量,在某些情况下表现出剪切稀化行为,这使得在存在细胞的情况下能够轻松进行挤出打印。纤维蛋白、明胶甲基丙烯酸酯(GelMA)和胶原蛋白甲基丙烯酸酯(ColMA)等水凝胶被认为是生物制造各种结构用于多种应用的金标准。例如,GelMA因其在组织工程中的广泛应用而受到广泛关注,特别是在血管化和心脏组织工程方面,它作为3D打印的生物墨水,并在再生医学中作为伤口愈合的粘合墨水。然而,几何和结构完整性在3D打印的细胞负载构建物中随着时间的推移往往会因细胞压实和水凝胶收缩而恶化。

来自加拿大多伦多大学的Milica Radisic团队开发了一种新的方法,该方法结合了生物水凝胶的细胞相容性和弹性聚合物的机械稳定性,以维持立体光刻和挤出3D打印后的结构保真度。实现这一进展的是复合生物墨水,通过将来自聚(八亚甲基顺丁烯二酸酐柠檬酸酯)(POMaC)的弹性微粒整合到生物源性水凝胶(纤维蛋白、明胶甲基丙烯酸酯(GelMA)和藻酸盐)中来配制。这种复合生物墨水增强了3D打印构建物的弹性和塑性,有效减轻了组织压实和肿胀。它表现出低剪切模量和快速交联时间,同时具有较高的极限抗压强度和抵抗细胞力及物理操作导致的变形能力;这归因于弹性颗粒的堆积和应力消散,这一点通过数学建模得到了证实。体内植入研究表明,含有POMaC颗粒的构建物表现出更好的抵抗宿主组织应力的能力,增强了血管生成,并促进了修复性巨噬细胞的浸润。相关工作以题为“Cell driven elastomeric particle packing in composite bioinks for engineering and implantation of stable 3D printed structures”的文章发表在2024年10月29日的期刊《Bioactive Materials》。
1.创新型研究内容
本文提出了一种方法,该方法结合了生物水凝胶和弹性聚合物的优点,形成了一种适用于立体光刻和挤出3D打印的复合颗粒生物墨水(图1)。通过将弹性微粒整合到生物源性水凝胶中,本文设计了一种生物墨水,该墨水在自然水凝胶的支持下保持了细胞面对的生物学特性,并且在高应变下具有类似于聚合物弹性体的机械性能(图1a)。这些弹性微粒是通过从柠檬酸、马来酸酐和1,8-辛二醇通过缩聚反应合成的一种可紫外交联的弹性体POMaC,以批量和滴状微流控方法生成的。这种与细胞兼容的弹性体之前已被用作心脏组织工程中的支架,支持细胞生长,并且允许创建体外器官芯片模型以及体内植入的压力传感器。此外,POMaC还被用来生产AngioChip,这是一个促进体外血管化的平台。
【用于3D打印形态稳定的复合颗粒材料】
研究人员在各种水凝胶中嵌入POMaC颗粒(特别是纤维蛋白、GelMA和海藻酸盐)创造了多功能的颗粒生物墨水,这些墨水支持基质细胞、成纤维细胞和人类诱导多能干细胞衍生的心肌细胞的重塑和组织生成,并增强血管形成,同时添加荧光以用于构建标记(图1a和b)。微机械压缩测试结果表明,复合材料在大范围应变下表现出与其母本水凝胶相似的行为(图1b),这有助于挤出式3D打印。剪切压缩测试显示,在低应变下,变形主要通过水凝胶组分传递,复合颗粒生物墨水表现出与其母本水凝胶几乎相同的机械性能(图1c)。然而,随着压缩剪切应变增加,变形通过水凝胶传递,使弹性颗粒相互接触,从而抵抗施加的变形(图1c)。因此,复合生物墨水在较高应变下表现得像弹性固体,最终表现出比其母本水凝胶显著更高的极限抗拉强度(图1c)。有限元建模表明,当结构受到相同的压缩位移时,与仅有的水凝胶相比,复合材料内的von Mises应力降低(图1d),进一步支持了复合材料抵抗压缩的能力。这些双模态机械性能使得颗粒复合材料在细胞培养和植入中表现出独特的行为。

POMaC颗粒是通过将POMaC预聚物与聚乙二醇二甲基丙烯酸酯500(PEGDM)混合生成的,使用批量合成方法或微流控技术(图2)。对于批量合成,本文采用悬浮聚合法,通过将POMaC聚合物注入到持续搅拌的PVA溶液中。结果,POMaC预聚物在被PVA溶液包裹后自发形成颗粒(图2d)。这些颗粒随后被过滤以分离出所需的尺寸,并进行UV交联(图2d)。本文还采用了滴状微流控技术作为生成单分散POMaC颗粒的概念验证(图2ei)。本文使用了一个经典的流动聚焦接口在一个PDMS装置中(图2eii)。为了抑制高粘度POMaC颗粒粘附和润湿PDMS通道,一个20号注射器针头被侧向插入PDMS芯片,与连续相通道相交。颗粒被收集在管子里,随后在紫外光下进行交联(图2ei)。

【用于3D打印的混合POMaC颗粒和水凝胶生物墨水】
为开发一种既具有优越机械稳定性又同时保持细胞活性的3D打印生物墨水,本文将POMaC颗粒与多种水凝胶进行了整合。这种生物墨水还可以添加细胞,并且与各种水凝胶兼容(图3a)。为确保粒子在水凝胶结构中均匀分布,在打印前必须充分混合粒子/水凝胶溶液。如果将粒子在试管中静置几分钟而不受干扰,它们往往会沉降,这可能导致打印结构的不一致性,或者在使用挤出打印时导致喷嘴堵塞。首先,本文通过比较包含大于100微米的颗粒和小于100微米的颗粒的PEGDA水凝胶结构,研究了颗粒大小对打印性能的影响。打印完成后,对结构进行了成像,并量化了与原始设计的差异。在所研究的条件下,没有显著差异,尽管观察到较大颗粒和颗粒浓度降低时,差异有增加的趋势。扫描电子显微镜(SEM)分析GelMA/POMaC颗粒和GelMA对照的3D打印结构,揭示了POMaC颗粒带来的形态变化。观察到它们的加入为水凝胶基质引入了所需的纹理复杂性,这可能有助于提高机械性能和细胞粘附特性(图3b)。
为扩大富含POMaC颗粒的生物墨水的应用范围,本文探索了它与不同3D打印模式的兼容性。具体来说,本文进行了立体光刻生物打印的试验,这种方法以其高分辨率和精确度而闻名(图3ci-iii)。此外,本文还研究了挤出打印,这种方法具有多功能性和可扩展性,并且在材料多样性方面也表现出色(图3civ-vi)。本文的结果表明,这种混合生物墨水促进了复杂结构的制造,同时赋予结构自荧光特性,可以在打印后用于成像和跟踪(图3d)。此外,本文还成功地展示了生物墨水与一系列水凝胶的打印能力,包括纤维蛋白、藻酸盐和GelMA(图3e)。

【混合POMaC颗粒-水凝胶生物墨水增强了构建物的机械特性】
本文将POMaC颗粒加入PEGDA水凝胶中,与仅由PEGDA组成的对照组相比,观察到的膨胀程度有所减少。本文假设这种减少是由于嵌入在水凝胶基质中的颗粒所赋予的阻力(图4a–c)。使用微机械测试仪测量杨氏模量显示,含有颗粒的混合3D打印海藻酸盐构建物的弹性显著高于仅含海藻酸盐的对照组(图4d–f)。组织工程构建物必须在细胞培养和体内植入所需的操作步骤中保持其形状并保持完整,以最终保留其在体内的功能。本文的实验表明,将颗粒加入GelMA后进行3D打印,结果得到的构建物较不易破碎(图4g)。压缩测试(图4h)证实了这一改进,含有POMaC颗粒的构建物表现出显著更高的杨氏模量(图4i)和更大的极限抗压强度(图4j)。

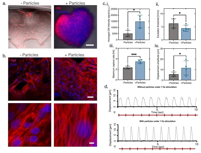
【POMaC颗粒掺入3D打印的GelMA结构中,增强了心肌细胞的附着和收缩功能】
本文将人类诱导多能干细胞(iPSC)衍生的心肌细胞(CMs)接种到POMaC/GelMA 3D打印的结构上,并监测它们的发展。这些细胞培养了10天,在此期间它们被允许扩展并表现出收缩活动(图5a)。肌钙蛋白-T(TnT)染色表明心脏组织形成更加健壮,这通过图像分析工具进一步量化(图5b和ci)。心脏功能也得到了评估,结果显示含有颗粒的结构有所改善,表现为较低的兴奋阈值(图5cii)和增加的最大捕获率(图5ciii)。此外,在1Hz刺激下,含POMaC颗粒的结构位移幅度更大(图5civ和d)

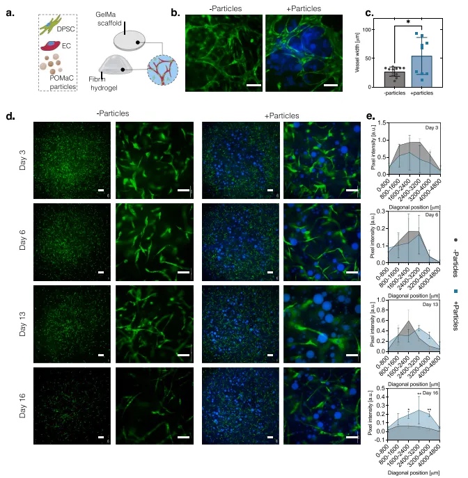
【POMaC颗粒增强了复合构建物中的体外血管稳定性】
血管形成是组织工程策略成功的关键。为此,本文将内皮细胞和支持细胞(牙髓干细胞DPSC)一起播种到两种不同的基质中,这两种基质都加入了弹性POMaC颗粒:GelMA和纤维蛋白(图6a)。在GelMA/POMaC颗粒构建物中的血管形成得到了增强,血管直径显著更宽(图6b和c)。

【POMaC颗粒增强了复合结构中的血管生成和促再生巨噬细胞的招募】
为进一步研究水凝胶支架的长期稳定性、结构完整性和功能,本文将体内的研究从最初的10天延长到2周和4周。第2周时取出的支架的总体形态图像显示,与不含颗粒的组相比,含有颗粒的支架显示出更小的支架面积(图7a和b)。本文推测这是由于细胞浸润增强和随后的材料降解,这在有颗粒存在的情况下更为显著。含有颗粒和接种细胞(ECs/DPSCs)的组中明显的证据表明,在总体形态上支架内血管化增加(图7a)。值得注意的是,尽管所有支架在解释时都保持完整,但组织学分析显示,缺乏颗粒的支架出现不稳定现象,在没有颗粒的支架中观察到明显的剪切和撕裂(图7c和d),并且不含颗粒的组中残留更多的水凝胶。

本文进一步证明了含有POMaC颗粒的组中血管渗透显著增加,通过CD31阳性染色量化(图8a和b)。此外,本文研究了巨噬细胞浸润到植入物中的情况,并观察到在4周取出的样本中显著增加,通过CD68(总巨噬细胞的标志物)和CD206(一种亲再生、促血管生成的巨噬细胞渗入组织的标志物)的染色显示(图8c-f)。这些发现强调了POMaC颗粒不仅在增强血管化和亲再生巨噬细胞浸润方面的关键作用,还在于保持支架的结构完整性,从而支持体内组织整合和再生的长期过程。

2.总结与展望
本文展示的技术是3D生物打印技术发展的一个有前景的途径,其提供了结构保真度和生物功能之间的平衡。复合墨水对各种打印方法和水凝胶的适应性强调了POMaC颗粒混合生物墨水在满足多种结构和功能需求方面的潜力,以推动生物材料科学、组织工程和再生医学应用的发展。
文章来源:
https://www.sciencedirect.com/sc ... 24004523?via%3Dihub
(责任编辑:admin)


3D打印可生物降解支架为改
MagNEO:3D打印将帮助欧洲
萨博联合Divergent研发5米
REM与尼康增材签署谅解备
营收1.37亿美元微降,Stra
IREC首次推出高效陶瓷氢燃
突破性生物3D打印
迪拜LEAP 71公司
3D生物打印构建内
《Small Science
