四川大学的戎鑫团队:用于骨再生的3D打印多孔纳米纤维支架
天然骨组织具有自我更新和修复的内在能力。然而,由于创伤、肿瘤和感染等多种原因导致的大规模骨缺损的再生仍然是一个严峻的挑战,因为内在的再生机制通常不足以恢复组织的完整性。这一持续存在的临床难题凸显了创新方法的必要性。3D打印以其定制复杂几何结构的能力而闻名,是组织再生的一个范式转变。它通过忠实复制大型复杂的组织结构,比传统生物支架具有显著优势。因此,3D打印为减少传统骨移植的风险提供了一条有希望的途径,包括与组织来源、免疫排斥和疾病传播相关的问题。当前3D打印技术在制造具有纳米纤维结构的分层3D支架方面存在显著局限性,这些支架旨在模拟天然骨细胞外基质(ECM),以增强骨再生。
来自四川大学的戎鑫团队提出了一种创新方法,利用可生物降解的纳米纤维微球作为生物墨水,通过3D打印定制具有纳米纤维结构的分层多孔支架。体外研究表明,分层多孔结构显著增强了细胞浸润和增殖速率,而纳米纤维拓扑结构提供了物理线索,引导成骨分化和ECM沉积。当作为细胞载体时,3D打印的纳米纤维支架促进了体内骨组织的再生和整合。此外,简便且多功能的化学修饰有助于精确定制支架的功能。使用具有高度仿生和多功能修饰特性的纳米纤维微球作为这一通用3D打印方法的基础成分,使得从宏观外部形态到分子级生化动力学的支架生物学性质得到了全面操控,从而满足多样化的临床需求。相关工作以题为“3D Printing Hierarchical Porous Nanofibrous Scaffold for Bone Regeneration”的文章发表在2024年11月16日的期刊《Small》。

【GelMA 纳米纤维微球(GMNF-MS)的制备与表征】
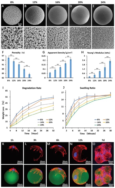
GMNF-MS通过结合微流控技术和热诱导相分离(TIPS)技术合成(图1A)。在制备过程中,GelMA溶液作为分散相,而矿物油作为连续相,以生成球形的GelMA滴液,随后通过TIPS技术处理形成GMNF-MS。这些GMNF-MS表现出狭窄的尺寸分布。通过调整连续相(GelMA溶液)和分散相(矿物油)之间的流速比,可以定制GMNS-MS的尺寸(图1B–F)。在本研究中,使用了直径为250 µm的微流控芯片,并且GelMA溶液的流速为0.1 mL h−1。当矿物油的流速从4降低到1 mL h−1时,GMNS-MS的直径分别为55–58 µm和221–223 µm(图1B–D)。GMNS-MS的直径符合线性方程Y = −2148.7X + 267.85,其中X是GelMA溶液/矿物油的流速比(图1F)。

GMNF-MS的纳米结构和孔隙率通过改变GelMA浓度来调节。随着GelMA浓度的增加,观察到纳米纤维结构和多孔特性逐渐减弱(图2A–E)。当GelMA浓度从8%增加到16%时,纳米纤维的平均长度从776 ± 175 nm减小到296 ± 71 nm,同时纳米纤维的直径增加。值得注意的是,在20%的GelMA浓度下,纳米纤维变粗并聚集(图2D)。因此,当GelMA浓度从8%增加到24%时,GMNF-MS的孔隙率从96%降低到83%(图2F)。与此同时,GMNF-MS的表观密度和弹性模量分别增加了三倍和12.5倍(图2G,H)。此外,GMNF-MS的降解速率随着GelMA浓度的增加而降低(图2I)。较高的GelMA浓度导致GMNF-MS的孔隙率和比表面积减少,从而减少了明胶酶的攻击点并减缓了降解速度。不同浓度的GMNF-MS在30分钟内显示出相似的平衡溶胀比,约为15倍,表明GelMA浓度对溶胀平衡的影响最小(图2J)。鉴于使用12% GelMA制备的GMNS-MS具有优化的纳米纤维结构和物理性质,这些微球被选中用于后续实验。

【3D打印分层多孔GelMA纳米纤维微球支架(HP-GNMS)和GelMA水凝胶支架(GHS)】
为打印HP-GNMS,PF-127被用作支撑和牺牲墨水,因为它具有优异的流变性能,可以在温和条件下轻松打印并随后去除(图3A)。值得注意的是,30%(w/v)的PF-127在22℃时表现出凝胶状态,弹性模量约为0.84 × 104 Pa,而在4℃以下转变为液态。这种相变简化了从3D打印的两相支架中去除牺牲墨水的过程。此外,在4℃下通过高速离心将微球掺入液体PF-127墨水中,结果形成密集排列的微球以用于3D打印(图3A)。密集排列的微球显著改善了生物墨水的流变特性。值得注意的是,在22℃的打印温度下,含有密集排列微球的生物墨水的弹性模量(2.5 × 104 Pa)明显高于纯PF-127(0.84 × 104 Pa)和在PF-127中均匀分散微球的生物墨水(1.7 × 104 Pa)。此外,在密集排列微球的条件下,由不同浓度GelMA(8%,12%,16%,20%和24%)制成的微球在22℃下的生物墨水弹性模量没有显著差异。这表明微球的GelMA浓度对密集排列微球生物墨水的流变特性和可打印性影响不大。
本文发现:在22℃下形成的Pluronic 127墨水,构成了一个次级聚合物网络,表现出强大的剪切变稀行为,确保在3D打印过程中高效挤出并迅速稳定(图3A)。在整个打印过程中,PF-127的独特流变特性在保持密集排列微球的稳定性方面发挥了关键作用(图3B,C)。此外,PF-127的高粘度使得在气动挤出过程中堆叠的微球略微变形,从而增加了界面接触面积,并在光交联过程中促进了HP-GNMS稳定共价键的形成(图3E–H)。交联并去除PF-127后,密集排列的微球保持了球形(图3D)。最终的HP-GNMS没有明显的塌陷或突出纤维的扭曲(图3D,E)。如图3G,H所示,每个微球与相邻的微球相互连接,并在HP-GNMS内部形成了交织的纳米纤维网络。机械分析显示,冻干的HP-GNMS的弹性模量为1.39 ± 0.19 MPa,超过了大多数传统水凝胶支架。虽然均匀分散微球的生物墨水也表现出优异的可打印性,但在UV交联过程中微球之间缺乏紧密接触阻碍了共价键的形成,导致在去除PF-127后打印结构发生塌陷。

【BMSCs在HP-GNMS和GHS上的增殖与渗透】
BMSCs被接种到HP-GNMS和GHS上,以研究分层纳米纤维结构对细胞渗透和增殖的影响(图4A)。细胞生长动力学揭示了不同的行为。具体来说,GHS上的细胞在最初5天内表现出初始的指数增长阶段,随后过渡到较慢的稳态阶段(图3M)。相反,HP-GNMS上的细胞经历了一个延长且更陡的指数生长期,持续到第10天,然后进入缓慢增长阶段。这种差异至少归因于HP-GNMS的两个固有特征。首先,相邻微球之间的间隙形成了一个互联的多孔网络,为迁移和增殖提供了充足的空间,并增强了氧气和营养物质的扩散。其次,纳米纤维结构提供了高表面积,因此提供了足够的粘附位点供细胞附着和增殖。因此,BMSCs在HP-GNMS上的生长比在GHS上更为旺盛。



【HP-GNMS和GHS上BMSCs的成骨分化】
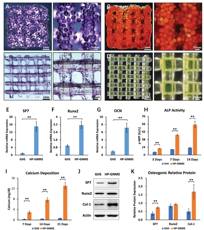
HP-GNMS组在成骨基因(包括SP7、Runt相关转录因子2 (Runx2) 和骨钙素(OCN))的表达水平上显著高于GHS组。在成骨(图5E–G)和非成骨分化条件下,均观察到这种上调。ALP染色显示,HP-GNMS组的ALP表达明显高于GHS组(图5A,B)。定量分析进一步表明,HP-GNMS在第3天、第7天和第14天的ALP活性分别是GHS的2.2倍、3.5倍和4.2倍(图5H)。茜素红染色显示,HP-GNMS上有均匀的矿物沉积,而GHS组只有少量的矿物沉积(图5C,D)。钙沉积的定量评估显示,HP-GNMS组在第7天、第14天和第21天的钙沉积量分别是GHS组的9.3倍、16.6倍和19.0倍(图5I)。Western blot显示,HP-GNMS组在14天的Col-1表达量是GHS组的3.4倍(图5J,K)。免疫荧光染色显示,HP-GNMS表面(图6A–C)、间隙内(图6D)以及纳米纤维微球内部(图6D,E)有均匀分布的胶原纤维。相比之下,GHS表面上只有少量的Col-1沉积(图6F–J)。这些结果表明,与GHS相比,HP-GNMS显著增强了成骨分化和ECM沉积。

图5 成骨条件下HP-GNMS和GHS上BMSCs的成骨分化


【体内骨再生】
将BMSCs负载的支架在体外培养3天后植入缺损部位,可以深入了解HP-GNMS在等量外源性干细胞存在的情况下对骨生成再生的影响。这项研究策略还旨在探讨在模拟等量内源性干细胞丰度条件下,具有纳米纤维结构的分层多孔支架对骨生成再生的影响。Micro-CT分析显示,HP-GNMS组的新骨组织显著覆盖了缺损区域,与空对照组和GHS组相比,表现出显著优越的成骨能力(图7A, B)。HP-GNMS组新骨体积分别是Empty组和GHS组的7.3倍和6.6倍(图7E)。值得注意的是,在GHS组中,新形成的骨骼主要位于GHS的表面,导致GHS内部出现空洞(图7B,蓝色箭头)。尽管所有组的新骨密度相当(图7F),但天狼猩红染色显示,HP-GNMS组的新骨成熟度更高,表现为亮橙色且更密集排列的胶原纤维(图7D)。此外,牙本质基质蛋白1(DMP1)的表达在HP-GNMS组中显著升高,与Empty组和GHS组相比,DMP1在调控成骨细胞分化和成熟、骨细胞形成以及维持正常骨矿化方面至关重要,表明HP-GNMS组的骨形成和重塑得到增强。

【总结与展望】
本文开发了一种结合微流控和TIPS技术的工艺,用于制造均匀的GMNF-MS。这些GMNF-MS作为挤出式3D打印墨水的基础构建块,并用于制备HP-GNMS。在墨水中添加PF 127后,能够高效地将GMNF-MS通过3D打印制成HP-GNMS。结果表明,所得的HP-GNMS促进了BMSC迁移和增殖。此外,GMNF-MS的纳米纤维拓扑结构提供了有助于引导成骨分化和ECM沉积的物理线索。体内研究证实,HP-GNMS显著增强了骨组织再生和整合,表明其优于传统的3D打印支架。纳米纤维微球的3D打印是开发生物启发材料用于组织再生的新方法。
文章来源:
https://onlinelibrary.wiley.com/doi/10.1002/smll.202405406
(责任编辑:admin)


3D打印可生物降解支架为改
MagNEO:3D打印将帮助欧洲
萨博联合Divergent研发5米
REM与尼康增材签署谅解备
营收1.37亿美元微降,Stra
IREC首次推出高效陶瓷氢燃
突破性生物3D打印
迪拜LEAP 71公司
3D生物打印构建内
《Small Science
