上海工程技术\武汉理工、武汉大学联合发高活性肽-金属离子-骨水泥三重整合3D打印
高血糖及其诱导的氧化应激微环境对糖尿病骨缺损的修复提出了巨大的挑战。上海工程技术大学朱同贺教授团队、武汉理工大学戴红莲教授团队和武汉大学中南医院李景峰教授团队联合开发了一种用于糖尿病骨缺损修复的新型TZGP (α-TCP/ZnO/GM@P2) 复合支架。该文章名为: "A Triple-Integrated 3D-Printed Composite Scaffold of High-Activity Peptide-Metal Ion-Bone Cement Facilitates Osteo-Vascular Regenerative Repair of Diabetic Bone Defects" 发表在ADVANCED FUNCTIONAL MATERIALS上。表征结果表明,α-TCP水泥支架、ZnO纳米颗粒和负载和保护P2 (一种新型甲状旁腺激素相关肽) 的明胶微球实现了互补的优势。TZGP支架在满足松质骨的机械强度要求的同时,弥补了无机支架中生物活性肽的不足。它的生物相容性得到增强,并且支架具有抗菌和抗氧化特性。体外和体内结果表明,TZGP支架释放活性因子P2和Zn2+,在高葡萄糖微环境中促进细胞增殖和募集,减少细胞活性氧积累,改善DNA损伤和线粒体稳态,并诱导成骨血管生成分化。与传统的α-TCP 支架相比,TZGP支架表现出更优异的生物降解性,加速局部组织充盈,促进糖尿病骨缺损的骨堆积和血管重建。因此,TZGP支架的新颖设计策略为修复糖尿病骨缺损提供了一种很有前途的方法。

一、背景介绍
糖尿病(DM)是常见疾病,全球超十分之一成年人患病,作为全身性代谢内分泌紊乱疾病,其以高血糖为特征,引发骨代谢调节剂表达失调等病理微环境变化,破坏骨代谢稳定,增加骨质疏松和骨折发生率,还导致线粒体功能障碍,给糖尿病患者骨缺损和骨折修复带来挑战。
在骨组织工程中,磷酸钙是常用的骨缺损修复材料,如α-磷酸三钙(α- TCP)骨水泥和β -磷酸三钙(β-TCP)煅烧支架,生物相容性良好。但单个TCP相生物降解性有限、机械性能不佳、骨诱导性不足、缺乏促血管构建因子,难以促进糖尿病患者骨缺损愈合。β-TCP支架靠煅烧烧结制备,药物负载为仿生涂层,限制药物释放量和持续时间。α-TCP生物降解和吸收更快,室温下与弱酸性液体接触会反应形成钙磷石并提供机械强度,还能添加温敏药物,但降解早期释放的弱酸性物质不利骨修复,本研究添加氧化锌纳米粒子(ZnONPs)调节 pH 值,其降解产生的 Zn²⁺还能促进成骨。
甲状旁腺激素(PTH)参与骨转化和钙磷代谢,有促进骨形成、血管化及骨吸收等作用。临床主要靠间断皮下注射全身给药,却存在剂量大、半衰期短、局部药物浓度难维持、局部应用受限等问题。前期研究发现,PTH相关肽-2(P2)可低成本大量合成。与PTH (1-34)相比,P2钙磷组织锚定能力更优,局部药物滞留时间长,还能避免药物突发释放导致的高骨吸收。表面功能化的P2支架材料,成骨和血管生成诱导能力比PTH (1-34)更好,破骨细胞分化作用较弱,利于骨量累积。不过,直接把P2混入骨水泥易破坏其结构和活性,难以有效载药,而以明胶微凝胶(GMs)作为P2递送载体,能起到保护和控制P2释放的作用。
本研究拟采用α-TCP-ZnONP-P2复合的新策略,巧妙地将有机活性肽、无机支架和金属离子整合在一起,制备出一种新型的3D多功能复合支架(TZGP支架)。从材料组分的角度看,TZGP支架各组分将优势互补,显著地改善了单纯TCP支架降解速度慢、缺乏生物活性肽、存在酸性降解产物等不利因素。从材料功能的角度看,改善了单纯TCP支架降解慢、缺生物活性肽、有酸性降解产物等不足。在功能上,TZGP支架满足松质骨机械强度要求,生物相容性、生物降解性、抗菌性和抗氧化能力更出色,能通过强大的成骨 - 血管生成作用,促进糖尿病骨缺损的修复(图1)。

图 1. 活性肽-金属离子-骨水泥三重集成3D打印复合支架示意图用于糖尿病骨缺损的骨血管再生修复。GMs:明胶微凝胶;P2:甲状旁腺激素相关肽-2;GP:负载P2的GM;Alg:海藻酸盐;STZ:链脲佐菌素;ROS:活性氧;MMP:线粒体膜电位;OB:成骨细胞;BMSC:骨髓间充质干细胞;VEC:血管内皮细胞。 二、材料与方法2.1 3D打印TZGP复合支架的制作将α-TCP粉末(3g)、ZnONPs(2% w/v)和GMs(5% w/v)或GPs(5%w/v)加入10% w/v Alg凝胶中。进行机械搅拌直至形成糊状以获得打印墨水。根据表1中的组成制备四种不同的复合支架,T、TZ、TZG和TZGP支架。复合支架在3D打印机(SunP BioMaker 2)上打印。3D打印机喷嘴直径为500 μm,螺杆挤出速度为0.5-1 mm3s-1,打印速度为5-15 mm-1 s-1。将打印好的支架毛坯浸入10%磷酸溶液中5分钟进行交联反应,然后用去离子水冲洗3次,快速真空干燥,并在-20°C下储存。 三、结果3.1 3D 打印复合支架的表征本研究以GM作为P2的药物递送载体,在3D打印复合支架的制备过程中,为P2提供保护壳。GM的制备如图2A所示,交联前的明胶粉末呈较大尺寸的不规则块状(图2B)。成功制备的GM为规则、多孔的球形小颗粒(图2B)。 粒径分布范围为10–70 μm,集中在35–50 μm,平均直径为41.33 ± 9.13 μm(图2C)。α-TCP无毒、具骨传导性和生物活性,降解吸收快。TCP/ZnONP/GM (TZG)复合支架在室温下的制备过程如图2D所示。流变测试显示其打印油墨高粘度低剪切力,有良好自修复能力和剪切变稀特性,具备可挤出性和可打印性(图2E、2F)。X射线衍射仪(XRD)结果表明,凝固的纯α-TCP(T)支架中的主要晶相为磷灰石。TZ和TZG复合支架的特征峰与纯TCP支架的特征峰基本相同,说明ZnONPs和GM的加入对TCP的固化产物没有影响(图2G)。T支架的初始降解产物呈弱酸性,而ZnONP是碱性物质,可与H+反应释放Zn2+。连续 pH测定表明,ZnONP的引入略微增加了TZ的pH值,并且TZG支架。TZ和TZG支架的pH值比T支架更接近中性和生理环境(图2H)。Zn2+的释放动力学表明,TZ和TZG支架在前3周内均可稳定释放Zn2+(图2I)。TZG支架释放的Zn2+浓度略高于TZ支架。连续8周的测试表明,所有三组支架均表现出正降解。与T和TZ支架相比,TZG支架表现出更好的降解效果(图2J)。这可能是因为引入GM导致TZG的降解速度略快于TZ支架。SEM结果显示了TZG支架随时间降解后的形态。支架降解后,支架内部的GM会显露出来,为新生骨组织提供攀爬和交联的空间。打印支架浸入弱酸性溶液中发生的凝固反应为支架提供了基本的机械强度。在α-TCP凝固过程中,溶解的Ca2+会与支架中的海藻酸钠螯合,进一步增强支架的机械强度。TZ支架的抗压强度(23.34 ± 1.80 MPa)与T支架(24.17 ± 1.55 MPa)相比没有明显变化,而TZG的抗压强度(14.53 ± 1.27 MPa)下降更为明显(图2K)。GM的引入可能会降低支架的致密性,可能是复合支架机械性能下降的原因。幸运的是,它仍然能够满足松质骨的要求(4-12 MPa)。通过显微镜连续观察发现,由于吸水,PBS中的GM直径增大,然后逐渐降解,28天内降解率超过90%,仅剩下少量颗粒。ZnONPs是强效抗菌剂,可直接损伤细菌细胞膜上的蛋白质和脂质,导致细菌细胞内内容物泄漏和死亡。ZnONPs和Zn2+还可以穿过受损的膜,破坏细胞内部功能,导致细菌死亡。根据SEM图像,ZnONPs的平均粒径为30.33 ± 7.30 nm。在本研究中,通过扩散板法验证了ZnONPs的引入赋予TZ和TZG支架一定的抗菌性能(图2L),这有利于预防糖尿病骨缺损中的局部细菌感染。
图2. T、TZ和TZG支架的表征。A) GM制备示意图。B)明胶和GM的SEM。C) GM的粒度分布。D) TZG支架制备示意图。E、F) TZG墨水的流变测试。G) XRD和H) T、TZ和TZG支架的pH值(n = 3)。I) TZ和TZG支架中Zn2+的释放动力学(n = 3)。J)降解曲线(n = 5)、K)抗压强度(n = 5)和L) T、TZ和TZG支架的抗菌性能测试。
3.2 复合支架的生物相容性研究发现,ZnONPs能通过重新分配电子密度展现强大抗氧化活性。在本研究中,TZ 和 TZG支架的氮自由基清除能力比T支架显著提高,说明ZnONPs赋予复合支架抗氧化性。P2负载示意图如3A所示。利用GM的溶解性、多孔性和吸附特性,将P2掺入GM(GP)中。P2的平均负载效率为95.38% ± 1.37%。通过免疫荧光显微镜可以看到负载有异硫氰酸荧光素(FITC)标记的P2(P2FITC)的GP发出明亮均匀的绿色荧光(图3A),并且GP保持相对规则的球形。傅里叶变换红外光谱(FTIR)结果表明,GM和GP都在1700–1500 cm-1区域形成了两个不同的酰胺I和酰胺II带。此外,GP在1540和1453 cm−1处的振动峰更加突出,并且伯酰胺基团的NH2的摇摆振动更加明显,出现在≈1158和594 cm−1。zeta电位测量表明P2带负电荷,GM带正电荷,GP的正电荷减少,这意味着P2在GM上的锚定进一步通过正负电荷之间的静电吸引力得到加强,从而促进了P2从GP中缓慢释放(图3B)。P2从GP中的释放曲线在前5天内表现出初始快速释放阶段,随后是缓慢释放期(图2C)。GP与GM在形态上没有差异,GM本身不具有生物活性,因此后续分析仅对T、TZ和TZGP支架进行了评估。从宏观角度看,ZnONPs的加入使支架的颜色更白,而GP的加入使支架的颜色略带黄色(图3D)。SEM结果显示,与T和TZ支架相比,TZGP支架表面更粗糙,形成更多的微孔结构(图3E、H),有利于细胞粘附和增殖。从一些微孔结构中可以观察到嵌入的GP(图3F),这为P2的释放提供了窗口。得益于C端三个连续谷氨酸的改善,P2的钙磷基质锚定能力增强(图3N)。这无疑有利于P2在支架和骨组织局部的作用时间,延长半衰期。EDS结果显示TZGP支架内Ca、P、Zn分布均匀(图3G)。
活/死细胞染色结果显示3 组支架共培养3天后活细胞比例超90%(图3I、J),表明均具有良好的生物相容性。但TZ和TZGP组骨髓间充质干细胞(BMSCs)平均铺展面积大于T组(图3K、L),表明TZ和TZGP支架更利于细胞黏附。CCK - 8结果表明,TZGP组细胞增殖比T和TZ组更明显(图3M)。
图3. 支架的生物相容性。A) GP示意图及免疫荧光图。B) P2、GMs、GP的Zeta电位。C) P2释放曲线及GM降解曲线。D) 支架宏观形貌及E) SEM。F) 光学显微镜下的TZGP支架。箭头指向GP。G) TZGP支架的EDS。H) TZGP支架局部放大SEM图像。箭头指向GP。I)活/死细胞染色及J)细胞活力定量分析(活细胞比例=绿细胞/(绿细胞+红细胞)× 100%)。K)细胞骨架荧光染色及L) BMSCs平均扩散面积。M) 干预1天和3天后不同支架组BMSCs的增殖情况。 N) GP释放的P2在局部钙磷基材料和骨组织上的锚定示意图。
3.3 变换的支架的牺牲模板以创建3D分支通道通过增殖、迁移、成骨分化以及基因和蛋白质表达谱评估复合支架对BMSCs的功能调节作用。根据EdU结果显示,高糖微环境抑制BMSCs增殖,T组改善效果不佳,TZ组和TZGP组能一定程度恢复其增殖活力,TZGP组尤为显著(图4A、B)。Transwell实验显示,高糖微环境下BMSCs的迁移能力降低,T、TZ、TZGP支架组细胞迁移能力依次增强(图4C、D)。β-TCP支架降解后释放的Ca、P离子可促进BMSCs向细胞表面迁移。刺激并积极募集BMSCs。Zn2+ 可以促进BMSCs在早期成骨过程中的粘附和增殖。P2是一种高活性的PTH相关肽,具有强大的募集BMSCs和促进增殖的能力。这使得TZGP在高糖环境中对BMSCs具有卓越的保护能力。通过ALP染色(图4E、F)、茜素红S(ARS)染色(图4G、H)和Von Kossa染色(图4I、J)评估高糖成骨诱导培养基中BMSCs的成骨分化情况。RT-qPCR检测成骨相关基因ALP、OCN、Col-I和RUNX2的表达(图4K-N),以免疫荧光结果呈现细胞中RUNX2和OCN的蛋白表达(图4O-R)。结果表明TZ组成骨诱导能力优于T组,但TZGP组的ALP活性和钙沉积面积明显优于TZ组,且更明显刺激成骨相关基因和蛋白的表达。这种增强的成骨活性可以归因于几个方面。首先,TCP支架的降解为BMSCs的成骨分化提供了Ca和P。其次,Zn2+通过促进成骨相关基因的表达,增强成骨分化、胶原合成和矿物质沉积,在成骨分化中发挥重要作用。PTH是一种重要的Ca-P调节剂,参与调节骨形成/吸收的代谢平衡。课题组开发的P2通过在C端引入三重谷氨酸,能够增强P2尾端羧基与TCP支架上Ca2+的锚定程度,暴露肽活性位点;并在PTH的N端丝氨酸上引入磷酸功能团。这些改进显著增强了PTH的矿化促进作用,使骨代谢平衡向骨积累方向倾斜。
先前的研究表明,能控释Zn²⁺的复合支架和PTHrP1功能修饰的支架,分别通过 Wnt/β-catenin和丝裂原活化蛋白激酶(MAPK)通路促进成骨修复。此外,p38 MAPK信号通路是PTH改善成骨作用的调控途径。在本研究中,经免疫荧光染色和Elisa实验验证,TZGP 支架可显著上调p-p38 MAPK和β-catenin表达水平,说明Wnt/β-catenin和p38 MAPK通路可能参与TZGP促进成骨修复的过程。因此,本研究通过Ca-P无机材料、Zn2+、P2三重正效应叠加的创新设计,使TZGP支架实现了更高效的成骨作用。
图 4. 支架对BMSCs募集和成骨分化的影响。A、B)第3天BMSCs的EdU染色和C、D) Transwell测定。E、F)第14天的ALP染色。G、H)第21天的ARS染色和I、J) Von Kossa染色。BMSCs的K) OCN、L) Col-I、M) ALP和N)RUNX2的mRNA表达。通过免疫荧光染色检测BMSCs中O、P)RUNX2和Q、R) OCN的表达水平。
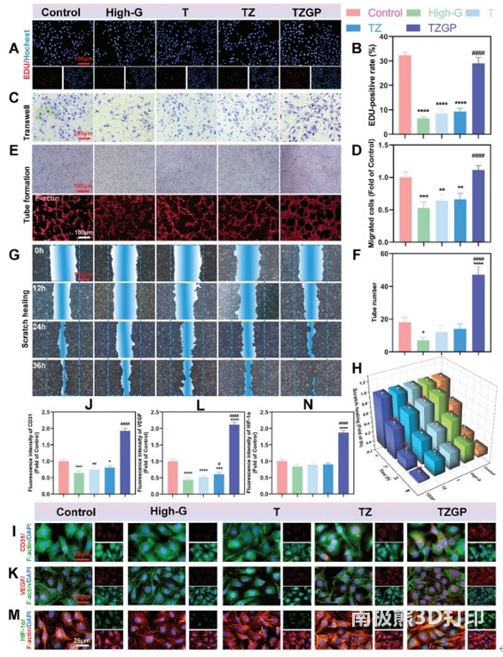
3.4 TZGP支架促进高糖微环境下HUVECs的血管生成骨组织血管网络为成骨提供关键支持,血管生成对骨组织工程支架再生特性意义重大。高血糖微环境中,过量ROS和AGEs积累致微血管病变,影响糖尿病患者骨缺损部位血管重建。EdU染色(图5A、B)和Transwell测定(图5C、D)显示,高糖组HUVECs增殖和迁移能力受损,T组干预无效,TZ组稍有缓解,TZGP组显著改善。
划痕愈合实验同样证实了TZGP组HUVECs具有较好的迁移愈合能力(图5G、H)。管形成实验显示,在高G组中仅形成少数血管样结构,在T和TZ组的HUVECs中形成少量间歇性血管,而在TZGP组中形成丰富的连续血管网(图5E,F)。说明P2的添加使复合支架具有高效的血管形成能力。免疫荧光实验显示,TZGP支架显著促进细胞中血管生成相关因子CD31、HIF-1α、VEGF的表达(图5I-N)。qRT-PCR检测发现TZGP组血管生成相关基因CD31、VEGF、HIF-1α、bFGF的表达水平显著升高。这些结果表明TZGP支架可以通过上调HIF-1α/VEGF等通路蛋白的表达,促进高糖环境下HUVECs的增殖和迁移,促进血管网络的构建。

图 5. 支架对HUVECs血管生成分化的影响。A、B)第3天的HUVECs EdU染色和C、D)Transwell实验。E、F) HUVECs 管腔形成的鉴定。G、H) 划痕实验验证了 HUVECs的迁移修复能力。通过免疫荧光染色检测HUVECs中I、J) CD31、K、L)VEGF和M、N)OCN的表达水平。
3.5 TZGP 支架在高糖环境中保护线粒体采用免疫荧光法检测高糖环境下的DNA损伤情况。结果显示,High-G组BMSCs和HUVECs中DNA损伤标志物γ-H2AX表达明显,而细胞核中分裂增殖标志物Ki67的表达明显下调(图6A~D、I~L)。TZ组γ-H2AX和Ki67的表达均有所改善,在BMSCs中改善更为明显,但与对照组仍有明显差异。TZGP组BMSCs和HUVECs细胞核中γ-H2AX的表达明显减少,而Ki67的表达较T组和TZ组有所改善。线粒体对维持代谢和骨细胞分化至关重要,高糖却会破坏其动态稳态。此外,线粒体是细胞内ROS的主要来源,而ROS又是线粒体分裂的强效诱导物,过量的ROS可诱导线粒体分裂。糖尿病介导的Adv过多的ROS产生会影响种植体的骨整合。本研究中的JC-1荧光探针实验显示,与High-G组相比,TZ和TZGP组的线粒体膜电位有所改善,尤其是TZGP组,而BMSCs的改善更为显著(图6E、F、M、N)。此外,用荧光探针二氢乙锭(DHE)检测细胞内ROS的表达(图6G、H、O、P)。与High-G组相比,TZ组BMSCs的ROS生成显著减少。然而,HUVECs中ROS的积累减少。与其他支架组相比,TZGP组的细胞内ROS生成显著减少。通过DPPH试验、ABTS试验、羟基自由基清除试验、超氧化物自由基清除试验、过氧化氢自由基清除试验和铁还原抗氧化能力试验等实验评估表明ZnONPs具有强大的自由基清除能力。本研究还证实,ZnONPs的添加增强了复合支架清除DPPH和ABST自由基的能力。假设TZ支架中的ZnONPs清除了微环境中的自由基,并中断了ROS积累引起的正反馈毒性,从而发挥了一定的抗氧化应激作用,部分改善了TZ组细胞的线粒体膜电位并下调了细胞内ROS的产生。Zn2+对BMSCs的增殖和分化有明显的保护作用,这可能是TZ组BMSCs和HUVECs处理存在差异的潜在原因之一。此外,有证据表明PTH通过增强DNA修复来抑制细胞凋亡。PTHrP可通过其N端和骨抑制结构域减少成骨细胞中的ROS产生,并通过调节MAPK活化来减弱ROS诱导的细胞凋亡。与PTH(1-34)相比,P2显著减弱了H2O2诱导的BMSCs和HUVECs线粒体损伤和内源性ROS积累。因此,P2和ZnONPs的双重保护作用可能是TZGP支架减轻高糖诱导的氧化应激对细胞损伤作用的潜在机制。
图 6. A) BMSCs和B) HUVECs中γ-H2AX的表达。C) BMSCs和D) HUVECs中Ki67的表达。通过JC-1 测定评估E)BMSCs和F)HUVECs的线粒体膜电位。DHE测定评估G)BMSCs和H)HUVECs中的细胞内ROS表达。定量分析I、J) γ-H2AX、K、L) Ki67、M、N) JC-1和O、P) ROS。
3.6 产生具有行走运动的基于水凝胶的生物混合致动器为研究TZGP复合支架对糖尿病患者的骨再生作用,构建糖尿病骨缺损模型并植入T、TZ和TZGP支架。用链脲佐菌素诱导5 - 7天后,SD大鼠成功建模。TZ和TZGP组大鼠血糖略低于T组,推测是支架降解释放的ZnONPs有轻度降血糖作用,但局部释药浓度有限,抗糖尿病效果不显著。
术后6、12周采用microCT及三维重建分析评估骨修复情况。结果显示,DM组糖尿病骨缺损部位骨量较少,仅积聚于缺损边缘,由于缺乏支架支撑,组织向缺损内部迁移缓慢,难以形成新骨。与DM组明显不同的是,TZGP组骨缺损部位矿化骨组织生成较多,支架表面及间隙中覆盖更多新生骨。同时,TZGP组支架降解较T组更明显,促进新生骨组织逐渐爬入(图7A)。此外,TZGP组在冠状面、矢状面及横断面支架周围均可见较多黄绿色骨组织,而T组可见较多蓝色支架结构(图7B)。与这些结果一致的是,TZGP组的骨微结构参数,如骨体积(BV)、骨体积分数(BV/TV)、骨小梁数量(Tb.N)和骨小梁厚度(Tb.Th)明显优于其他组 (图7C-E)。三个支架组之间的骨小梁间距(Tb.Sp)没有显著差异,但小于对照组(图7F)。这些结果表明TZGP支架可以显著促进糖尿病骨缺损中的骨再生。
图 7. 微型CT修复糖尿病骨缺损的评估。A)局部糖尿病骨缺损的3D重建。B)植入6周和12周时支架周围新生骨组织的分布。新骨呈黄绿色,支架呈蓝紫色。各组治疗后骨微结构参数,包括C) BV/TV、D) Tb.N、E) Tb.Th和F) Tb.Sp。 通过在两个不同的时间间隔进行HE染色,可以更直观地观察到三组支架周围形成了连续的新生组织环。然而,DM组的缺损区域仅覆盖了一层相对较薄的组织(图8A)。TZGP组支架降解最多,新生组织丰富,填充在支架周围和间隙(图8A、B),橙色的新生骨组织比其他组更丰富(图8A)。相比之下,T组支架内部在6周时尚未明显被新生组织填充(图8A)。
Masson染色结果与HE结果一致,TZGP组支架内及周围有更多红色和蓝色的新生骨组织(图8C、D)。然而,DM组新骨形成很少部分样本中甚至出现骨缺损边缘的明显骨吸收现象。支架中心区域因内部保护作用存在未降解的GP颗粒,而支架-组织界面区域的GP则被包埋组织降解(图8A、C),这表明明胶微球可通过位置差异实现P2在时间和空间上的缓慢释放。RUNX2、Col-I、CD31和HIF-1α的IHC染色反映了成骨和血管生成相关因子的表达(图8E)。RUNX2是早期成骨的重要转录因子,其在TZGP组中的表达更为显著,尤其是在支架-新生组织连接处。这表明TZGP支架保持了良好的成骨活性(图8E、F)。Col-I是骨组织中的主要胶原成分。与DM和T组相比,TZ和TZGP组形成的胶原结构更丰富、更致密(图8E、G)。此外,TZGP组中HIF-1α表达更显著,对成骨和血管生成分化均起正向调控作用(图8E、J)。CD31标记可见各组支架周围新生血管(图8E、H、I)。TZ组血管生成较T组更活跃,且其体内促血管活性显著优于体外实验结果(图5E、8E)。原因是TZ支架改善局部微环境、体内存在细胞间信号串扰,而Zn²⁺可通过调控BMSCs(骨髓间充质干细胞)促进形成新生血管。TZGP组新生血管比TZ组更多,得益于支架控释P2的促血管生成效应。总之,用ZnONPs和P2修饰的TZGP支架可以加速糖尿病骨缺损的血管生成和成骨修复。
图 8. 糖尿病骨缺损修复的组织学评估。A)糖尿病骨缺损再生的HE染色。黄色箭头指向GP。B)12周时T、TZ和TZGP组的支架和新生组织的百分比。与T组相比****p < 0.0001;与TZ组相比###p < 0.001。C)糖尿病骨缺损再生的Masson三色染色。黄色箭头指向GP。D)12周时Masson染色结果中新骨面积的百分比。E)植入12周时RUNX2、Col-I、CD31和HIF-1α的IHC染色。箭头指向新生血管。F) RUNX2、G) Col-I 和J) HIF-1α相对表达的半定量分析。H)血管面积和I)血管数量的半定量分析。 本研究在细胞和小动物水平验证了TZGP复合支架的有效性,为进一步推广至临床试验奠定了坚实的基础,但仍有一些方向需要进一步探索。首先,本研究发现TZGP支架相较于α-TCP支架具有更好的生物降解性,未来的研究可以致力于开发降解速率与骨组织再生同步的支架。其次,虽然我们初步验证了TZGP能够调控p38 MAPK和Wnt/β-catenin信号通路,但必须指出的是,复合支架在局部骨缺损区域的影响是多方面的,多种类型的细胞都会受到支架的调控。最后,虽然在支架中引入ZnONPs能够轻微调节血糖,但后续研究应该进一步探索局部释放ZnONPs对全身血糖调节的可能和潜在机制。四、结论糖尿病患者的高血糖微环境可引发氧化应激等毒性病理因素,对局部骨再生和骨缺损的血管化修复带来挑战。本研究通过P2、ZnONPs和α-TCP三者巧妙组合,构建了一种具有可降解、抗菌、抗氧化、高骨诱导和血管扩张活性的3D打印TZGP复合支架。 这种新型TZGP支架各组分优势互补,明显改善了传统纯α-TCP支架降解速度慢、缺乏活性肽、有酸性降解产物等不利因素。体外实验证实,TZGP支架可改善高糖微环境下BMSC和HUVEC的DNA损伤和线粒体损伤,减少ROS积累。TZGP支架释放的Zn2+和P2通过促进成骨相关因子RUNX2、OCN、ALP、Col I的表达,加速成骨分化和钙盐沉积;同时,TZGP支架能通过促进VEGF、CD31、bFGF、HIF-1α等生物因子的表达,有效重建血管网络。体内实验证实,TZGP复合支架能促进糖尿病骨缺损处的组织填充和骨血管再生。因此,本研究采用的活性肽、金属离子和无机Ca-P材料相结合的策略,为难治性糖尿病骨缺损的修复提供了一种新的设计。五、参考文献J. Wang, Y.Xia, Z. Hao, G. Shi, Q. Zhang, C. Wang, M. Zhu, Y. Huang, L. Guo, T. Luan, T.Zhu, H. Dai, J. Li, A Triple-Integrated 3D-Printed Composite Scaffold ofHigh-Activity Peptide-Metal Ion-Bone Cement Facilitates Osteo-VascularRegenerative Repair of Diabetic Bone Defects. Adv. Funct. Mater. 2025, 2422950.https://doi.org/10.1002/adfm.202422950
(责任编辑:admin)


3D打印可生物降解支架为改
MagNEO:3D打印将帮助欧洲
萨博联合Divergent研发5米
REM与尼康增材签署谅解备
营收1.37亿美元微降,Stra
IREC首次推出高效陶瓷氢燃
突破性生物3D打印
迪拜LEAP 71公司
3D生物打印构建内
《Small Science
