解放军总医院《ACS AMI》:释放治愈能力:3D生物打印模拟缺氧以增强间充质干细胞
间充质干细胞(MSCs)因其模拟组织的能力而在干细胞治疗中发挥着关键作用。然而,传统的二维培养条件往往会导致其失去原有的低氧生境,这可能会限制其治疗功效。3D生物打印提供了一种通过整合细胞和细胞外基质来重建复杂生物环境的方法。因此,调整3D打印技术以准确复制MSCs的生态位对于促进3D打印技术在临床应用中的整合至关重要。

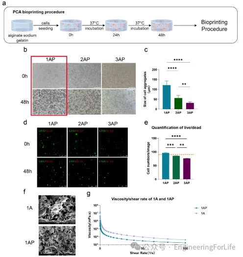
有鉴于此,来自解放军总医院的 Sha Huang团队利用执行的细胞聚集体(PCA)生物打印方法优化了MSCs的治疗能力。

本文要点:
(1)观察到印刷后的基质创造了一个低氧微环境,导致MSCs产生的几种旁分泌信号分子和免疫调节因子的水平显著增加。
(2)MSCs在培养的早期阶段表现出增强的干细胞特性和增殖能力。RNA测序分析揭示,这些细胞行为的变化与生物打印过程中为MSCs创造的低氧环境相关。
(3)通过优化生物墨水成分和打印参数,本文成功模拟了体内的低氧微环境,使MSCs的特性和免疫调节能力得到了显著改善。RNA测序分析进一步证实了低氧信号通路的激活,这些通路对干细胞特性至关重要。
(4)这些发现为利用3D生物打印开发基于MSCs的再生医学疗法提供了宝贵的见解。
参考资料:
https://doi.org/10.1021/acsami.4c20131
(责任编辑:admin)


3D打印可生物降解支架为改
MagNEO:3D打印将帮助欧洲
萨博联合Divergent研发5米
REM与尼康增材签署谅解备
营收1.37亿美元微降,Stra
IREC首次推出高效陶瓷氢燃
突破性生物3D打印
迪拜LEAP 71公司
3D生物打印构建内
《Small Science
