解锁体积生物打印新玩法,材料调控与多模式构建
在生物制造领域,体积生物打印(VBP)技术发展迅速,它能快速构建复杂的细胞负载水凝胶结构,为大规模组织工程和再生医学带来新机遇。通过断层扫描制造原理,该技术可实现高速度和高分辨率打印,对细胞和类器官也较为安全。然而,VBP技术的广泛应用面临诸多挑战。一方面,断层扫描打印对生物树脂的光学和流变学等材料特性有特殊要求,精确调控光交联动力学至关重要,否则会影响打印精度并导致非预期区域的光剂量积累。另一方面,实现便捷的多材料打印和构建包含多种细胞群体的复杂组织的方法仍有待探索。此前虽有一些解决尝试,但都存在局限性,如基于微凝胶的方法打印分辨率受限,使用明胶作为添加剂存在打印分辨率低和可打印时间窗口短的问题。
来自荷兰乌得勒支大学的Riccardo Levato教授团队通过工程化明胶大分子,研究不同分子量和改性程度的明胶对生物树脂性能的影响,构建了具有不同机械性能的GelMA树脂库,并确定了适用于悬浮浴打印和嵌入式挤出体积打印(EmVP)的配方。此外,研究人员还利用多色光学VBP打印机,制造出复杂的多材料和多细胞几何结构。相关工作以“Multi-material Volumetric Bioprinting and Plug-and-play Suspension Bath Biofabrication via Bioresin Molecular Weight Tuning and via Multiwavelength Alignment Optics”为题发表在《Advanced Materials》上,为VBP技术的发展和应用提供了新的解决方案。

通过制备不同分子量和改性程度的GelMA水凝胶,利用光流变测试、压缩测试和3D打印实验等方法,研究不同GelMA水凝胶配方的机械性能以及它们对体积打印参数的影响。结果表明,不同配方的GelMA水凝胶在交联动力学、存储模量等方面存在差异,且分子量和改性程度会影响最佳打印光剂量和最终打印结构的机械性能,如较高分子量和改性程度的配方通常需要较低的最佳打印光剂量,且能形成更硬的水凝胶。

2. 温度对GelMA体积打印参数及性能的影响
采用在不同温度下对GelMA进行体积打印实验,并结合光流变测试的方法,研究温度对GelMA体积打印参数、最终机械性能和交联动力学的影响。结果显示,温度升高会使最佳打印光剂量增加,较低的温度有利于提高水凝胶的刚度和加快交联速率,例如GelMA 90p60在4°C下交联后的溶胶分数低于21°C时的情况,表明低温能促进更多的MA转化。

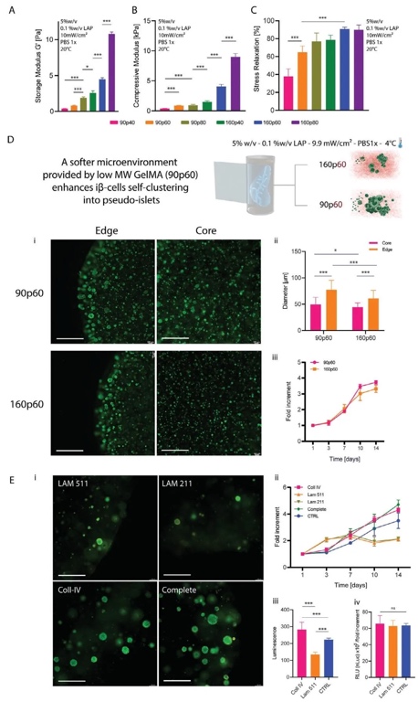
3. GelMA材料特性对细胞培养环境的影响
以内分泌胰腺组织工程为应用目标,通过制备不同GelMA材料并进行细胞培养实验,利用应力松弛测试、Live/Dead检测等方法,研究GelMA材料特性对细胞培养环境的影响。结果表明,低分子量的GelMA(如90p60)能提供更柔软的微环境,促进胰岛样细胞的自我聚集和代谢活性,添加特定的细胞外基质成分(如胶原蛋白IV)可进一步增强细胞增殖和胰岛素分泌。

4. 多材料体积生物打印构建复杂结构
运用顺序打印不同GelMA材料的方法,结合多波长对准光学技术,研究多材料体积生物打印构建复杂结构的可行性和准确性。结果显示,该方法能够成功打印出具有不同机械性能的多材料结构,如交织环和手型模型等,且打印精度较高,平均尺寸偏差较小,证明了多材料VBP在构建复杂细胞负载结构方面的可行性。

5. 低分子量明胶用于嵌入式挤出体积打印的性能研究
通过对比不同分子量明胶及GelMA作为支撑浴的性能,利用应力/恢复测试、剪切应变扫描测试等方法,研究低分子量明胶用于嵌入式挤出体积打印(EmVP)的可行性和优势。结果表明,低分子量明胶(如90p60 GelMA)具有自愈合特性,可作为理想的支撑浴材料,能实现高分辨率和高形状保真度的打印,且能通过EmVP快速制造复杂的微流体芯片和多细胞结构。

研究结论
体积生物打印(VBP)技术结合断层扫描制造原理与光响应生物树脂,为大规模组织工程和再生医学带来了新的可能。然而,开发具有明确且可重复特性的生物树脂仍是关键挑战。研究发现,GelMA 的分子量、改性程度、温度和聚合物浓度之间的相互作用对材料的可打印性和最终机械性能至关重要。精确调整光交联动力学对于确保准确的体积打印、避免过度交联和打印缺陷十分关键。此外,通过工程化明胶大分子,制备出了具有广泛特性和可打印性的生物树脂,部分明胶和 GelMA 展现出的稳定剪切屈服行为,使其可同时作为 VBP 树脂和嵌入式打印的悬浮浴,无需复杂添加剂或增稠剂。这些材料可用于多色 VBP 打印机,构建复杂的多材料和多细胞几何结构,为生物医学和制药研究中的组织模型构建提供了新途径。
挑战与展望
在材料方面,需要进一步探索和优化生物树脂,以满足更复杂的组织工程需求,如模拟天然组织的多尺度结构和功能。目前的打印分辨率和构建体的复杂性仍有提升空间,且多材料打印中不同材料间的兼容性和界面结合问题还需解决。未来,有望开发出更先进的生物墨水和打印技术,提高打印精度和速度,实现更高层次的组织构建。结合微流体、生物传感器等技术,可构建更具生理相关性的体外组织模型,为药物筛选、疾病研究等提供更有效的工具,推动再生医学和生物制造领域的发展。
文章来源:
https://doi.org/10.1002/adma.202409355
(责任编辑:admin)


3D打印可生物降解支架为改
MagNEO:3D打印将帮助欧洲
萨博联合Divergent研发5米
REM与尼康增材签署谅解备
营收1.37亿美元微降,Stra
IREC首次推出高效陶瓷氢燃
突破性生物3D打印
迪拜LEAP 71公司
3D生物打印构建内
《Small Science
