解锁体积生物打印潜能!低强度脉冲超声赋能3D打印支架
尿道狭窄是泌尿外科常见难题,手术治疗常需器官或组织移植,但面临供体不足和排异风险。组织工程研究致力于体外培养组织以解决这一问题,其中生物材料和制造方法是关键。明胶甲基丙烯酰(GelMA)因良好的生物相容性等优势在组织工程中备受关注,而体积生物打印(VBP)能快速制造厘米级构建体且维持高细胞活力。人尿源性干细胞(hUSCs)具有多种优势,是尿道组织工程的理想种子细胞。然而,使用 GelMA - 3D 打印构建宏观尿道组织面临诸多挑战,如维持细胞活力和功能、整合多种细胞类型等。此外,从二维培养到三维环境,确保细胞长期活力和功能是一大难题。低强度脉冲超声(LIPUS)虽被认为可促进细胞增殖,但它对 3D 支架中 hUSCs 的影响尚不明确。
来自广州医科大学第五附属医院的赖德辉教授、卞军教授团队合作利用 VBP 技术将 hUSCs 整合到 GelMA 支架中,研究不同参数的 LIPUS 对 hUSCs 活力的影响,并探索其分子机制。相关工作以 “Low - intensity pulsed ultrasound promotes cell viability of hUSCs in volumetric bioprinting scaffolds via PI3K/Akt and ERK1/2 pathways” 为题发表在《Biomedical Materials》上。

研究内容
1. hUSCs的分离鉴定与多向分化能力验证
通过对健康男性尿液样本进行离心、培养等处理获取hUSCs,运用流式细胞术对其表面抗原进行鉴定,并使用特定诱导培养基进行成骨、成脂分化诱导,再通过茜素红和油红O染色来评估分化情况。结果显示,hUSCs呈现梭形形态,高表达CD44、CD73和CD90等干细胞相关抗原,且能成功分化为成骨细胞和脂肪细胞,具备多向分化潜能。



2. GelMA生物支架的制备与特性研究
将GelMA粉末溶解在PBS中,添加交联剂和hUSCs制备生物墨水,利用3D打印技术构建支架,采用扫描电子显微镜(SEM)观察其微观结构,通过压缩测试获取应力 - 应变曲线以分析机械性能,进行体外降解实验探究降解特性。结果表明,GelMA生物支架具有可打印性,呈现多孔结构,孔径在80μm左右,其杨氏模量与浓度呈正相关,在PBS缓冲液中约21天可完全降解,展现出良好的生物相容性和可降解性。

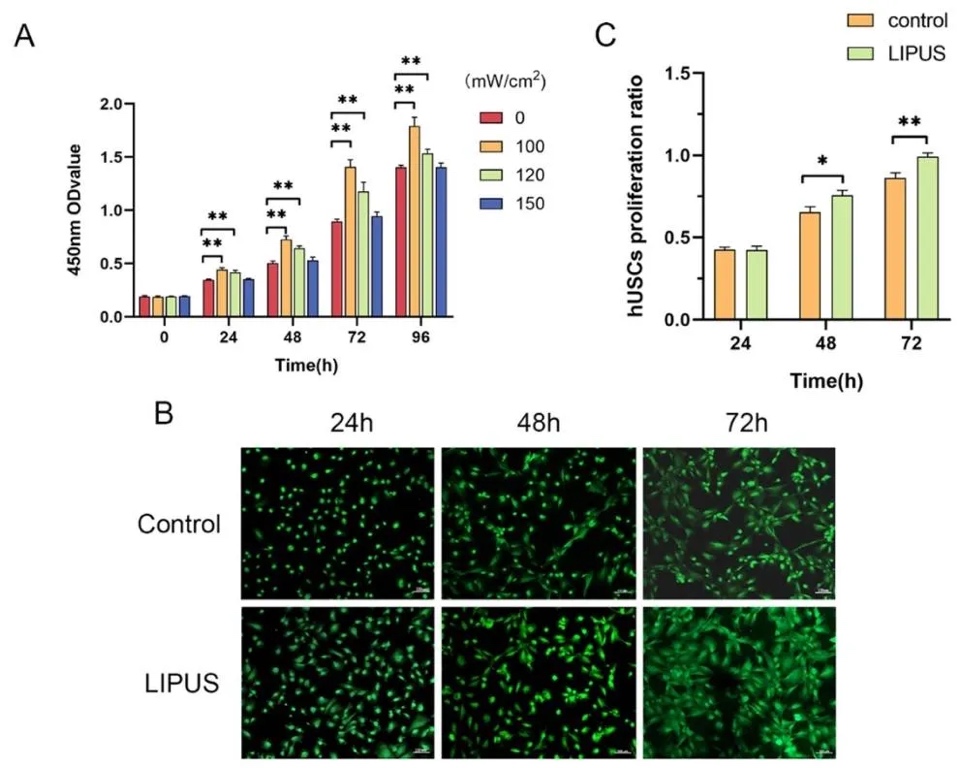
3. LIPUS对2D环境中hUSCs增殖的影响
设置不同的LIPUS强度,对培养在平板上的hUSCs进行刺激,运用CCK - 8检测和活/死染色技术,在不同时间点评估细胞增殖情况。结果表明,在一定范围内,LIPUS能促进hUSCs增殖,其中100 mW/cm^2 强度且连续两次10分钟处理的效果最佳,该条件下hUSCs的细胞密度和增殖活性显著高于对照组。

4. GelMA浓度对hUSCs在3D支架中生长的影响
制备不同浓度(2.5%、5%、7.5%、10%)的GelMA生物支架,将hUSCs接种其中,通过活/死染色在不同时间点观察细胞生长情况。结果显示,2.5% GelMA浓度的支架最有利于hUSCs的黏附和生长,随着GelMA浓度增加,hUSC的黏附数量明显减少,细胞生长状态变差。

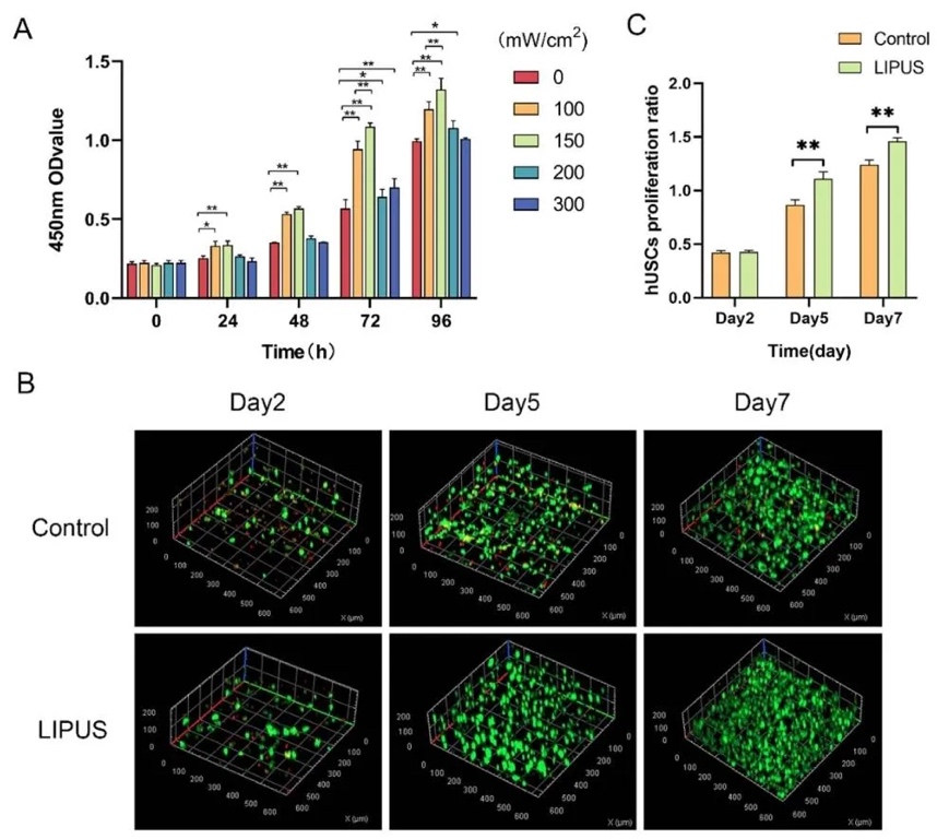
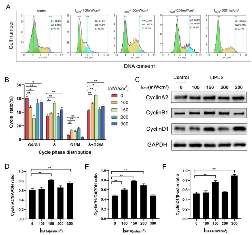
5. LIPUS对3D环境中hUSCs增殖的影响及机制探究
在3D GelMA支架培养体系下,改变LIPUS强度,利用CCK - 8检测、活/死染色、流式细胞术以及Western blot分析等方法,检测hUSCs的增殖、细胞周期分布以及相关蛋白表达水平。结果表明,150 mW/cm^2 的LIPUS对3D支架中hUSCs的增殖刺激效果最佳;LIPUS可促使hUSCs从G0/G1期进入S和G2/M期,增加细胞周期相关蛋白表达,同时激活ERK1/2和PI3K - Akt信号通路,而抑制这两条通路会减弱LIPUS诱导的hUSC增殖作用。



研究结论
本研究表明,低强度脉冲超声(LIPUS)可促进 3D GelMA 支架中人尿源性干细胞(hUSCs)的增殖,这可能是通过激活 ERK1/2 和 PI3K-Akt 信号通路实现的。实验数据为在 3D 培养环境中利用 LIPUS 促进 hUSCs 增殖提供了支持。研究确定了适用于 hUSCs 的 LIPUS 最佳参数,即频率 1.5MHz、空间平均时间平均强度(ISATA)为 150 mW/cm^2、每次照射 10 分钟,连续照射两次 。同时发现,2.5% 浓度的 GelMA 支架最有利于 hUSCs 的生长和增殖。这些结果为尿道组织工程中应用 LIPUS 和 GelMA 支架提供了理论依据和实践指导。
挑战与展望
在材料方面,GelMA 支架需进一步优化,以更好地平衡物理可打印性与生物相容性,特别是在处理脆弱干细胞时,需在保证细胞活力的同时提升打印性能。在 LIPUS 应用上,虽然确定了促进 hUSCs 增殖的最佳参数,但不同细胞类型对 LIPUS 的反应存在差异,其作用机制尚未完全明确,仍需深入研究。未来,有望开发出更理想的生物材料,与 LIPUS 更有效地结合,构建出更接近人体生理环境的组织模型,推动组织工程和再生医学的发展,为尿道狭窄等疾病的治疗带来新的突破。
文章来源:
https://doi.org/10.1088/1748-605X/ad920f
(责任编辑:admin)


3D打印可生物降解支架为改
MagNEO:3D打印将帮助欧洲
萨博联合Divergent研发5米
REM与尼康增材签署谅解备
营收1.37亿美元微降,Stra
IREC首次推出高效陶瓷氢燃
突破性生物3D打印
迪拜LEAP 71公司
3D生物打印构建内
《Small Science
