3D打印TZGP 复合支架促进糖尿病骨缺损骨血管再生修复
糖尿病(DM)可引发一系列不利的病理微环境变化,包括骨代谢调节因子表达失调,脂质过氧化作用和氧化应激,破坏骨代谢的稳定性,导致骨质疏松症和骨折的发生率增加。因此,DM患者的骨缺损和骨折被认为是修复和再生的重要挑战。
近期,上海工程技术大学朱同贺教授团队、武汉理工大学戴红莲教授团队和武汉大学中南医院李景峰教授团队开发了一种用于糖尿病骨缺损修复的新型TZGP(α-TCP/ZnO/GM@P2)复合支架(Fig 1)。α-TCP水泥支架、ZnO纳米颗粒和负载P2(一种新型甲状旁腺激素相关肽) 的明胶微球(GM)实现了互补的优势。TZGP支架在满足松质骨的机械强度要求的同时,弥补了无机支架中生物活性肽的不足。它的生物相容性得到增强,并且支架具有抗菌和抗氧化特性。因此,TZGP支架的新颖设计策略为修复糖尿病骨缺损提供了一种很有前途的方法。


首先,研究人员对3D打印复合支架的表征进行了检测。pH测定表明ZnONPs的引入略微增加了TZ和TZG支架的pH值,比T支架的pH值更接近中性和生理环境的pH值(Fig 2H)。同时Zn2+的释放动力学表明TZ和TZG支架都可以在前3周内稳定释放 Zn2+(Fig 2I)。TZG 支架释放的Zn2+浓度略高于TZ支架。但是GM的引入使复合支架机械性能发生了下降(Fig 2K)。ZnONPs和Zn2+还可以穿过受损的膜,破坏内部细胞功能,导致细菌死亡(Fig 2L),这将有利于预防糖尿病骨缺损中的局部细菌感染。

之后研究人员成功地将P2掺入GM(GP)中(Fig 3A)。Zeta电位测量表明P2与GM间存在静电吸引,可以促进P2缓慢释放(Fig 3B)。同时TZGP支架与GM和T支架相比,表面更粗糙,微孔结构更多,有利于细胞粘附和增殖(Fig 3E)。活/死细胞染色和CCK-8结果证明了所有支架组均具有良好生物相容性,但TZ和TZGP支架更有利于细胞粘附(Fig 3I-M)。综上,P2掺入GM形成的TZGP支架具有优良的生物相容性和促进细胞增殖的能力,展现出良好的应用前景。

接下来,研究人员评估了复合支架对BMSCs的功能调节作用。根据EdU结果,高葡萄糖微环境降低了BMSCs的增殖和迁移能力,但TZ和TZGP支架能恢复其增殖活力,尤其是TZGP组(Fig 4A-D)。TZGP支架中的P2作为高活性PTH相关肽,具有强大的募集BMSCs和促进增殖的能力,使其在高葡萄糖环境中对BMSCs具有卓越的保护能力。在成骨分化方面,TZGP组表现出显著的ALP活性和钙沉积面积,优于TZ组,并更显著地刺激成骨相关基因和蛋白的表达。

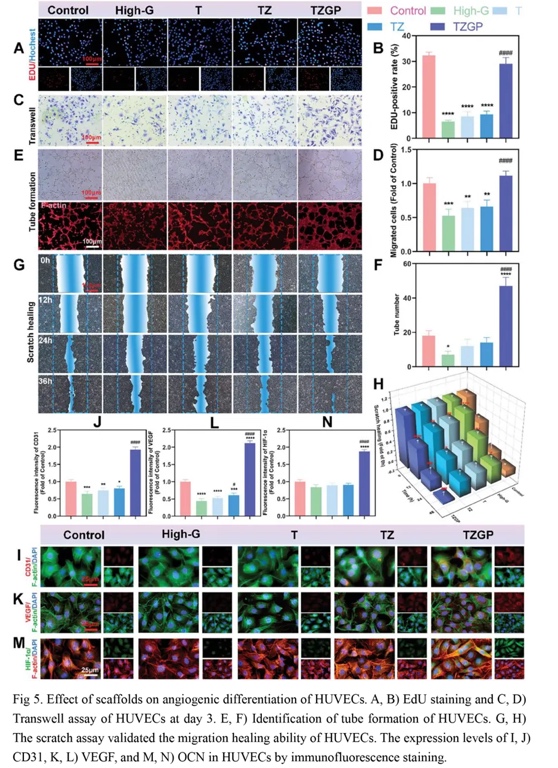
高血糖微环境导致过量活性氧(ROS)和晚期糖基化终末产物(AGEs)的积累,这经常影响DM患者骨缺损部位的血运重建。因此,研究人员对血管再生也进行了研究。EdU染色(Fig 5A、B)和Transwell测定(Fig 5C、D)显示High-G组人脐静脉内皮细胞(HUVEC)的增殖和迁移能力严重受损。T 的干预未能改善这种状态。TZGP组显著减轻了HUVECs的增殖和迁移抑制。成管实验表明,High-G组仅形成少量血管状结构,T和TZ组的HUVECs中形成少量间歇性血管,TZGP组形成丰富的连续血管网络(Fig 5E、F)。这表明添加P2赋予了复合支架高效的血管形成能力。同时免疫荧光测定表明,TZGP支架显著促进细胞中血管生成相关因子CD31、HIF-1α和VEGF的表达(Fig 5I-N)。

随后研究人员通过免疫荧光测定评估了高葡萄糖环境中的DNA损伤。结果显示,DNA损伤标志物γ-H2AX 在High-G组的BMSCs和HUVECs中显著表达,而分裂和增殖标志物Ki67的表达水平在细胞核中显著下调(Fig 6A-D、I-L)。JC-1荧光探针测定表明,与High-G组相比,TZ和TZGP组的线粒体膜电位有所提高,尤其是TZGP组,其中BMSC的改善更为显著(Fig 6E、F、M、N)。此外,使用荧光探针二氢乙锭(DHE)检测细胞内ROS表达(Fig 6G、H、O、P),TZ组BMSCs的ROS产生显著降低。

在第6周和第12周使用显微CT和3D重建分析评估骨修复。结果表明DM组的糖尿病骨缺损部位仅在缺损边缘仅积累了少量骨量。由于缺乏支架支撑,组织迁移到缺损内部的速度很慢,因此很难形成新骨。与DM组显著不同,TZGP组骨缺损定位产生更多的矿化骨组织,支架表面和间隙覆盖更多的新生骨。同时,TZGP组的支架降解似乎比T组更明显,这促进了新生骨组织的逐渐再生(Fig 7A,B)。

最后,研究人员通过病理切片染色评价支架的体内生物功能。TZGP组中的支架降解最严重,支架周围和空隙被更多新生组织占据(Fig 8A、B)。Masson染色结果与HE结果一致,在TZGP组中,支架内部和周围散布着更多的红色和蓝色新骨组织(Fig 8C,D)。此外,RUNX2、Col-I、CD31和HIF-1α的IHC染色反映了成骨和血管生成相关因子的表达(Fig 8E)。

综上所述,本研究成功构建了一种用于糖尿病骨缺损修复的新型TZGP复合支架,这种新型TZGP支架的各个组成部分相辅相成,显著改善了传统纯α-TCP支架降解缓慢、缺乏生物活性肽、存在酸性降解产物等不利因素,为难治性糖尿病骨缺损的修复提供了一种新的设计。
本研究由来自武汉大学中南医院的李景峰教授团队完成,并于2025年1月10日发表于Adv. Funct. Mater。
文献信息:J. Wang, Y. Xia, Z. Hao, G. Shi, Q. Zhang, C. Wang, M. Zhu, Y. Huang, L. Guo, T. Luan, T. Zhu, H. Dai, J. Li, A Triple-Integrated 3D-Printed Composite Scaffold of High-Activity Peptide-Metal Ion-Bone Cement Facilitates Osteo-Vascular Regenerative Repair of Diabetic Bone Defects. Adv. Funct. Mater. 2025, 2422950.
(责任编辑:admin)


3D打印可生物降解支架为改
MagNEO:3D打印将帮助欧洲
萨博联合Divergent研发5米
REM与尼康增材签署谅解备
营收1.37亿美元微降,Stra
IREC首次推出高效陶瓷氢燃
突破性生物3D打印
迪拜LEAP 71公司
3D生物打印构建内
《Small Science
