中国人民解放军总医院:3D生物打印M2巨噬细胞外囊泡模拟物促进血管再生
3D生物打印组织移植物在再生医学中具有广阔前景,但其临床转化面临两大核心挑战:一是植入后引发的异物反应(FBR),导致纤维包膜形成和炎症持续,阻碍移植物与宿主组织整合;二是血管化不足,造成移植物缺氧和功能障碍。研究表明,生物材料的刚度会诱导巨噬细胞向促炎的M1表型极化,加剧FBR,而传统细胞疗法存在存活难、伦理风险及成本高等问题。
为解决上述难题,中国人民解放军总医院的付小兵院士、杜晓辉主任和黄沙教授开发了一种基于M2巨噬细胞源细胞外囊泡模拟物(M2-EVMs)的创新策略。团队通过膜挤压技术制备了M2-EVMs,将其作为生物墨水添加剂融入3D打印支架中,利用M2-EVMs抑制M1极化、促进M2极化及血管生成的特性,减轻FBR并增强组织再生能力。在皮下植入和皮肤伤口模型中,搭载M2-EVMs的3D打印支架显著减少了纤维包膜厚度,提升了血管密度和伤口愈合效率,展现出良好的生物相容性和再生效果。
相关工作以“Bioprinted M2 macrophage-derived extracellular vesicle mimics attenuate foreign body reaction and enhance vascularized tissue regeneration”为题发表在《Biofabrication》上。


研究内容
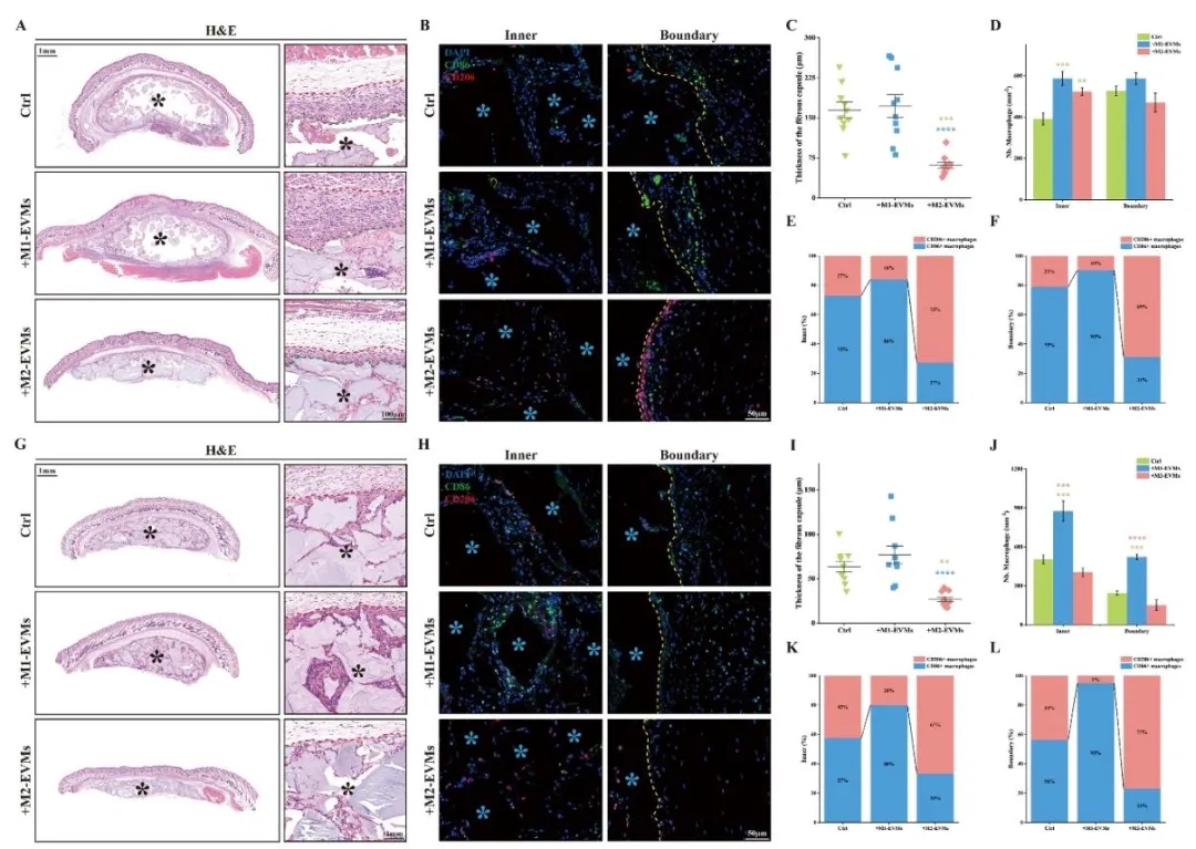
1. 3D生物打印支架刚度对异物反应的影响,通过皮下植入不同刚度的3D生物打印支架,结合H&E染色、免疫荧光及转录组测序,研究支架刚度与异物反应(FBR)及巨噬细胞极化的关系。结果表明,硬支架(Young’s模量0.285 MPa)显著诱导M1巨噬细胞极化(CD86+比例达80%),纤维包膜厚度(164.7±44.2 µm)是软支架的3倍,且促炎基因(如IL-6、TLR4)显著上调,证实刚度通过加剧M1极化恶化FBR。

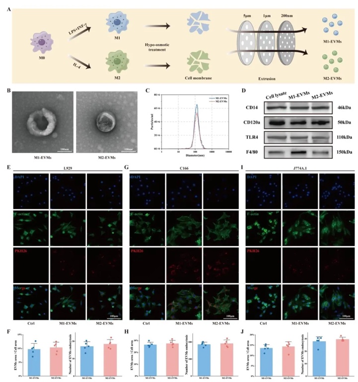
2. M2巨噬细胞源细胞外囊泡模拟物(M2-EVMs)的制备与表征,利用膜挤压技术结合超声破碎和梯度离心,制备了M1/M2-EVMs,并通过HR-TEM、NTA及蛋白质印迹分析其结构和成分。结果显示,M2-EVMs呈圆形囊泡结构(粒径约100 nm),高表达M2标记蛋白(如CD206、Arg1),低表达促炎蛋白(如TLR4),且能被成纤维细胞、内皮细胞和巨噬细胞有效摄取(6 h内摄取率>70%)。

3. M2-EVMs对体外细胞行为的调控作用,通过划痕实验、管形成实验及RT-qPCR,研究了M2-EVMs对成纤维细胞、内皮细胞及巨噬细胞的功能影响。结果表明,M2-EVMs显著抑制成纤维细胞活化(α-SMA表达降低50%)和迁移,促进内皮细胞血管生成(管形成数量增加80%),并诱导巨噬细胞向M2表型极化(CD206+比例从10%升至45%),而M1-EVMs作用相反。

4. 生物墨水特性与EVMs释放行为,通过流变学测试、SEM及释放曲线分析,研究了含EVMs的明胶-海藻酸盐水凝胶墨水的打印适性和释放特性。结果表明,EVMs添加未显著改变墨水的剪切变稀特性(黏度≈1000 mPa·s)和机械性能(Shore A硬度18.8-19.1°),且能在72 h内持续释放(累积释放率≈80%),均匀分布于支架孔隙中。

5. 含M2-EVMs的3D生物打印支架的体内性能评估,通过皮下植入和全层皮肤伤口模型,结合H&E染色、Masson染色及免疫荧光,研究了M2-EVMs对FBR和组织再生的影响。结果显示,搭载M2-EVMs的硬支架纤维包膜厚度仅26.7±7.6 µm(较对照组降低58%),血管密度增加3倍,伤口愈合率提升40%,并促进毛囊和血管再生,而M1-EVMs组炎症反应加剧。



研究结论
本研究开发了一种基于M2巨噬细胞源细胞外囊泡模拟物(M2-EVMs)的3D生物打印策略,以解决3D打印组织移植物的异物反应(FBR)和血管化不足问题。通过膜挤压技术制备的M2-EVMs可抑制巨噬细胞向促炎M1表型极化,促进血管生成相关因子分泌,并有效被成纤维细胞、内皮细胞摄取。将其作为生物墨水添加剂融入明胶-海藻酸盐支架后,未显著改变墨水的机械性能和打印适性,且能持续释放(72 h累积释放率≈80%)。体内实验表明,搭载M2-EVMs的支架可使纤维包膜厚度降低58%,血管密度增加3倍,显著促进皮肤伤口的上皮化、毛囊再生及血管形成。本研究证实M2-EVMs通过调控免疫微环境和促进血管化,显著提升了3D打印组织的宿主整合能力,为解决生物材料植入后的炎症和再生难题提供了新途径。
文章来源:
https://doi.org/10.1088/1758-5090/add49f
(责任编辑:admin)


3D打印可生物降解支架为改
MagNEO:3D打印将帮助欧洲
萨博联合Divergent研发5米
REM与尼康增材签署谅解备
营收1.37亿美元微降,Stra
IREC首次推出高效陶瓷氢燃
突破性生物3D打印
迪拜LEAP 71公司
3D生物打印构建内
《Small Science
