基于3D打印高通量筛选结合机器学习探究生物陶瓷骨诱导性的最佳结构特征
骨组织工程中,骨诱导性支架的关键结构因素和参数尚未明确,孔隙结构的复杂性与多样性导致其与骨诱导性的关系模糊,缺乏支架结构设计的指导方针和数据支持,制约了高性能骨再生材料的发展。来自四川大学张兴栋院士/朱向东研究员团队利用DLP 3D打印技术制备了包含24种不同孔隙结构(三角形、菱形、方形、多面体,孔隙率50%~75%)的磷酸钙(CaP)陶瓷支架,结合高通量筛选、体外(BMSCs共培养)和体内(比格犬肌肉植入)评价,以及机器学习(XGBoost模型)和非线性拟合,系统探究了支架结构参数与骨诱导性的复杂关系。
研究发现孔隙率和比表面积(SSA)是影响骨再生能力的主要因素,孔隙几何形状影响可忽略,确定了SSA为10.49~10.69 mm²·mm⁻³、渗透率为3.74×10⁻⁹ m²的多孔结构(对应孔隙率约65%~70%)为最优参数,并建立了数据驱动的高通量筛选方法和骨诱导性结构参数基准。相关工作以“Optimal structural characteristics of osteoinductivity in bioceramics derived from a novel high-throughput screening plus machine learning approach”为题发表在《Biomaterials》上。论文第一作者为四川大学生物医学工程学院/国家生物医学材料工程技术研究中心的博士研究生刘芸伊,四川大学材料基因工程研究中心/国家生物医学材料工程技术研究中心/生物医学工程学院的朱向东研究员、王科锋副研究员和李向锋副研究员为该论文的共同通讯作者。

研究内容
1. 基于DLP的3D打印CaP芯片/圆柱状支架设计示意图,通过3D建模结合DLP 3D打印技术,制备了包含三角形、菱形、方形、多面体4种孔几何形状且孔隙率为50%-75%的24种CaP陶瓷支架(CaP Chip用于体外实验,CaP Cyl-scaffold用于体内实验),并通过高通量筛选结合机器学习分析结构参数与骨诱导性的关系。结果表明,孔隙率和比表面积(SSA)是影响骨诱导性的关键因素,而孔几何形状影响较小。

2. 3D打印CaP芯片/圆柱状支架的表征,通过扫描电子显微镜(SEM)、X射线衍射(XRD)、微CT等方法,分析了支架的微观形貌、物相组成、孔隙率、比表面积(SSA)和渗透率。结果显示,打印支架结构完整,主要成分为β-TCP和HA,孔隙率与设计值一致,SSA随孔隙率增加而增大,渗透率在不同孔结构和孔隙率下呈现复杂变化规律。

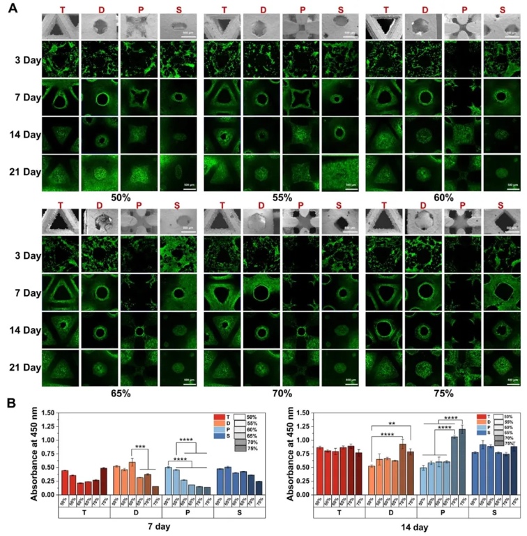
3. CaP芯片的体外评价,通过CCK-8检测细胞增殖、FDA/PI染色观察细胞死活、qRT-PCR分析成骨基因表达,评估了不同孔结构和孔隙率的CaP Chip对BMSCs行为的影响。结果表明,60%-70%孔隙率的菱形和多面体结构细胞增殖较好,14天培养时方形结构的成骨基因(如Runx-2、ALP)表达显著升高。

4. CaP圆柱状支架的体内评价,通过微CT三维重建和组织学染色(H&E),分析了支架植入比格犬背部肌肉180天后的新骨形成情况。结果显示,65%-70%孔隙率的多面体和方形结构新骨形成量较高,75%孔隙率结构因降解严重导致骨组织较少,验证了孔隙率对体内骨诱导性的关键作用。

5. 结构参数与骨诱导性的相关性分析及机器学习建模,通过Pearson相关系数(PCC)和XGBoost模型,分析了孔隙率、SSA、渗透率等参数与骨诱导性(BV/TV、成骨基因表达)的线性及非线性关系。结果表明,SSA与BV/TV呈先升后降的非线性关系,最优SSA为10.49-10.69 mm²·mm⁻³,渗透率3.74×10⁻⁹ m²时成骨基因表达达峰值,XGBoost模型能有效拟合结构-活性关系。

研究结论
本研究通过DLP-3D打印技术制备了含24种孔结构的磷酸钙陶瓷支架,结合高通量筛选与机器学习,系统分析了结构参数与骨诱导性的关系。结果表明,骨再生能力主要受孔隙率和比表面积(SSA)影响,孔几何形状影响可忽略。最优结构参数为SSA 10.49-10.69 mm²·mm⁻³、渗透率3.74×10⁻⁹ m²,对应孔隙率约65%-70%,该结构显著促进成骨分化与体内新骨形成。非线性拟合显示,SSA、渗透率与成骨基因表达存在特定相关性。本研究建立了数据驱动的高通量筛选方法,提出了骨诱导性结构的参数基准,为骨诱导型支架的设计提供了关键见解,加速了骨再生生物材料的研发进程。
文章来源:https://doi.org/10.1016/j.biomaterials.2025.123348
(责任编辑:admin)


3D打印可生物降解支架为改
MagNEO:3D打印将帮助欧洲
萨博联合Divergent研发5米
REM与尼康增材签署谅解备
营收1.37亿美元微降,Stra
IREC首次推出高效陶瓷氢燃
突破性生物3D打印
迪拜LEAP 71公司
3D生物打印构建内
《Small Science
