3D打印微球 - 水凝胶支架模拟肽促进骨再生中的神经再支配修复
骨再生和重塑过程中,神经再支配至关重要,但骨组织工程中神经网络重建仍是挑战,导致成骨受限。神经生长因子(NGF)在骨愈合早期引导神经支配,骨形态发生蛋白(BMPs)在骨愈合过程中持续表达并诱导成骨分化,但天然生长因子存在稳定性差、剂量高、成本高等问题,且神经营养因子与成骨相关生长因子的持续共递送及神经调控骨再生的机制研究较少。
来自中山大学深圳校区生物医学工程学院的张超教授团队与南方医科大学材料研究中心的廖立琼教授团队合作,设计并构建了一种3D打印微球-水凝胶支架,通过聚乳酸-羟基乙酸共聚物(PLGA)微球包封BMP-2模拟肽、水凝胶基质负载NGF模拟肽,实现了NGF模拟肽的快速释放和BMP-2模拟肽的长期缓释。该支架通过可编程释放生长因子模拟肽,促进神经网络重建和骨再生,并深入探究了神经-骨串扰的分子机制。相关工作以“3D Printed Microsphere〩ydrogel Scaffold Facilitates Restoration of Reinnervation in Bone Regeneration through Programmable Release of NGF/BMP-2 Mimetic Peptides”为题发表在《Advanced Healthcare Materials》上。


研究内容
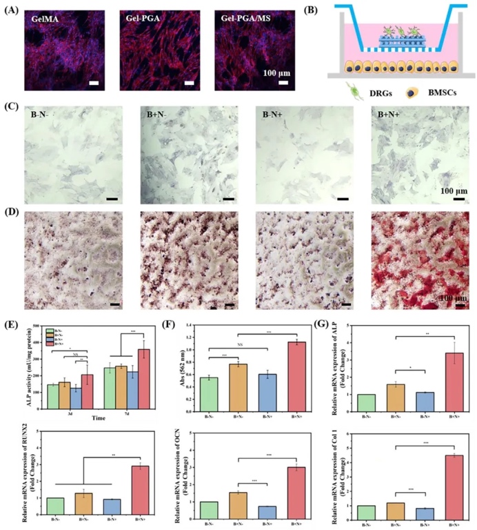
1. 墨水流变性能与支架表征,通过流变测试(剪切速率、温度、频率对粘度及模量的影响)、扫描电子显微镜(SEM)观察、释放曲线测定及力学性能测试等方法,研究了含GelMA、mPGA及PLGA微球的打印墨水特性及3D打印支架性能。结果表明,墨水呈非牛顿流体剪切变稀特性,20°C时粘度适宜打印,支架结构完整、孔隙清晰,PLGA微球均匀分散于丝材中;NGF模拟肽3天累计释放82.94±6.75%,BMP-2模拟肽通过微球-水凝胶静电作用实现8周74.31±3.86%持续释放,压缩强度和肿胀率分别达优化水平,4周水解失重约11.51±2.58%。

2. 体外神经分化能力 通过PC12细胞(肾上腺嗜铬细胞瘤细胞)神经突分化染色、RSC96细胞(施万细胞)Transwell迁移实验及免疫荧光定量分析,研究了支架提取物对神经细胞的作用。结果显示,含NGF模拟肽的B-N+和B+N+组诱导PC12细胞形成长轴突(神经突长度显著增加),神经突阳性细胞比例提升;B+N+组RSC96细胞迁移数量最多,证实NGF模拟肽快速释放可加速神经网络形成,BMP-2模拟肽亦有协同促进作用。

3. 体外成骨分化能力 通过BMSCs与DRGs(背根神经节)共培养体系,结合ALP染色、茜素红矿化结节染色及RT-qPCR检测,研究了支架对成骨分化的影响。结果表明,B+N+组ALP活性最高,钙结节沉积量显著多于其他组,成骨基因ALP、OCN、Col I表达水平上调,且依赖CGRP(降钙素基因相关肽)介导的AMPK-CREB1信号通路,而RUNX2表达主要受BMP-2模拟肽调控。

4. 突触囊泡胞吐效应分析 通过FM1-43荧光标记DRGs(背根神经节)内感觉神经元的突触囊泡,实时观察NGF模拟肽对囊泡胞吐的影响。结果显示,加入NGF模拟肽后,DRGs荧光强度在3分钟内显著下降,表明突触囊泡释放速率加快,而BMP-2模拟肽对囊泡活性无明显影响。该实验证实NGF模拟肽通过促进神经递质快速分泌,启动神经-骨串扰的早期信号传导。

5. 神经-骨串扰分子机制 通过ELISA检测CGRP浓度、Western blotting分析信号蛋白,研究了NGF模拟肽调控成骨的机制。结果显示,NGF模拟肽显著提升DRGs培养上清中CGRP浓度,激活AMPK和CREB1磷酸化,进而上调成骨转录因子SP7;抑制AMPK(Compound C处理)可阻断该通路,证实其通过CGRP-AMPK-CREB1-SP7轴促进成骨,与BMP-2模拟肽的Smad通路形成协同。

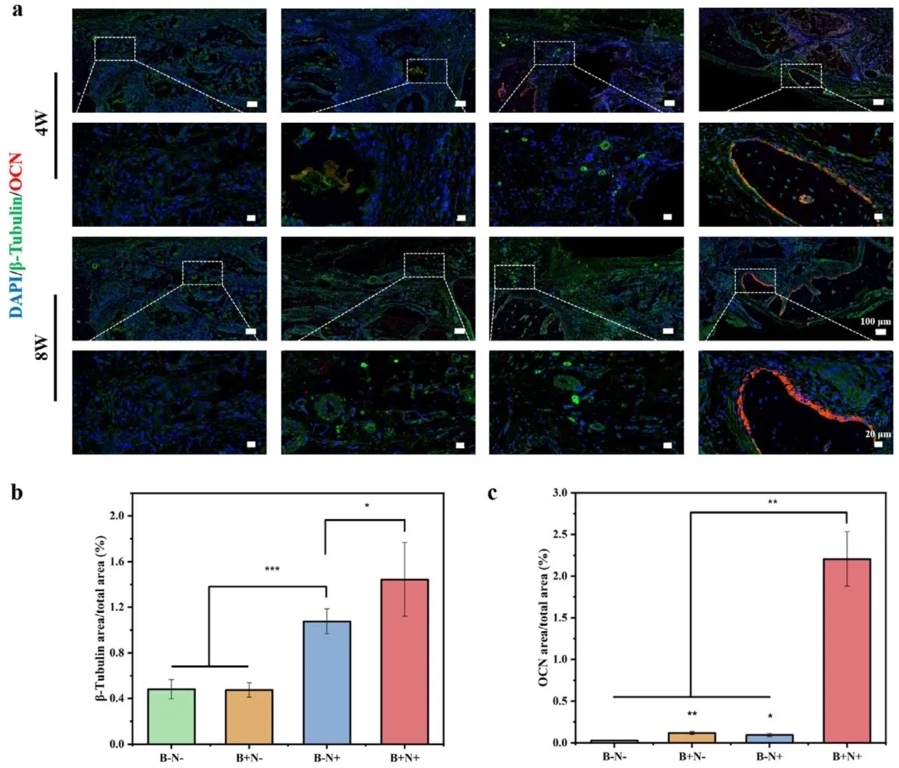
6. 体内骨再生与神经再支配评估 通过大鼠颅骨5mm临界缺损模型,结合Micro-CT三维重建、H&E染色、Masson三色染色及β-tubulin/OCN免疫荧光,研究了支架的体内疗效。结果显示,8周时B+N+组BV/TV(骨体积/总体积)和Tb.Th(骨小梁厚度)最高,Tb.Sp(骨小梁间距)最小,新生骨与宿主骨整合紧密,β-tubulin阳性神经纤维侵入缺损中心,OCN阳性成骨区域显著扩大,表明双因子协同促进神经-骨再生耦合。

7. 组织学与免疫荧光分析 通过H&E染色观察炎症反应、Masson染色评估胶原纤维生成及β-tubulin/OCN双标染色定位神经-骨界面,研究了支架的生物相容性和再生微环境。结果显示,各组均无明显炎症,B+N+组8周时可见大量成熟胶原纤维沿支架孔隙排列,β-tubulin阳性神经纤维密度最高,OCN阳性矿化区域覆盖缺损中心,验证了神经再支配对骨再生的引导作用。

8. 神经与骨相关蛋白定量分析 通过免疫荧光染色定量β-tubulin阳性神经区域和OCN阳性骨组织面积,研究了支架对神经-骨耦合的调控效果。结果表明,B+N+组β-tubulin阳性面积较对照组增加约2倍,OCN阳性面积提升3倍以上,证实NGF/BMP-2模拟肽共递送可同步增强神经纤维侵入和成骨活性,实现类生理条件下的骨愈合微环境重建。

研究结论
本研究成功设计并构建了一种负载双NGF/BMP-2模拟肽的3D打印支架。体外实验表明,该支架快速释放的NGF模拟肽可促进PC12细胞神经分化及RSC96细胞迁移,模拟了骨痂形成过程中NGF的时序释放特征;而持续释放的BMP-2模拟肽可有效促进骨髓间充质干细胞成骨分化。机制研究发现,NGF模拟肽通过加速突触囊泡释放CGRP,激活AMPK-CREB1信号通路,与BMP-2模拟肽的Smad通路协同增强成骨分化。体内实验证实,该支架可促进宿主神经纤维侵入缺损部位,重建神经网络,进而显著提升新骨再生效率。综上,本研究开发的3D打印微球-水凝胶支架通过模拟天然生长因子的时序释放模式,为骨组织工程中神经化骨再生提供了一种有前景的策略。
文章来源:
https://doi.org/10.1002/adhm.202501594
(责任编辑:admin)


3D打印可生物降解支架为改
MagNEO:3D打印将帮助欧洲
萨博联合Divergent研发5米
REM与尼康增材签署谅解备
营收1.37亿美元微降,Stra
IREC首次推出高效陶瓷氢燃
突破性生物3D打印
迪拜LEAP 71公司
3D生物打印构建内
《Small Science
