4D生物打印轻松解锁单一复合水凝胶复杂动态变形
在组织工程领域, 传统3D生物打印虽能构建结构复杂的体外组织,却难以模拟天然组织的动态变化过程。4D生物打印应运而生,其引入“时间”维度,使打印结构能够在外部刺激(如湿度、温度等)下发生预设的形状或功能变化。然而,现有4D打印技术面临两大关键挑战:智能生物墨水种类有限以及打印路径设计复杂,这严重限制了其应用范围。为应对这些挑战,近期,香港中文大学李中教授和段崇智教授团队开发了一种新型智能复合水凝胶(MX/GG)。该水凝胶由明胶(Gelatin)、甲基丙烯酰化明胶(GelMA)和二维过渡金属碳化物(MXene)复合而成,具备优异的可打印性、形状变形能力和细胞负载能力。同时,研究团队提出了一种简单高效的4D打印策略:通过调控结构中不同形变区域的厚度,在单次紫外(UV)光照射后即可于不同空间位置实现差异化的交联梯度,从而成功实现了湿度驱动的单向和双向自弯曲动态变形。
相关研究成果以“Facile Single-nanocomposite 4D Bioprinting of Dynamic Hydrogel Constructs with Thickness-Controlled Gradient”为题已经发表在Wiley创办的期刊《Advanced Science》上。


研究内容:
材料特性: MXene的掺入改变了GG水凝胶的多项性能(图1)。测试结果表明,MXene的添加增强了GG水凝胶在330–1000 nm波长范围内的光吸收能力。同时,MX/GG水凝胶的储能模量和杨氏模量均随MXene浓度增加而降低。MXene含量的提升还增大了水凝胶的溶胀率,其中含5.0 wt% MXene的MX/GG水凝胶(5.0MX/GG)吸水能力显著高于含1.0 wt% MXene的样品(1.0MX/GG)。所有MX/GG水凝胶均呈现多孔结构,且其孔径与孔隙率在较高MXene负载量下均有所增大。此外,MXene作为一种具有优异导电性的二维纳米材料,其引入显著提高了复合水凝胶的电导率。综合以上结果,证实了MX/GG水凝胶具有良好的光吸收性能、高孔隙率以及优异的导电性。

厚度调制的弯曲行为:为探究 MX/GG 水凝胶作为 4D 打印墨水的潜力,将 MX/GG 水凝胶(1.0 mg/ml MXene浓度)打印成厚度从 0.25 mm 梯度增加至 1.0 mm的条带(图 3)。浸入去离子水后,不同厚度的条带表现出截然不同的弯曲程度。值得注意的是,厚度为 0.25 mm 和 0.5 mm 的条带其自弯曲方向与 0.75 mm 和 1.0 mm 厚条带相反。横截面扫描电子显微镜(SEM)图像及机械性能梯度分析证实了材料内部存在微观结构梯度,以及弹性模量的渐变分布,表明H-XLR和L-XLR的形成。分析表明,不同厚度条带中 L-XLR 与 H-XLR 的相对体积存在差异,因此水刺激诱导的弯曲方向取决于条带结构中 L-XLR 与 H-XLR 的体积比例。为验证这一由 H-XLR/L-XLR比例驱动的弯曲机制,ABAQUS 有限元分析(FEA)软件被用于模拟不同比例下条带的自变形行为,模拟结果与实验观测高度吻合。这些实验与模拟结果共同表明,仅通过调整条带厚度,在单次 UV 曝光条件下即可实现其多向弯曲。这种基于厚度调控的便捷方法为高效 4D 打印复杂曲面结构提供了新途径。

4D打印复杂单向与双向形变结构体: 基于实验和FEA结果,我们建立了MX/GG智能水凝胶的4D打印工作流程。随后,通过打印均匀厚度的平面图案,成功制备了具有单向弯曲特性的复杂结构,包括三臂夹持器、四臂夹持器和五瓣花朵结构(图4)。然而,天然组织通常展现出具有多向曲率的复杂形状变形。为展示该策略的多功能性,我们通过编码具有不同厚度的多个变形域,打印了一系列仿生结构。这些结构在单次UV曝光下形成独特的网络梯度,实现了一系列双曲率结构,包括珊瑚虫状结构、千足虫状结构、蟹状结构和蝎子状结构 (图5)。这些发现证明,该4D打印策略能够有效将软生物材料编程为复杂的动态架构,实现水刺激下的双向自弯曲,从而克服了传统制造的难题。


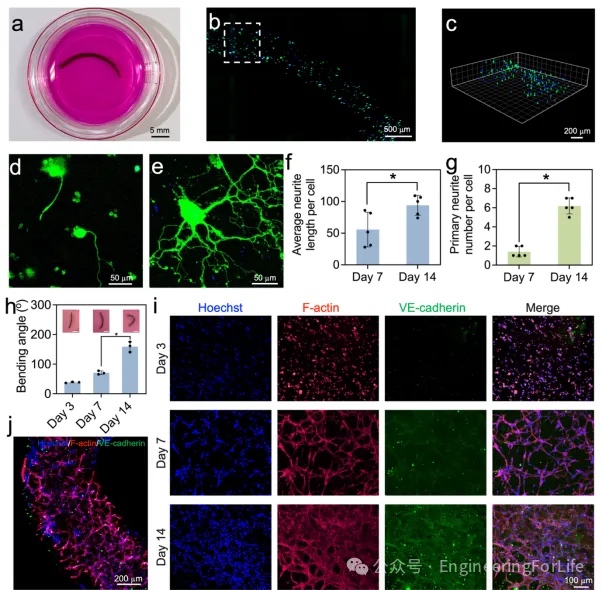
生物应用验证: 作为概念验证,我们采用4D生物打印技术制备了负载神经细胞(PC12细胞)和人脐静脉内皮细胞(HUVECs)的自弯曲条带结构(图6)。负载PC12细胞的条带在培养基中自发弯曲形成3D曲面结构,细胞在其中均匀分布。经过7天和14天的分化培养,PC12细胞展现出渐进性的神经突生长,其长度和分支密度显著增加。这一结果证实了该水凝胶优异的4D生物打印适用性及其支持神经细胞分化的潜力,为构建可编程自折叠的神经化组织提供了可能。此外,研究团队探索了利用HUVEC细胞模型构建动态血管化组织的可行性。在14天的培养期内,负载HUVECs的水凝胶条带维持一定的曲率。免疫荧光染色结果显示,细胞形态由圆形逐渐转变为铺展状态,并伴随VE-cadherin表达上调;细胞最终自组装形成血管样网络结构,充分凸显了MX/GG水凝胶在模拟血管组织形态发生方面的潜力。

研究总结:
本研究创新性地结合简易的厚度调制与MXene纳米片独特的UV吸收效应,在单一复合水凝胶材料(MX/GG) 体系内,通过单步UV曝光实现了可编程梯度交联网络的构筑。这一简便有效的策略成功规避了传统4D打印对多材料体系或复杂后处理步骤的依赖,显著简化了工艺流程,提升了制造效率与可扩展性。通过控制厚度以控制局部交联密度分布,该技术能够驱动水凝胶结构实现复杂的单向及双向自弯曲变形,在模拟天然生物系统固有的多向、多尺度曲率演变方面展现出明显优势。本研究所开发的简便、高效4D生物打印平台,为再生医学领域提供了强有力的新工具,有望广泛用于构建具有仿生动态特性的可编程组织工程支架,例如神经导管和血管支架等。
通讯作者信息简介:
李中(通讯作者):香港中文大学生物医学工程学系Vice-Chancellor Assistant Professor,InnoHK CNRM(香港科学园神经肌肉骨骼再生医学中心)研究员,港中大生物医学学院、组织工程与再生医学研究所、洪克协痛症研究所、消化疾病研究国家重点实验室、再生医学教育部重点实验室(港中大-暨南大学)成员。获工学学士(华南理工大学)、工学博士(新加坡南洋理工大学,NTU)学位,曾任美国匹兹堡大学医学院骨科系博士后、匹兹堡大学医学院神经生物学系研究助理教授。专注于骨科类器官、器官芯片与再生医学研究。已发表SCI 论文80 余篇,H 因子30。获Wake Forest Institute for Regenerative Medicine (WFIRM) Young Investigator Award、美国骨科研究学会ORS 3Rs Award 等奖项。
课题组主页:https://lilabcuhk.com/
段崇智(通讯作者):香港中文大学校利国伟利易海伦组织工程学及再生医学教授、第八任校长,曾任港中大组织工程学及再生医学研究所首任所长。他的研究领域包括细胞和发育生物学、干细胞、生物材料、组织工程、再生医学、3D打印、以及器官芯片和类器官技术。段教授获推选为中国发明协会(CAI)首届会士,美国国家发明家学会(NAI)会士,美国解剖学家协会(AAA)会士,美国骨科研究学会(ORS)会士,美国医学与生物工程学会(AIMBE)会士,国际联合骨科研究学会(ICORS)会士,及国际组织工程与再生医学学会(TERMIS)会士,以表扬他藉创新和转化研究造福社会的贡献。
原文信息:
J. Lai, Z.A. Li, et al. Facile Single-nanocomposite 4D Bioprinting of Dynamic Hydrogel Constructs with Thickness-Controlled Gradient. Adv. Sci. (2025) e09449.
DOI:https://doi.org/10.1002/advs.202509449
DOI: https://doi.org/10.1002/advs.202509449
相关工作:
相关文献
J. Lai, Z.A. Li, et al. 4D Bioprinting of Programmed Dynamic Tissues, Bioact. Mater. (2024) 37:348-377
(责任编辑:admin)


3D打印可生物降解支架为改
MagNEO:3D打印将帮助欧洲
萨博联合Divergent研发5米
REM与尼康增材签署谅解备
营收1.37亿美元微降,Stra
IREC首次推出高效陶瓷氢燃
突破性生物3D打印
迪拜LEAP 71公司
3D生物打印构建内
《Small Science
