双相纳米生物墨水的生物3D打印及其促进糖尿病伤口愈合研究
当前,糖尿病慢性伤口愈合是重大医疗难题,其缺氧微环境因血管损伤和组织氧需求增加所致,严重限制ATP生成,阻碍愈合进程。而同时确保氧气供应与ATP递送面临挑战,因气体和能量分子扩散速率差异大,难以同步持续递送。美国内布拉斯加大学医学中心的Jingwei Xie教授团队合作开发出3D生物打印的明胶甲基丙烯酰酯/海藻酸盐双相纳米生物墨水构建体,其具同轴结构,内层含产氧过氧化钙纳米颗粒,外层有释放ATP的脂质体,通过平衡快速气体释放与缓慢ATP扩散,增强缺氧条件下细胞增殖与存活,加速糖尿病伤口愈合。相关工作以“Three-Dimensional Bioprinting of Biphasic Nanobioink for Enhanced Diabetic Wound Healing”为题发表在《ACS Nano》上。
研究内容
1. 3D生物打印双相支架的设计与实施,通过设计同轴结构,以GelMA/藻酸盐为基质,内层含CaO₂纳米颗粒、外层含ATP封装脂质体进行3D生物打印,研究了支架的打印过程、间隙尺寸及形状调控。结果表明,该支架可通过调节打印线密度实现不同间隙尺寸,能生成多种定制形状,满足个性化医学需求。

2. 纳米晶体、脂质体及GelMA的合成与表征,通过PVP导向法合成CaO₂纳米晶体,薄膜水化法制备ATP封装脂质体,以及明胶与甲基丙烯酸酐酯化反应合成GelMA,研究了材料的形貌、尺寸及化学结构。结果显示,CaO₂纳米晶体平均直径约100 nm,ATP脂质体约150 nm,GelMA成功引入甲基丙烯酰基。

3. 生物墨水的机械与生物学性能表征,通过流变学测试、压缩试验、释放动力学分析、降解和肿胀测试及细胞活性测定,研究了不同生物墨水的性能。结果表明,双相支架具温度响应性流变特性,氧气和ATP可持续释放约2周,降解率与伤口愈合进程匹配,细胞活性超95%。

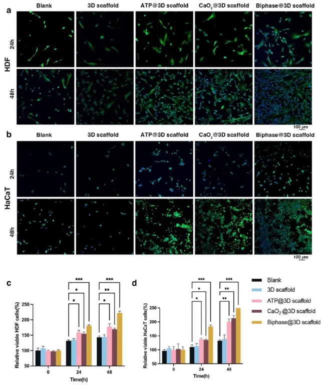
4. 缺氧条件下细胞在不同支架上的增殖与活力,在2%氧气的缺氧环境中,利用活/死染色和CCK-8法,研究HDF和HaCaT细胞在不同支架上的增殖与活力。结果显示,双相支架组细胞密度最高、活力最强,表明其能有效促进缺氧环境下细胞生长。

5. II型糖尿病小鼠模型中伤口愈合效果评估,在II型糖尿病小鼠背部制造6mm直径全层皮肤缺损伤口,用不同支架处理后,通过拍照观察评估伤口闭合情况。结果表明,双相支架组在第7天和第14天伤口闭合率最高,愈合速度显著快于其他组。

6. 伤口及周围组织的组织学分析,对不同支架处理的伤口组织进行H&E染色,研究组织再生、表皮形成和真皮整合情况。结果显示,双相支架组在第14天几乎完全再上皮化,表皮连续、真皮再生密集、炎症减少。

7. 胶原沉积的组织学分析,通过Masson三色染色对伤口组织中胶原沉积进行分析,蓝色区域为胶原。结果表明,双相支架组胶原沉积密集且均匀,促进伤口愈合和组织再生。

8. 不同支架组伤口愈合与上皮再生评估,通过测量上皮舌长度和伤口愈合进度,并计算Cohen’s d值,定量评估不同支架的治疗效果。结果显示,双相支架组在伤口闭合率和上皮舌长度上均表现最佳,统计显著性高。

研究结论
本研究开发了一种3D打印双相支架,其同轴结构在内层和外层分别整合了ATP负载脂质体和CaO₂纳米簇,以应对糖尿病伤口的缺氧和能量缺乏问题。该支架的同轴结构实现了氧气和ATP的同步持续释放,有效提升了缺氧条件下的细胞增殖与活力。体内实验显示,双相支架显著促进了伤口愈合,与其他处理相比,加速了上皮化、胶原沉积和伤口再生。这种多功能方法凸显了双相支架在应对复杂伤口微环境方面的潜力。研究强调了整合先进生物材料与3D生物打印技术以设计个性化治疗方案的重要性,为组织工程和再生医学的未来应用提供了思路。双相支架在慢性伤口管理中展现出良好前景,其同轴生物打印策略超越了传统混合方法,确保了多种治疗剂的精确空间分离和同步释放。
文章来源:
https://doi.org/10.1021/acsnano.5c01832
(责任编辑:admin)


3D打印可生物降解支架为改
MagNEO:3D打印将帮助欧洲
萨博联合Divergent研发5米
REM与尼康增材签署谅解备
营收1.37亿美元微降,Stra
IREC首次推出高效陶瓷氢燃
突破性生物3D打印
迪拜LEAP 71公司
3D生物打印构建内
《Small Science
