激光3D打印出具有高强度与抗菌的锌铜合金
植入物相关感染(IAIs)是骨科手术面临的重大挑战,不仅会导致慢性炎症、植入失败,还会增加患者负担。目前,全身抗生素治疗存在局部浓度不足和全身毒性风险,功能涂层也面临载药有限和涂层脱落等问题。来自解放军总医院的李岩峰教授团队与清华大学的温鹏副教授团队合作,针对可降解锌基植入物机械强度不足、锌离子浓度难以兼顾成骨和抗菌效果的痛点,通过合金设计和微结构改性,结合激光粉末床熔融技术,开发出Cu合金化并经热处理的Zn基植入物,实现了成骨和抗菌性能的双重提升。相关工作以“Osteogenic and antibacterial enhancement by alloying design and microstructural modification of additively manufactured biodegradable metals”为题发表在《Biomaterials》上,解放军总医院的李岩峰教授、赵彦涛副教授和清华大学的温鹏副教授为通讯作者。

研究内容
通过电子显微镜观察、X射线衍射分析、硬度测试和拉伸实验等方法,研究了纯锌、Zn-2Cu合金和热处理后的HT/Zn-2Cu合金的微观结构和机械性能。结果表明,热处理促使合金中析出强化相ε-CuZn₅,其中HT/Zn-2Cu的屈服强度最高,达到203兆帕,机械强度显著提升。

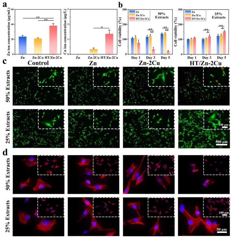
通过测量材料表面电位、腐蚀电流,检测浸泡液中离子浓度以及分析降解产物成分等方法,研究了材料在模拟体液中的降解行为。结果表明,热处理加速了材料的降解过程,HT/Zn-2Cu释放的锌离子和铜离子浓度更高,且降解产物主要为氧化锌、磷酸锌等无害物质。

通过细胞培养实验(观察细胞存活、增殖情况),研究了材料提取物对成骨细胞的毒性和相容性。结果表明,高浓度提取物对细胞有毒性,但25%浓度的HT/Zn-2Cu提取物细胞相容性最佳,细胞生长状态良好。

通过碱性磷酸酶染色、矿化结节染色和基因表达检测等方法,研究了材料对成骨细胞分化的影响。结果表明,HT/Zn-2Cu能显著促进成骨细胞分泌碱性磷酸酶、形成矿化结节,并上调COL-I、OPN、Runx2等成骨相关基因的表达。

通过平板计数、细菌活死染色、生物膜染色和扫描电镜观察等方法,研究了材料对金黄色葡萄球菌和大肠杆菌的抗菌性能。结果表明,HT/Zn-2Cu的抗菌效果最强,能有效杀死细菌、破坏生物膜,并诱导细菌产生过量活性氧导致其死亡。

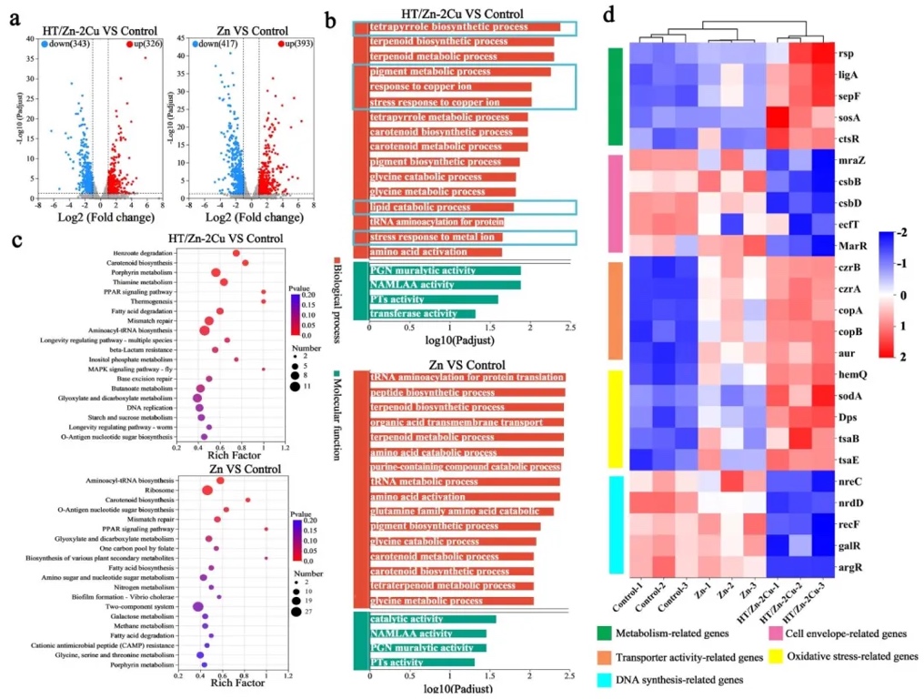
通过对细菌进行基因测序和生物信息学分析,研究了HT/Zn-2Cu的抗菌分子机制。结果表明,HT/Zn-2Cu通过干扰细菌的代谢通路、细胞膜合成、DNA复制等多个途径发挥抗菌作用,相比纯锌影响的基因通路更广泛、调控作用更强。

通过显微CT扫描、组织切片染色和电镜能谱分析等方法,研究了材料在大鼠骨缺损模型中的成骨效果。结果表明,HT/Zn-2Cu能显著促进新骨形成和骨整合,其骨体积分数、骨小梁数量和厚度均优于纯锌和Zn-2Cu合金。

通过监测大鼠体温、检测血清炎症因子和细菌培养计数等方法,研究了材料在感染模型中的体内抗菌性能。结果表明,HT/Zn-2Cu能有效降低感染引起的体温升高和炎症反应,减少植入物周围的细菌数量,控制感染的效果最佳。

通过绘制机制示意图,研究了HT/Zn-2Cu的抗菌作用路径。结果表明 ,锌离子和铜离子通过破坏细菌细胞膜、诱导氧化应激、干扰细菌呼吸链和DNA合成,以及材料表面直接接触杀菌等多种方式协同发挥抗菌作用。

研究结论
本研究证实,增材制造锌基植入物经合金设计与微结构改性后,有望成为预防植入物相关感染的理想材料。合金设计形成过饱和固溶体,是机械强度提升的主要原因。微结构改性促使ε-CuZn₅相析出,加速电偶腐蚀,增加了Zn²⁺和Cu²⁺的释放。Cu合金化与热处理结合显著改善了植入物的成骨与抗菌效果。Zn²⁺和Cu²⁺的协同作用,不仅能促进成骨细胞增殖、上调成骨相关基因表达,还能破坏细菌细胞膜、诱导氧化应激。该方法有效实现了植入物的双重功能化,在需要骨再生和感染控制的临床应用中展现出巨大潜力。
文章来源:
https://doi.org/10.1016/j.biomaterials.2025.123481
(责任编辑:admin)


3D打印可生物降解支架为改
MagNEO:3D打印将帮助欧洲
萨博联合Divergent研发5米
REM与尼康增材签署谅解备
营收1.37亿美元微降,Stra
IREC首次推出高效陶瓷氢燃
突破性生物3D打印
迪拜LEAP 71公司
3D生物打印构建内
《Small Science
