基于大分子致动器的3D水凝胶平台对癌细胞迁移的精准机械力调控
机械力在调控癌细胞行为(尤其是转移过程)中起着关键作用,细胞外基质的物理信号影响着细胞的机械信号传导通路和细胞骨架结构,进而决定癌细胞的迁移行为及其侵袭、扩散能力。然而,传统的机械力施加方法存在明显局限性,它们往往只能提供非特异性的机械刺激,难以在微观层面实现精确的机械加载,也无法在力施加过程中针对纳米级的特定受体蛋白,这使得全面研究细胞机械转导的分子机制面临巨大挑战。
来自上海科技大学的郑宜君研究员团队开发了一种嵌入近红外响应大分子致动器的三维水凝胶平台,该平台能够对癌细胞中的特定整合素亚型进行精确的机械刺激。通过该系统,团队研究了不同力参数(大小、频率和持续时间)对卵巢癌细胞球迁移和侵袭的影响,为研究癌细胞机械转导提供了有力工具,并为开发靶向癌症治疗方法提供了潜在见解,相关工作以《3D hydrogel platform with macromolecular actuators for precisely controlled mechanical forces on cancer cell migration》为题发表在《Nature Communications》上。

研究内容
1. 3D水凝胶平台的设计与作用机制示意图,通过构建示意图的方法,研究了嵌入近红外响应大分子致动器CD-PNIPAM-Ligand的3D DexMA水凝胶平台的设计及其对癌细胞迁移的调控机制。结果表明,该平台利用近红外光照射使CD基团将光转化为热,促使温敏性PNIPAM链收缩并直接对细胞受体施加拉力,可通过不同配体(RGD和RTD)靶向整合素αvβ3和αvβ6,实现对癌细胞迁移的调控。

2. 大分子致动器功能化DexMA水凝胶的制备、力学及光热性能图,通过实验制备与表征分析的方法,研究了致动器功能化DexMA水凝胶的制备过程、力学性能和光热效应。结果显示,该水凝胶在近生理条件下15分钟内剪切储能模量达1.2 kPa,其力学性能可通过调整交联剂浓度在200-3000 Pa范围内调节,且CD基团赋予水凝胶良好的光热效应,近红外光照射可使其温度快速变化,触发PNIPAM构象转变。

3. 机械刺激对DexMA 3D水凝胶中细胞迁移的影响图,通过实验观察与数据分析的方法,研究了机械刺激对卵巢癌Hey细胞迁移的影响。结果表明,光热诱导的大分子致动器收缩产生的拉力可显著促进Hey细胞的间充质集体迁移,增加细胞迁移距离,且较高的驱动频率和激光功率密度会增强机械刺激效率,促进细胞迁移。

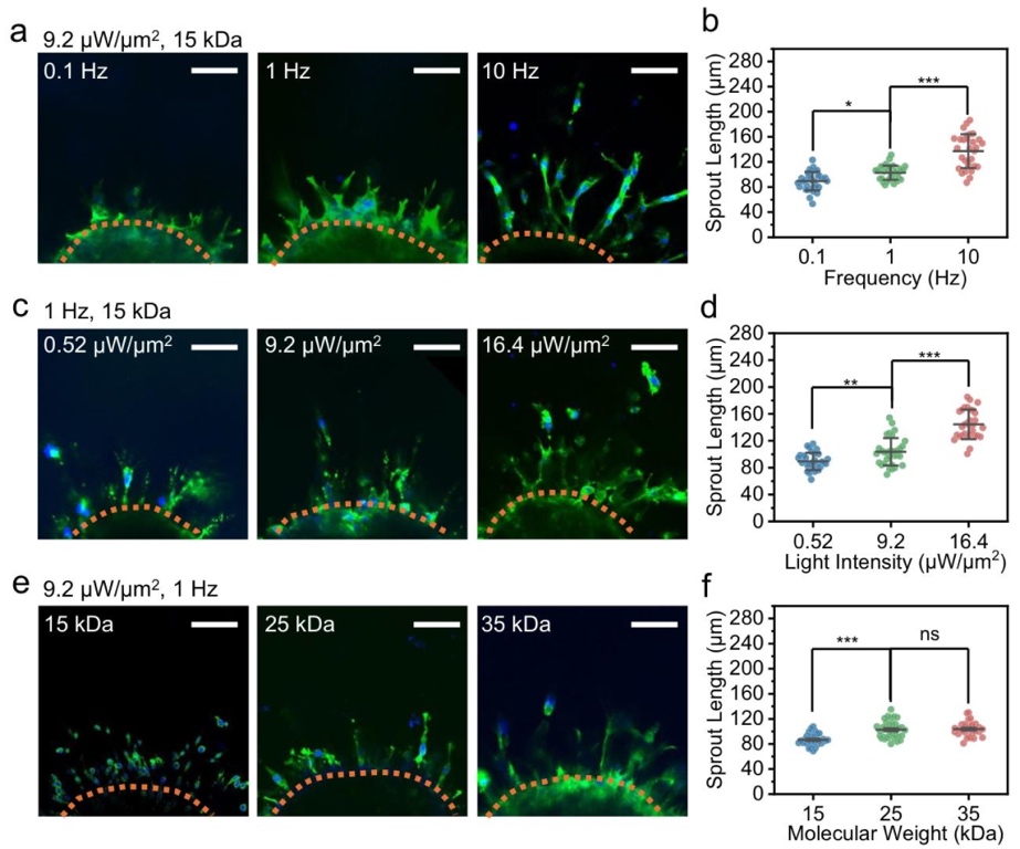
4. 不同条件下力诱导的细胞迁移图,通过设置不同实验条件对比分析的方法,研究了脉冲频率、近红外功率密度和致动器分子重量对细胞迁移的影响。结果显示,增加光照频率、功率密度或CD-PNIPAM-RGD致动器的分子量可显著增强细胞迁移,但超过一定阈值后,分子量增加不再有额外改善,且致动器轮廓长度影响对特定细胞受体的作用力大小。

5. 高强度力作用下不同细胞迁移模式的示意图,通过实验观察与定量分析的方法,研究了CD-PNIPAM-RGD和CD-PNIPAM-RTD在高强度力作用下诱导的细胞迁移模式。结果表明,CD-PNIPAM-RGD在高频、大振幅力作用下可诱导明显的间充质-阿米巴样转变(MAT),而CD-PNIPAM-RTD在相同条件下几乎不诱导MAT,且细胞迁移速度低于前者。

6. 整合素-配体相互作用及力诱导解离动力学的计算分析图,通过分子对接和分子动力学模拟的方法,研究了RGD与αvβ3、RTD与αvβ6的相互作用及力诱导解离动力学。结果显示,RTD与αvβ6的结合亲和力高于RGD与αvβ3,且RTD从αvβ6解离所需的断裂力(647 pN)显著大于RGD从αvβ3解离所需的力(400 pN),验证了实验中不同配体诱导细胞迁移模式差异的分子机制。

研究结论
本研究开发了嵌入近红外响应大分子致动器的3D水凝胶平台,实现了对癌细胞特定整合素亚型的精准机械刺激。研究发现,机械刺激在早期可增强集体侵袭,后期高频、大振幅力作用下会破坏αvβ3-配体相互作用,触发间充质-阿米巴样转变,而αvβ6因高亲和力结合未出现明显转变。分子模拟证实了整合素亚型特异性响应的力学机制。该平台为研究细胞机械转导提供了有力工具,有望为靶向癌症治疗策略开发提供新思路。
文章来源:
https://doi.org/10.1038/s41467-025-60062-3
(责任编辑:admin)
下一篇:Zellerfeld推出GEN3:加速3D打印鞋业的未来


3D打印可生物降解支架为改
MagNEO:3D打印将帮助欧洲
萨博联合Divergent研发5米
REM与尼康增材签署谅解备
营收1.37亿美元微降,Stra
IREC首次推出高效陶瓷氢燃
突破性生物3D打印
迪拜LEAP 71公司
3D生物打印构建内
《Small Science
