石榴皮素负载软骨细胞膜囊泡的细胞胶囊递送生物墨水用于组织工程治疗
关节软骨损伤修复是临床治疗的重大挑战,病理条件下炎症相关细胞因子及活性氧(ROS)积累阻碍软骨再生。传统基于水凝胶的抗氧化递送策略存在药物突释、细胞刺激性高、抗氧化效率降低及体内难降解等局限。湖南大学刘海蓉教授、周征团队开发了细胞胶囊递送生物墨水,将负载石榴皮素的软骨细胞膜囊泡(CMVs)与甲基丙烯酰化丝胶(SerMA)结合,形成可光固化生物墨水前体。该生物墨水兼具优异抗氧化、抗菌及软骨保护性能,通过数字光处理3D生物打印机打印的结构具有高形状保真度及细胞活性,有效促进软骨再生。相关工作以“Cellular Capsule Delivery Bioink with Punicalagin-Loaded Chondrocyte Membrane Vesicles for Tissue Engineering Therapy”为题发表在《Advanced Functional Materials》上。
研究内容
1. 细胞胶囊递送生物墨水的制备与应用示意图,通过构建负载石榴皮素的软骨细胞膜囊泡(CMVs)并与甲基丙烯酰化丝胶(SerMA)结合,制备出可光固化生物墨水,研究了其在ROS环境下用于软骨组织工程的可行性。结果表明该生物墨水能有效 scavenge ROS、促进软骨再生,且可通过3D打印形成具有高形状保真度的结构。

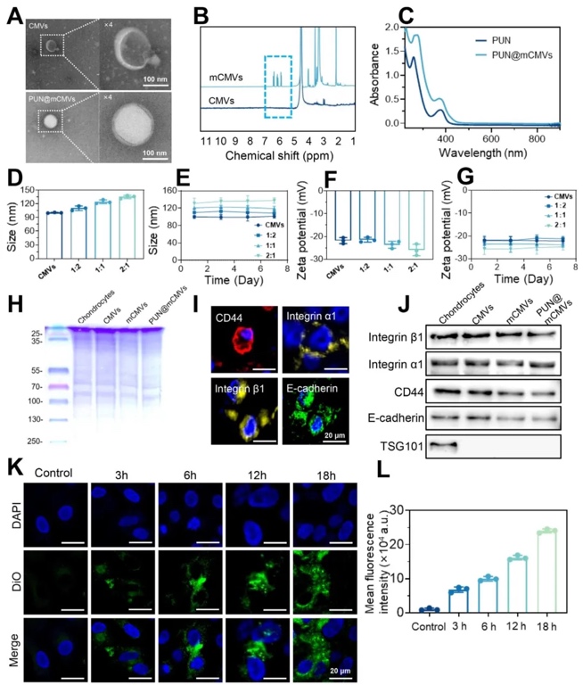
2. PUN@mCMVs的制备与表征图,利用透射电子显微镜(TEM)、核磁共振(1H NMR)、动态光散射(DLS)等方法,研究了改性CMVs负载石榴皮素后的形貌、粒径及稳定性。结果显示mCMVs呈杯状结构,平均粒径约100 nm,PUN@mCMVs封装率达67.8%,且在7天内保持稳定。

3. SerMA及PUN@SerMA−mCMVs的制备与表征图,通过1H NMR、傅里叶变换红外光谱(FTIR)、扫描电子显微镜(SEM)等手段,研究了SerMA的化学结构及水凝胶的多孔形貌。结果表明SerMA成功改性,水凝胶孔隙率超70%,且PUN@SerMA−mCMVs水凝胶具有良好的光固化性、力学性能及H₂O₂响应性释药能力。

4. PUN@SerMA−mCMVs的生物相容性图,采用FDA染色、CCK-8 assay及RT-qPCR等方法,研究了不同浓度细胞胶囊对软骨细胞增殖及基因表达的影响。结果显示PUN8@SerMA−mCMVs组细胞增殖能力最强,显著上调SOX9、ACAN等软骨再生相关基因,COL II/COL I比值升高。

5. PUN8@SerMA−mCMVs的抗氧化活性图,通过DPPH、ABTS自由基清除实验及DCFH-DA荧光探针法,研究了其体外抗氧化能力。结果表明该水凝胶对DPPH、ABTS自由基清除率分别达79.82%、94.28%,胞内ROS清除率达93.0%,并上调SOD1、SOD2基因表达。

6. PUN8@SerMA−mCMVs的抗菌性能图,利用平板菌落计数、活/死细菌染色及SEM观察,研究了其对大肠杆菌和金黄色葡萄球菌的抑制作用。结果显示该水凝胶使细菌存活率降至10%以下,能破坏细菌细胞膜并抑制生物膜形成。

7. PUN8@SerMA−mCMV生物墨水的3D打印性能图,通过数字光处理(DLP)3D打印技术,研究了其打印精度及细胞活性。结果表明打印结构形状保真度高,细胞存活率超80%,且在培养7天后仍保持良好增殖能力。

8. 体内软骨修复评估图,通过SD大鼠软骨缺损模型,采用大体观察、Micro-CT、组织学染色及免疫组化等方法,研究了PUN8@SerMA−mCMVs的修复效果。结果显示该生物墨水组新生软骨完全覆盖缺损区,与周围组织融合良好,ICRS评分最高,且MMP-13表达显著降低。

研究结论
本研究构建了一种细胞胶囊递送生物墨水策略,将甲基丙烯酰化丝胶(SerMA)与负载石榴皮素的改性软骨细胞膜囊泡(mCMVs)结合,制备出PUN8@SerMA−mCMV生物墨水。该生物墨水相比其他药物负载方式,延长了药物半衰期,提升了生物相容性、打印性和利用率。SD大鼠软骨缺损修复实验表明,其组织再生效率高于SerMA生物墨水及对照组。鉴于PUN8@SerMA−mCMV生物墨水的抗氧化与抗菌能力,其在组织工程中具有应用潜力,尤其适用于氧化应激等特定病理微环境。相关成果为3D生物打印在组织再生中的应用提供了新思路。
文章来源:
https://doi.org/10.1002/adfm.202504180
(责任编辑:admin)


3D打印可生物降解支架为改
MagNEO:3D打印将帮助欧洲
萨博联合Divergent研发5米
REM与尼康增材签署谅解备
营收1.37亿美元微降,Stra
IREC首次推出高效陶瓷氢燃
突破性生物3D打印
迪拜LEAP 71公司
3D生物打印构建内
《Small Science
