螺纹结构微针负载工程化外泌体通过调控线粒体自噬恢复和细胞外基质稳态修复纤维环
腰椎间盘退变(IVDD)引发的腰痛是全球严峻的公共卫生问题,其主要病因是纤维环(AF)破坏。由于AF组织结构特殊且营养供应不足,缺乏可持续稳定的治疗体系。传统治疗方法如手术切除无法恢复椎间盘功能,还会增加邻近椎间盘负担。研究发现,IVDD会导致AF组织线粒体功能受损,线粒体自噬(mitophagy)在其中起保护作用,但现有治疗因椎间盘血供差、微环境复杂等问题效果不佳。
来自浙江大学张宁、贺永、徐建斌团队设计了一种与AF环状结构匹配的螺纹结构微针(T-MN),基于层粘连蛋白的吸附作用,负载骨髓间充质干细胞来源的外泌体(包裹调节线粒体自噬的microRNA-378),构建了T-MN@EXO@miR−378系统,实现原位锁定AF缺损部位、防止髓核泄漏并促进AF修复。相关工作以“Thread-structural microneedles loaded with engineered exosomes for annulus fibrosus repair by regulating mitophagy recovery and extracellular matrix homeostasis”为题发表在《Bioactive Materials》上。浙江大学医学院附属第二医院胡劭隽硕士、机械工程学院朱萌硕士为共同第一作者。浙江大学机械工程学院贺永教授、浙江大学附属第二医院徐建斌研究员、张宁主任医师为通讯作者。
通过分析人类纤维环退变与正常细胞的单细胞RNA-seq数据,用IL-1β诱导大鼠纤维环细胞建立退变模型并检测相关基因和蛋白表达,还构建Fundc1基因敲除小鼠进行尾穿刺实验,研究了线粒体自噬在纤维环退变中的作用,结果表明退变纤维环细胞中线粒体自噬相关蛋白表达异常,线粒体自噬对纤维环有保护作用,其缺失会加剧椎间盘损伤。

通过3D打印技术制备PDMS模具,以SilMA和层粘连蛋白为材料制备螺纹微针,利用扫描电镜、红外光谱、力学测试等方法,研究了T-MN@EXO@miR−378的制备和性能,结果表明该微针结构能紧密贴合纤维环组织,层粘连蛋白可吸附外泌体并实现缓慢释放。

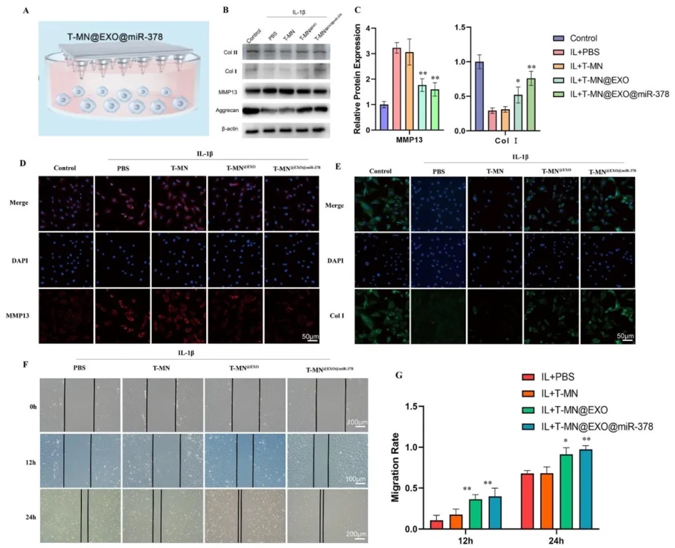
通过将纤维环细胞与T-MN、T-MN@EXO、T-MN@EXO@miR−378共培养,检测MMP13和Col I表达并进行细胞迁移实验,研究了该系统对细胞外基质代谢和细胞迁移的影响,结果表明其能抑制MMP13表达、促进Col I合成并促进纤维环细胞迁移。

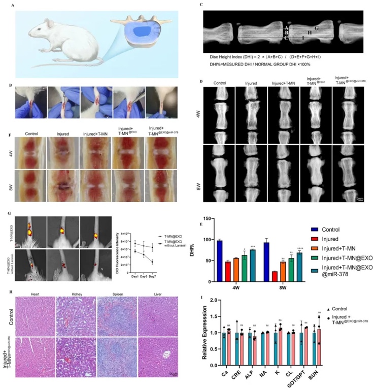
通过建立大鼠纤维环损伤模型,进行X-ray和MRI检测、组织染色及免疫组化分析,研究了T-MN@EXO@miR−378的体内治疗效果,结果表明其能维持椎间盘高度和形态、可持续释放外泌体且无明显全身毒性。

通过HE和SO染色、免疫组化检测,研究了该系统在体内对纤维环细胞外基质和线粒体自噬的影响,结果表明其能保护软骨成分、促进线粒体自噬相关蛋白表达并调节细胞外基质稳态。

研究结论
本研究开发了一种新型螺纹结构微针(T-MN)治疗系统,可原位锁定纤维环缺损部位,并递送工程化外泌体@miR-378用于腰椎间盘退变(IVDD)治疗。研究结果表明,该系统能通过促进纤维环细胞增殖与迁移、抑制细胞外基质病理重塑、恢复纤维环细胞线粒体自噬,对IVDD中的纤维环起到保护作用。本研究证实了具有特殊结构的微针在递送药物用于IVDD治疗方面的潜力,为IVDD的临床治疗提供了新的思路和方法。
文章来源:
https://doi.org/10.1016/j.bioactmat.2024.03.006
(责任编辑:admin)


3D打印可生物降解支架为改
MagNEO:3D打印将帮助欧洲
萨博联合Divergent研发5米
REM与尼康增材签署谅解备
营收1.37亿美元微降,Stra
IREC首次推出高效陶瓷氢燃
突破性生物3D打印
迪拜LEAP 71公司
3D生物打印构建内
《Small Science
