具有增强机械强度和生物活性的3D生物打印组织工程骨
时间:2024-09-05 09:20 来源: EngineeringForLife 作者:admin 阅读:次
大段骨缺损超出自身修复能力,常造成患者残疾并导致生活质量严重下降。为治疗此类缺损,全球每年有约220万患者接受骨移植手术,使其成为仅次于输血的第二常见的组织移植类型。由于自体骨具有优异的成骨诱导性、传导性和成骨能力,且不存在疾病传播和组织排斥问题,因此被视为骨移植的金标准。然而,其恢复率并不理想,目前大段骨缺损延迟愈合和不愈合的发生率高达10%。患有这些病状的患者所承担的费用大约是正常愈合个体的两倍,造成了严重的经济负担。此外,自体骨资源有限,并且在采集过程中常发生并发症,包括疼痛、血肿和感染。因此,开发用于治疗大段骨缺损的自体骨替代材料至关重要。
来自哈尔滨医科大学附属第二医院的Xintao Wang团队创新性地开发了新一代组织工程骨结构,它能够时间性调节免疫反应、平衡促炎和抗炎活动,并促进骨再生与修复,以应对大尺寸骨缺损中愈合延迟和非结合的挑战。利用包括多物理场辅助联合去细胞化、侧链生物化学修饰和无菌冻干等创新技术,合成了一种新颖的光固化细胞外基质水凝胶——甲基丙烯酰化骨源去细胞化细胞外基质(bdECM-MA)。将bdECM-MA与硅替代的磷酸钙和骨髓间充质干细胞结合后,通过数字光处理3D生物打印制造出组织工程骨。该研究在体外证实,工程骨保持高细胞活性的同时,达到了MPa级别的机械强度。此外,这种工程骨展现出出色的成骨、成血管和免疫调节功能。免疫调节功能的分子机制之一涉及对p38-MAPK通路的抑制。首创性的体内发现是,基于天然生物材料的组织工程骨表现出顺序免疫调节特性,相继激活促炎和抗炎反应,显著加速骨缺损的修复。本研究为自体骨替代材料的研发和治疗大尺寸骨缺损提供了新的研究基础和有效方法。相关工作以题为“3D Bioprinted Tissue-Engineered Bone with Enhanced Mechanical Strength and Bioactivities: Accelerating Bone Defect Repair through Sequential Immunomodulatory Properties”的文章发表在2024年08月18日的期刊《Advanced Healthcare Materials》。
【脱脂和脱矿质的优化与标准化】
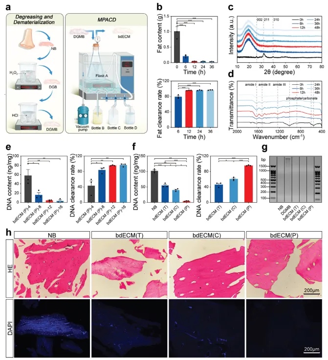
在本研究中,bdECM-MA的制备按照详细的顺序步骤进行,从碎骨开始,然后脱脂、脱矿质、脱细胞、研磨、消化、修饰,最后冷冻干燥。初始步骤涉及在液氮中粉碎牛骨以产生1×1×1 mm的未处理正常骨(NB)颗粒,为后续治疗做好准备。NB颗粒的这种特定大小有助于防止由于固有组织蛋白与用于脱脂、脱矿和脱细胞的试剂之间过度接触而引起的变性,从而促进更受控的反应。
在脱脂过程中,没有使用有机溶剂,而是选择了对组织生物活性影响较小的易去除的H2O2。经过脱脂处理的骨头(DGB)通过盐酸法进行脱矿处理,产生脱脂脱矿骨(DGMB)(图1a)。为了计算组织中的脂肪含量,本文进行了索氏提取实验。在5克的每个骨组织中,脂肪含量仅为0.043 ± 0.006克,而在12小时的脱脂后,脂肪清除率为95.74% ± 0.57%(图1b)。延长脱脂时间并没有显著提高脂肪含量和清除率。
图1c,d描述了DGB的脱矿过程。随着脱矿时间的延长,X射线衍射(XRD)显示在0小时脱矿组中出现的晶体HA峰值2θ为26.21(002), 32.19(211)和40.06(310)逐渐减弱,6小时后衰减明显可见。同时,傅里叶变换红外(FT-IR)光谱显示,脱矿6小时后,未脱矿骨中位于1010.87、871.50、600.09和556.51 cm−1的磷酸盐和碳酸盐峰消失。此外,代表酰胺键的峰位在1628.90、1536.28和1234.74 cm−1随脱矿时间增加呈现先锐后缓的趋势,最锐利的时间点在12小时。这一现象表明,骨矿物质的去除暴露了更多的内在蛋白,这些蛋白在12小时的关键时期完全暴露。12小时后,由于组织长期处于酸性环境中导致蛋白质变性,峰值变得平缓。
【bdECM的最佳消化时间】
为确定bdECM的最佳消化时间,本文分别使用染色和流变测试进行了结构和流变学评估(图2a)。改良的马松三色染色(图2b)显示,在1天消化组中,有明显未完全消化的大片段胶原纤维残留以及一些红色染色结构。这些结构代表来自脱细胞过程的残余胞浆,可能会引发微弱的免疫反应。然而,在2天消化组中,未完全消化的胶原纤维和红色染色结构消失了,并且观察到胶原纤维显著的自我交联,形成了一个完整的膜。在3天消化组中,虽然未观察到未完全消化的胶原纤维和红色染色结构,但切片主要呈现碎片化和分散的模式,表明自我交联能力降低。这些发现在HE染色图像中很明显。
【不同浓度生物墨水的生物相容性和细胞增殖活性】
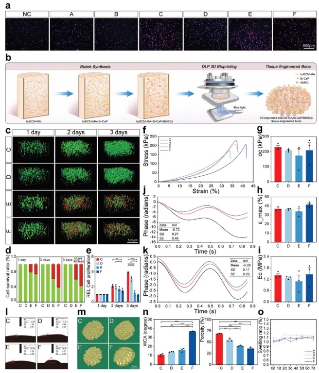
在初步筛选出维持细胞活性的bdECM-MA和Si-CaP浓度后,根据浓度进行匹配和分组,最终确定了六种生物墨水:5% bdECM-MA + 0.5 mg mL−1 Si-CaP(A组),5% bdECM-MA + 1 mg mL−1 Si-CaP(B组),10% bdECM-MA + 0.5 mg mL−1 Si-CaP(C组),10% bdECM-MA + 1 mg mL−1 Si-CaP(D组),20% bdECM-MA + 0.5 mg mL−1 Si-CaP(E组),以及20% bdECM-MA + 1 mg mL−1 Si-CaP(F组)。为了评估这六组的生物相容性,本文进行了另一次CCK-8测定。结果表明:所有六组都对细胞活性有积极影响,其OD值显著高于NC组。本文进一步研究材料浓度对细胞增殖的影响并选择最佳浓度范围,通过5-乙炔基-2′-脱氧尿苷(EdU)实验进行。如图3a所示,代表增殖细胞的红色染色细胞在A组和B组中明显少于其他实验组,并且与NC组的差异不显著。因此,5% bdECM-MA不适合理想的组织工程骨制造,因为它促进的细胞增殖非常少并且具有低机械强度。在其他具有一致bdECM-MA浓度的实验组中,C组和E组的红色染色细胞少于D组和F组。根据本研究团队之前的研究,将这种现象归因于1 mg mL−1的Si-CaP的强大成骨诱导性,它显著促进了BMSC分化为成骨细胞,从而减少了它们的增殖活性。
【成骨活性】
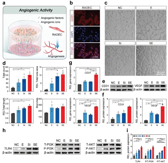
组织工程骨与骨髓间充质干细胞(BMSCs)共培养(图4a)。通过染色图像定性检测成骨分化的早期标志物碱性磷酸酶(ALP)。代表ALP表达的蓝色染色程度从NC组到E组、Si组和SE组逐渐增强(图4b),统计分析确认各组间存在显著差异(图4c)。这一趋势在茜素红S(ARS)染色中更加明显(图4d),SE组中的ARS表达量是NC组的七倍(图4e)。
【血管生成活性】
本文分离了大鼠主动脉内皮细胞(RAOECs)并将它们与本实验中的组织工程骨共培养(图5a)。CD31免疫荧光染色显示,提取的细胞呈扁平多边形,且强烈表达CD31,证实它们是原代RAOEC(图5b)。为了评估组织工程骨的血管生成活性,本文进行了管形成实验。如图5c所示,SE组显示出比其他三组更强的管形成能力,E组的表现优于Si组,而Si组则优于NC组。然而,观察研究与随后的统计分析之间存在差异。尽管SE组和Si组的管数、总管面积和总管长度均显著高于NC组,但NC组和E组之间没有观察到显著的统计学差异(图5d)。进一步分析图5c显示,E组的管壁明显更厚,细胞数量更多,表明bdECM-MA促进了RAOEC的增殖。在管壁较厚、同一视野内细胞数量较多的组中,管数、总管面积和总管长度预计会减少。
来自哈尔滨医科大学附属第二医院的Xintao Wang团队创新性地开发了新一代组织工程骨结构,它能够时间性调节免疫反应、平衡促炎和抗炎活动,并促进骨再生与修复,以应对大尺寸骨缺损中愈合延迟和非结合的挑战。利用包括多物理场辅助联合去细胞化、侧链生物化学修饰和无菌冻干等创新技术,合成了一种新颖的光固化细胞外基质水凝胶——甲基丙烯酰化骨源去细胞化细胞外基质(bdECM-MA)。将bdECM-MA与硅替代的磷酸钙和骨髓间充质干细胞结合后,通过数字光处理3D生物打印制造出组织工程骨。该研究在体外证实,工程骨保持高细胞活性的同时,达到了MPa级别的机械强度。此外,这种工程骨展现出出色的成骨、成血管和免疫调节功能。免疫调节功能的分子机制之一涉及对p38-MAPK通路的抑制。首创性的体内发现是,基于天然生物材料的组织工程骨表现出顺序免疫调节特性,相继激活促炎和抗炎反应,显著加速骨缺损的修复。本研究为自体骨替代材料的研发和治疗大尺寸骨缺损提供了新的研究基础和有效方法。相关工作以题为“3D Bioprinted Tissue-Engineered Bone with Enhanced Mechanical Strength and Bioactivities: Accelerating Bone Defect Repair through Sequential Immunomodulatory Properties”的文章发表在2024年08月18日的期刊《Advanced Healthcare Materials》。
【脱脂和脱矿质的优化与标准化】
在本研究中,bdECM-MA的制备按照详细的顺序步骤进行,从碎骨开始,然后脱脂、脱矿质、脱细胞、研磨、消化、修饰,最后冷冻干燥。初始步骤涉及在液氮中粉碎牛骨以产生1×1×1 mm的未处理正常骨(NB)颗粒,为后续治疗做好准备。NB颗粒的这种特定大小有助于防止由于固有组织蛋白与用于脱脂、脱矿和脱细胞的试剂之间过度接触而引起的变性,从而促进更受控的反应。
在脱脂过程中,没有使用有机溶剂,而是选择了对组织生物活性影响较小的易去除的H2O2。经过脱脂处理的骨头(DGB)通过盐酸法进行脱矿处理,产生脱脂脱矿骨(DGMB)(图1a)。为了计算组织中的脂肪含量,本文进行了索氏提取实验。在5克的每个骨组织中,脂肪含量仅为0.043 ± 0.006克,而在12小时的脱脂后,脂肪清除率为95.74% ± 0.57%(图1b)。延长脱脂时间并没有显著提高脂肪含量和清除率。
图1c,d描述了DGB的脱矿过程。随着脱矿时间的延长,X射线衍射(XRD)显示在0小时脱矿组中出现的晶体HA峰值2θ为26.21(002), 32.19(211)和40.06(310)逐渐减弱,6小时后衰减明显可见。同时,傅里叶变换红外(FT-IR)光谱显示,脱矿6小时后,未脱矿骨中位于1010.87、871.50、600.09和556.51 cm−1的磷酸盐和碳酸盐峰消失。此外,代表酰胺键的峰位在1628.90、1536.28和1234.74 cm−1随脱矿时间增加呈现先锐后缓的趋势,最锐利的时间点在12小时。这一现象表明,骨矿物质的去除暴露了更多的内在蛋白,这些蛋白在12小时的关键时期完全暴露。12小时后,由于组织长期处于酸性环境中导致蛋白质变性,峰值变得平缓。
图1 改良的bdECM制备流程
【bdECM的最佳消化时间】
为确定bdECM的最佳消化时间,本文分别使用染色和流变测试进行了结构和流变学评估(图2a)。改良的马松三色染色(图2b)显示,在1天消化组中,有明显未完全消化的大片段胶原纤维残留以及一些红色染色结构。这些结构代表来自脱细胞过程的残余胞浆,可能会引发微弱的免疫反应。然而,在2天消化组中,未完全消化的胶原纤维和红色染色结构消失了,并且观察到胶原纤维显著的自我交联,形成了一个完整的膜。在3天消化组中,虽然未观察到未完全消化的胶原纤维和红色染色结构,但切片主要呈现碎片化和分散的模式,表明自我交联能力降低。这些发现在HE染色图像中很明显。
图2 bdECM-MA和Si-CaP的制备及物理性质
【不同浓度生物墨水的生物相容性和细胞增殖活性】
在初步筛选出维持细胞活性的bdECM-MA和Si-CaP浓度后,根据浓度进行匹配和分组,最终确定了六种生物墨水:5% bdECM-MA + 0.5 mg mL−1 Si-CaP(A组),5% bdECM-MA + 1 mg mL−1 Si-CaP(B组),10% bdECM-MA + 0.5 mg mL−1 Si-CaP(C组),10% bdECM-MA + 1 mg mL−1 Si-CaP(D组),20% bdECM-MA + 0.5 mg mL−1 Si-CaP(E组),以及20% bdECM-MA + 1 mg mL−1 Si-CaP(F组)。为了评估这六组的生物相容性,本文进行了另一次CCK-8测定。结果表明:所有六组都对细胞活性有积极影响,其OD值显著高于NC组。本文进一步研究材料浓度对细胞增殖的影响并选择最佳浓度范围,通过5-乙炔基-2′-脱氧尿苷(EdU)实验进行。如图3a所示,代表增殖细胞的红色染色细胞在A组和B组中明显少于其他实验组,并且与NC组的差异不显著。因此,5% bdECM-MA不适合理想的组织工程骨制造,因为它促进的细胞增殖非常少并且具有低机械强度。在其他具有一致bdECM-MA浓度的实验组中,C组和E组的红色染色细胞少于D组和F组。根据本研究团队之前的研究,将这种现象归因于1 mg mL−1的Si-CaP的强大成骨诱导性,它显著促进了BMSC分化为成骨细胞,从而减少了它们的增殖活性。
图3 3D生物打印初始支架的制备、表征及组分浓度测定
【成骨活性】
组织工程骨与骨髓间充质干细胞(BMSCs)共培养(图4a)。通过染色图像定性检测成骨分化的早期标志物碱性磷酸酶(ALP)。代表ALP表达的蓝色染色程度从NC组到E组、Si组和SE组逐渐增强(图4b),统计分析确认各组间存在显著差异(图4c)。这一趋势在茜素红S(ARS)染色中更加明显(图4d),SE组中的ARS表达量是NC组的七倍(图4e)。
图4 3D生物打印新型组织工程骨的成骨活性评估
【血管生成活性】
本文分离了大鼠主动脉内皮细胞(RAOECs)并将它们与本实验中的组织工程骨共培养(图5a)。CD31免疫荧光染色显示,提取的细胞呈扁平多边形,且强烈表达CD31,证实它们是原代RAOEC(图5b)。为了评估组织工程骨的血管生成活性,本文进行了管形成实验。如图5c所示,SE组显示出比其他三组更强的管形成能力,E组的表现优于Si组,而Si组则优于NC组。然而,观察研究与随后的统计分析之间存在差异。尽管SE组和Si组的管数、总管面积和总管长度均显著高于NC组,但NC组和E组之间没有观察到显著的统计学差异(图5d)。进一步分析图5c显示,E组的管壁明显更厚,细胞数量更多,表明bdECM-MA促进了RAOEC的增殖。在管壁较厚、同一视野内细胞数量较多的组中,管数、总管面积和总管长度预计会减少。
图5 3D生物打印新型组织工程骨中血管生成活性的评估
(责任编辑:admin)
最新内容
热点内容


Forte3D利用3D打印技术大
LEAP 71测试AI生成的20kN
中航重机拟向子公司中航天
航空航天3D打印市场加速起
3D打印赋能精准骨科:3D S
加沙医生在资源匮乏地带利
起亚EV2概念车搭
波音首次采用3D打
Contour3D在悉尼
英国迈凯伦汽车与
越南Vinmec医疗集
