具有增强机械强度和生物活性的3D生物打印组织工程骨(2)
时间:2024-09-05 09:20 来源: EngineeringForLife 作者:admin 阅读:次
【免疫调节特性】
为评估组织工程骨的免疫调节特性,本文从大鼠外周血中提取单核细胞并诱导其分化为巨噬细胞。提取的细胞呈圆形或椭圆形,细胞体无定形,胞质相对均匀。流式细胞分析显示,94.5%的细胞表达M0巨噬细胞表面标志物CD68和CD11b,确认成功提取并诱导了大鼠M0巨噬细胞。随后,使用脂多糖(LPS)将M0巨噬细胞诱导为M1巨噬细胞,诱导后与组织工程骨共培养(图6a)。WB和qPCR分析显示,在NC组中,经过LPS处理后,随着时间的增加,促炎介质(iNOS, TNF-α)的相对表达水平略有增加,其中细胞主要表现出M1表型(图6b-d)。在三个实验组中,尽管第一天没有观察到明显的促炎介质表达减少,但随着时间的推移记录到了逐渐减少,第三天效果最为显著。促炎介质表达水平的降低在SE组中最为显著,而与E组相比,Si组对促炎反应的抑制更为明显。关于抗炎介质(ARG-1, IL-10)的表达,在关键的第三天观察到显著差异,SE组显示出最强的效果(图6b-f)。
图6 3D生物打印新型组织工程骨中免疫调节特性的评估
【免疫调节特性的分子机制初步探索】
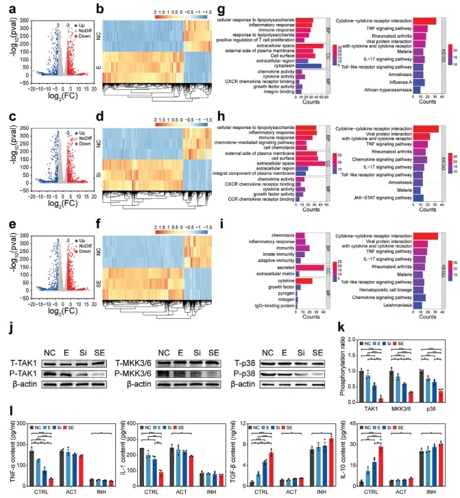
为探索免疫调节特性的具体机制,对共培养三天的细胞进行了基因测序。火山图(图7a-c,e)和复杂热图(图7b-d,f)显示了组间基因表达的显著差异。随后,通过将每组的差异表达基因与潜在的巨噬细胞靶点相交,并构建蛋白质-蛋白质相互作用网络,筛选出按度值排名的前100个靶点进行后续富集分析。从图7g-i可以看出,三组的基因本体(GO)富集分析显示,“炎症反应”和“免疫反应”在生物过程术语中显著富集;“胞浆、细胞外空间、分泌、细胞外基质和细胞表面”在细胞组分术语中富集;“生长因子和细胞因子”在分子功能术语中富集。此外,KEGG通路分析表明,“TNF、IL-17和Toll样受体信号通路”在所有实验组中都得到了富集。
图7 组织工程骨中免疫调节特性机制的初步探索
【揭示并分析组织工程骨在体内的顺序性免疫调节性能】
为了进一步研究组织工程骨的免疫调节性能,本文进行了体内实验。分别构建了NC(未植入组)、G组(3D生物打印的GelMA支架)、GB组(3D生物打印嵌入BMSCs的GelMA组织工程骨)、EB组(3D生物打印嵌入BMSCs的bdECM-MA组织工程骨)、GSiB组(3D生物打印嵌入BMSCs的GelMA/Si-CaP组织工程骨)和ESiB组(3D生物打印嵌入BMSCs的bdECM-MA/Si-CaP组织工程骨)(图8a)。将支架和组织工程骨植入到具有关键大小颅骨缺损的大鼠模型中(图8b)。
图8 组织工程骨中iNOS的动物模型构建及免疫调节特性的组织学分析
在植入后的第1、2、3周,分别对M1和M2巨噬细胞标志物iNOS和CD163进行免疫荧光染色,以评估不同组别中M1和M2巨噬细胞的募集水平(图8c和9a)。同时,在第二周和第三周,EB、GSiB和ESiB组的iNOS荧光强度明显低于G组和GB组,表明EB、GSiB和ESiB组对持续炎症反应的抑制作用(图8d)。在第一周,含有bdECM-MA的EB和ESiB组显示出更强的iNOS荧光强度,趋势为ESiB > EB > G > GSiB > GB > NC(图8d)。同时,与其他组相比,EB、GSiB和ESiB组的CD163荧光强度适度增加(图9b)。此外,在第二周观察到更明显的趋势,ESiB > GSiB和EB > GB、G和NC,而在第三周,CD163的表达趋势转变为ESiB、GSiB和EB > GB、G和NC(图9b)。随着时间的推移,NC、G和GB组的iNOS荧光强度逐渐增加,而EB、GSiB和ESiB组的iNOS荧光强度逐渐降低(图8e)。在NC、G和GB组中,CD163荧光强度较低,而在EB和ESiB组中,CD163荧光强度依次降低,第二周 > 第三周 > 第一周(图9c)。在GSiB组中,CD163荧光强度保持持续高表达,在第一周、第二周和第三周之间没有显著差异(图9c)。然而,在体外实验中,特别是在SE组中,促炎介质的表达在早期并未观察到组间的显著差异,其表达量并不高于NC组。此外,抗炎介质在早期并未表现出表达增加,随后随时间降低的趋势,特别是在EB和ESiB组中。
图9 组织工程骨中CD163的免疫调节特性组织学分析
图10 组织工程骨的体内血管生成与成骨作用
【总结与展望】
本文开发了一种具有高细胞活性和优异机械强度的新型组织工程骨,能够通过顺序免疫调节显著刺激骨再生。该组织工程骨是通过将Si-CaP和BMSCs结合到bdECM-MA中,利用一系列创新技术合成,并通过DLP生物打印制造的。通过材料间的静电排斥作用,组织工程骨实现了MPa级别的机械强度,同时保持了高细胞活性。此外,由于bdECM-MA和Si-CaP的协同作用,该工程骨展现出了出色的成骨和成血管活性以及增强的免疫调节能力。促成成骨和成血管活性的分子机制涉及TLR4–PI3K–AKT通路的激活,从而促进成骨-成血管耦合。免疫调节功能的分子机制之一涉及对p38-MAPK通路的抑制。本研究的一个首创性发现是组织工程骨的免疫调节特性,即顺序激活促炎和抗炎反应。据我们所知,这是首次在基于天然生物材料的组织工程骨中展示这一特性。得益于其出色的成骨和成血管活性以及顺序免疫调节特性,新型组织工程骨显著加速了大尺寸骨缺损的愈合。尽管具体的分子机制仍需进一步研究,但本研究获得的见解为组织工程和骨免疫调节领域的持续讨论提供了有价值的视角。
文章来源:
https://onlinelibrary.wiley.com/doi/10.1002/adhm.202401919
(责任编辑:admin)
最新内容
热点内容


Forte3D利用3D打印技术大
LEAP 71测试AI生成的20kN
中航重机拟向子公司中航天
航空航天3D打印市场加速起
3D打印赋能精准骨科:3D S
加沙医生在资源匮乏地带利
起亚EV2概念车搭
波音首次采用3D打
Contour3D在悉尼
英国迈凯伦汽车与
越南Vinmec医疗集
