新研究调查欧盟法规是否阻碍医疗3D打印技术发展
时间:2024-07-19 08:54 来源:南极熊 作者:admin 阅读:次
导读:近年来,医疗3D打印市场蓬勃发展。预计到2029年,欧盟整体医疗增材制造市场年均复合增长率达15.4%。根据欧洲专利局的数据,该地区的3D打印技术国际相关专利组合年增长率为26.4%,其中约五分之一的专利涉及医疗领域(2001年至2020年)。这些数据显示出医疗3D打印技术的巨大潜力。然而,一些学者对当前的法规提出质疑,认为其过于严格,限制了医疗3D打印技术在欧洲市场的应用。
2024年7月18日,城市法学院(The City Law School)法学高级讲师Marc Mimler博士最新的研究显示,欧盟在医疗领域使用3D打印技术所面临的法律问题是关键性的挑战。在他与来自不同大学、医院和机械工程系的合作伙伴撰写的《欧盟医疗3D打印面临的核心法律挑战》一文中,他们探讨了欧盟《医疗器械条例》(MDR)中与3D打印设备前市场审批和后市场责任相关的法律问题。研究结果表明,法律框架中的模糊地带确实阻碍了医疗3D打印技术的发展,需要进一步澄清和完善。
欧盟法规是否会损害医疗3D打印的发展
研究结果基于设备的上市前和上市后状态进行分类。在分析上市前的法规时,研究人员特别关注了欧盟的“定制设备豁免”。该豁免允许授权者根据书面说明制造设备,从而绕过CE标志等要求。尽管这对于3D打印看起来似乎有利,但“患者特定”设备(即为特定患者制造的设备)并不适用于此豁免范围。这一点为3D打印医疗设备创造了一个灰色地带,尤其是因为这种区分并不适用于“大规模定制”设备。
因此,使用增材制造技术制造的设备是否符合法规要求并不确定。虽然卫生机构和医院内的 3D打印设备的工业制造属于MDR的卫生机构豁免范围,但这并不适用于其他公司,这一事实进一步加剧了这种混乱。这使得医疗机构和小型公司很难在监管范围内找到量身定制的 3D打印设备。
这仅涉及到上市前的审批。对于医疗保健领域的3D打印设备而言,上市后的法规似乎也不明确。由于欧盟对医疗设备进入市场后的监督和监测采取了更严格的方法,因此根据《医疗器械注册条例》(MDR),3D打印设备的产品责任并不明确。这是由于医疗过失和产品之间的界限模糊所致。
作者认为,这扼杀了这一领域的创新,因为外科医生、第三方制造商和内部制造商等各方都可能被认定要为患者植入3D打印设备后出现的任何缺陷负责。而这种混乱的直接原因是,由于3D打印的分散性,制造商到底是谁并不明确。数据保护和知识产权法的不确定性只会使问题更加复杂。
总而言之,研究人员指出,有必要重新审视他们认为《药品注册管理办法》对3D打印设备的保守而模糊的要求。他们认为,目前该系统阻碍了该领域的创新,延误了对新患者的治疗,因为参与者可能无法在当前的监管环境中驾驭量身定制的设备,而且大量的文件也在延缓产品上市时间。
2024年7月18日,城市法学院(The City Law School)法学高级讲师Marc Mimler博士最新的研究显示,欧盟在医疗领域使用3D打印技术所面临的法律问题是关键性的挑战。在他与来自不同大学、医院和机械工程系的合作伙伴撰写的《欧盟医疗3D打印面临的核心法律挑战》一文中,他们探讨了欧盟《医疗器械条例》(MDR)中与3D打印设备前市场审批和后市场责任相关的法律问题。研究结果表明,法律框架中的模糊地带确实阻碍了医疗3D打印技术的发展,需要进一步澄清和完善。
欧盟法规是否会损害医疗3D打印的发展
研究结果基于设备的上市前和上市后状态进行分类。在分析上市前的法规时,研究人员特别关注了欧盟的“定制设备豁免”。该豁免允许授权者根据书面说明制造设备,从而绕过CE标志等要求。尽管这对于3D打印看起来似乎有利,但“患者特定”设备(即为特定患者制造的设备)并不适用于此豁免范围。这一点为3D打印医疗设备创造了一个灰色地带,尤其是因为这种区分并不适用于“大规模定制”设备。
△该研究的重点是3D打印医疗设备的上市前和上市后监管
因此,使用增材制造技术制造的设备是否符合法规要求并不确定。虽然卫生机构和医院内的 3D打印设备的工业制造属于MDR的卫生机构豁免范围,但这并不适用于其他公司,这一事实进一步加剧了这种混乱。这使得医疗机构和小型公司很难在监管范围内找到量身定制的 3D打印设备。
这仅涉及到上市前的审批。对于医疗保健领域的3D打印设备而言,上市后的法规似乎也不明确。由于欧盟对医疗设备进入市场后的监督和监测采取了更严格的方法,因此根据《医疗器械注册条例》(MDR),3D打印设备的产品责任并不明确。这是由于医疗过失和产品之间的界限模糊所致。
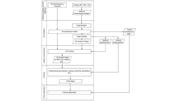
△3D打印医疗设备流程的分散性(如上所示)可能会引起混乱和上市后监管问题
作者认为,这扼杀了这一领域的创新,因为外科医生、第三方制造商和内部制造商等各方都可能被认定要为患者植入3D打印设备后出现的任何缺陷负责。而这种混乱的直接原因是,由于3D打印的分散性,制造商到底是谁并不明确。数据保护和知识产权法的不确定性只会使问题更加复杂。
总而言之,研究人员指出,有必要重新审视他们认为《药品注册管理办法》对3D打印设备的保守而模糊的要求。他们认为,目前该系统阻碍了该领域的创新,延误了对新患者的治疗,因为参与者可能无法在当前的监管环境中驾驭量身定制的设备,而且大量的文件也在延缓产品上市时间。
(责任编辑:admin)
最新内容
热点内容


芝加哥大学利用类似3D打印
3D打印零件失效致轻型飞机
解决医院3D打印合规难题:
初创公司Forte3D获25万美
中东巴林ASRY与意大利Robo
ARPA-H投资1.25亿美元用于
3D打印鞋履新纪元
美国空军2860万美
美国军工企业强强
美国斥资450万美
GoEngineer通过收
3D食品打印:烹
