水凝胶牺牲模板法结合3D打印定制具有通道网络的支架材料
时间:2024-07-23 10:06 来源: EFL生物3D打印与生物制造 作者:admin 阅读:次
基于水凝胶的3D打印是一种精确制造复杂细胞结构的快速方法。然而,生物活性水凝胶的机械性能较弱,在直接打印过程中,这些具有通道网络的水凝胶结构并不稳定。因此,要制造具有通道网络的良好结构,必须选择合适的水凝胶并开发有针对性的制造方法。基于此,来自宁波大学的金育安副教授联合宁波大学医学与生物工程研究所的邵磊教授开发了一种基于商用3D打印机和水溶性聚乙烯醇(PVA)构建有效水凝胶通道网络的模板牺牲3D打印方法。利用这种3D打印技术制备并培养了不同通道网络密度的负载细胞的GelMA构建体,实验结果表明通道网络密度越高,细胞生长越好,这表明相互连接的通道网络加速了氧/营养物的供应,促进了细胞生长。相关研究成果以“3D
printing sacrificial templates for manufacturing hydrogel constructs
with channel networks”为题于2022年8月22日发表在《Materials & Design》上。
具体来说,首先使用3D打印机将PVA打印为牺牲模板。然后浇铸GelMA溶液以包封牺牲模板,并进行光致交联。最后,牺牲模板被溶解以形成通道网络。作为牺牲材料,PVA具有几个优点,i)友好的溶解速率便于后期的浇铸操作;ii) 印刷 PVA 细丝的高圆度导致通道网络的高圆度;iii) PVA牺牲模板具有高稳定性和长期保存性,便于运输、流通和使用。
1. 印刷速度和细丝/通道直径之间的关系
由于通道直径和通道密度对营养物/氧气传输有很大影响,因此作者首先研究了印刷速度对PVA细丝/通道直径的影响,以及PVA牺牲模板的填充速率。实验中构建了一个单层结构,通过改变印刷速度来实现直径梯度。从实际印刷中可以看出,印刷的单层结构具有明显的直径梯度,相应的通道也具有明显的直径梯度(图2)。在溶解PVA牺牲模板的过程中,PVA细丝会膨胀,从而增加通道尺寸和整个结构的营养/氧气渗透性。
2. 具有不同通道网络支架的营养传输能力
通过改变PVA牺牲模板的填充率,可以很容易地制备出具有不同通道网络密度的水凝胶结构(图3a)。同时,为了验证不同通道网络的营养传输能力,在这些具有不同通道网络密度的GelMA支架上进行营养传输实验。具体来说,我们将红色染料注入支架的第一层,观察营养物质的流动和扩散(图3b)。染料流动和扩散实验表明,整个营养物网络是相互连接的,营养物扩散能力随着通道网络密度的增加而增加,这保证了整个结构能够得到营养物/氧气的充分供应。
为了研究不同结构的机械强度,为不同组织的制造提供强度参考,进行了压缩实验以表征不同通道网络密度的结构的机械性能。随着通道网络密度的增加,结构强度下降,这些结构的压缩模量约为1.1 ~ 3.6 kPa,可以满足一些软组织制造要求(图3c-d)。
3. 支架通道的保真度
为了观察通道的保真度,将结构纵向切开,然后在光学显微镜下对切片成像(图4a)。通道的圆形保真度随着填充率的增加而降低。这是由两个原因造成的:i)当PVA细丝致密时,在溶解过程中细丝膨胀会导致通道变形,从而导致通道保真度低;ii)当通道非常密集时,构造的机械性能较弱,将直接导致通道更容易受重力的影响而变形。
随着填充率的增加,通道的保真度下降,当填充率超过15%时,保真度急剧下降。此外,牺牲模板的纵剖面显示细丝具有较高的圆整度,相邻层的细丝相互连通,为构建连通的通道网络提供了保证(图4c)。溶解PVA模板后,纵向截面图像显示相邻层的通道相互连接以促进营养物/氧气的输送(图4d)。
4. 用于构建基于水凝胶的血管芯片
为了证明制造基于水凝胶的芯片的能力,作者制造了具有不同分布的单层通道结构(图5a)。具体地,浇注时,先在模具底部覆盖一层37 ℃的GelMA溶液,在4 ℃下冷却5分钟,使其轻微热交联至微粘状态。然后将单层牺牲结构放置在轻微热交联的GelMA上,并用液体GelMA溶液封装。最后,整个结构光交联15 s,借助石蜡膜从模具中分离,随后浸入37 ℃的介质中。2小时后,大部分PVA细丝溶解,剩余的PVA用PBS洗涤。
为了验证我们的方法可以构建自由形式的基于水凝胶的血管芯片,印刷不同形状的PVA牺牲模板用于制造自由形式的通道图案,包括三角形、四边形、五角形、六边形等。用染色的PBS溶液灌注证明了通道的可行性,表明其在制造自由形式通道图案的策略在血管芯片上具有非常可行的应用潜力。
5. 通道网络对细胞活性的影响
之后,作者进一步制造并培养了具有不同通道网络密度的细胞负载构建体。如图6所示,通道边界清晰,随着进一步培养,细胞逐渐拉伸连接形成网络。通道网络密度越高,细胞间的连接越紧密,表明营养/氧输送能力随着通道密度的增加而增加。
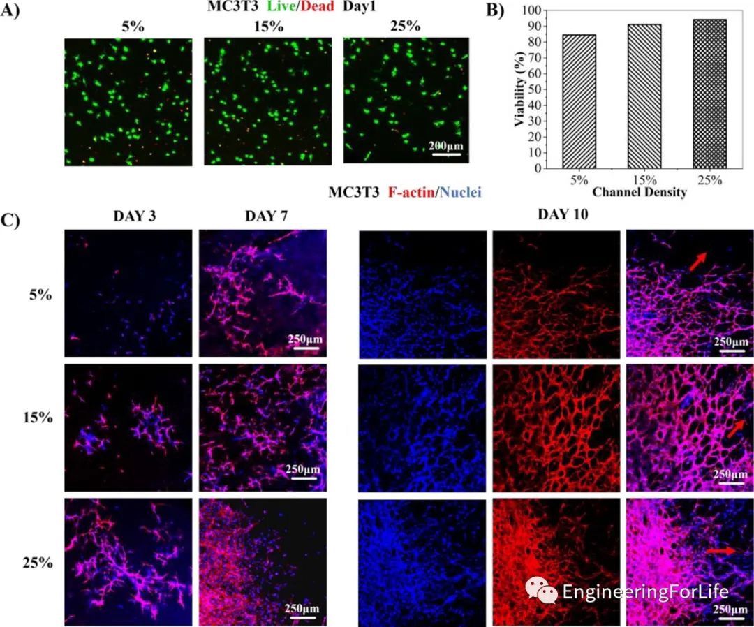
此外,培养1天后,使用钙黄绿素(AM)和碘化丙锭(PI)通过活/死染色来评估细胞的存活力(图7a)。活/死图像表明细胞均匀地分布在建筑物中,具有高的生存能力,证实了具有高通道网络密度的结构可以提供更充足的养分/氧气。为了有效评估通道网络可促进细胞生长和迁移,在培养一段时间(第3、7和10天)后,对细胞形态进行表征和成像,细胞逐渐扩散并连接成网,同时逐渐向通道迁移(红色箭头所示)(图7c)。
综上, 本文提出了一种基于3D打印机和PVA的牺牲模板技术来构建有效的水凝胶通道网络。商用PVA耗材是水溶性的,溶解时间便于操作,并且商业PVA细丝的高机械强度确保了复杂牺牲模板的构造。另外,PVA耗材稳定性好,可长期保存,便于牺牲模板的批量制造、运输、流通和使用。研究证明,利用模板牺牲的3D打印方法能够制造出的具有通道网络的结构支架,可以促进细胞扩散、增殖和迁移,同时保持其高活性。这种以PVA为牺牲耗材的支架构造技术为三维细胞培养和高生物活性组织制造提供了一种实用的方法。
文章来源:
https://doi.org/10.1016/j.matdes.2022.111012
图1 水凝胶3D打印牺牲模板路线示意图
具体来说,首先使用3D打印机将PVA打印为牺牲模板。然后浇铸GelMA溶液以包封牺牲模板,并进行光致交联。最后,牺牲模板被溶解以形成通道网络。作为牺牲材料,PVA具有几个优点,i)友好的溶解速率便于后期的浇铸操作;ii) 印刷 PVA 细丝的高圆度导致通道网络的高圆度;iii) PVA牺牲模板具有高稳定性和长期保存性,便于运输、流通和使用。
1. 印刷速度和细丝/通道直径之间的关系
由于通道直径和通道密度对营养物/氧气传输有很大影响,因此作者首先研究了印刷速度对PVA细丝/通道直径的影响,以及PVA牺牲模板的填充速率。实验中构建了一个单层结构,通过改变印刷速度来实现直径梯度。从实际印刷中可以看出,印刷的单层结构具有明显的直径梯度,相应的通道也具有明显的直径梯度(图2)。在溶解PVA牺牲模板的过程中,PVA细丝会膨胀,从而增加通道尺寸和整个结构的营养/氧气渗透性。
图2 印刷速度和细丝/通道直径之间的关系
2. 具有不同通道网络支架的营养传输能力
通过改变PVA牺牲模板的填充率,可以很容易地制备出具有不同通道网络密度的水凝胶结构(图3a)。同时,为了验证不同通道网络的营养传输能力,在这些具有不同通道网络密度的GelMA支架上进行营养传输实验。具体来说,我们将红色染料注入支架的第一层,观察营养物质的流动和扩散(图3b)。染料流动和扩散实验表明,整个营养物网络是相互连接的,营养物扩散能力随着通道网络密度的增加而增加,这保证了整个结构能够得到营养物/氧气的充分供应。
为了研究不同结构的机械强度,为不同组织的制造提供强度参考,进行了压缩实验以表征不同通道网络密度的结构的机械性能。随着通道网络密度的增加,结构强度下降,这些结构的压缩模量约为1.1 ~ 3.6 kPa,可以满足一些软组织制造要求(图3c-d)。
图3 不同通道网络支架的传输能力
3. 支架通道的保真度
为了观察通道的保真度,将结构纵向切开,然后在光学显微镜下对切片成像(图4a)。通道的圆形保真度随着填充率的增加而降低。这是由两个原因造成的:i)当PVA细丝致密时,在溶解过程中细丝膨胀会导致通道变形,从而导致通道保真度低;ii)当通道非常密集时,构造的机械性能较弱,将直接导致通道更容易受重力的影响而变形。
随着填充率的增加,通道的保真度下降,当填充率超过15%时,保真度急剧下降。此外,牺牲模板的纵剖面显示细丝具有较高的圆整度,相邻层的细丝相互连通,为构建连通的通道网络提供了保证(图4c)。溶解PVA模板后,纵向截面图像显示相邻层的通道相互连接以促进营养物/氧气的输送(图4d)。
图4 支架通道的保真度
4. 用于构建基于水凝胶的血管芯片
为了证明制造基于水凝胶的芯片的能力,作者制造了具有不同分布的单层通道结构(图5a)。具体地,浇注时,先在模具底部覆盖一层37 ℃的GelMA溶液,在4 ℃下冷却5分钟,使其轻微热交联至微粘状态。然后将单层牺牲结构放置在轻微热交联的GelMA上,并用液体GelMA溶液封装。最后,整个结构光交联15 s,借助石蜡膜从模具中分离,随后浸入37 ℃的介质中。2小时后,大部分PVA细丝溶解,剩余的PVA用PBS洗涤。
图5 用于构建基于水凝胶的血管芯片的示意图
为了验证我们的方法可以构建自由形式的基于水凝胶的血管芯片,印刷不同形状的PVA牺牲模板用于制造自由形式的通道图案,包括三角形、四边形、五角形、六边形等。用染色的PBS溶液灌注证明了通道的可行性,表明其在制造自由形式通道图案的策略在血管芯片上具有非常可行的应用潜力。
5. 通道网络对细胞活性的影响
之后,作者进一步制造并培养了具有不同通道网络密度的细胞负载构建体。如图6所示,通道边界清晰,随着进一步培养,细胞逐渐拉伸连接形成网络。通道网络密度越高,细胞间的连接越紧密,表明营养/氧输送能力随着通道密度的增加而增加。
图6 通道网络密度对细胞密度的影响
此外,培养1天后,使用钙黄绿素(AM)和碘化丙锭(PI)通过活/死染色来评估细胞的存活力(图7a)。活/死图像表明细胞均匀地分布在建筑物中,具有高的生存能力,证实了具有高通道网络密度的结构可以提供更充足的养分/氧气。为了有效评估通道网络可促进细胞生长和迁移,在培养一段时间(第3、7和10天)后,对细胞形态进行表征和成像,细胞逐渐扩散并连接成网,同时逐渐向通道迁移(红色箭头所示)(图7c)。
图7 细胞活力及其细胞形态
综上, 本文提出了一种基于3D打印机和PVA的牺牲模板技术来构建有效的水凝胶通道网络。商用PVA耗材是水溶性的,溶解时间便于操作,并且商业PVA细丝的高机械强度确保了复杂牺牲模板的构造。另外,PVA耗材稳定性好,可长期保存,便于牺牲模板的批量制造、运输、流通和使用。研究证明,利用模板牺牲的3D打印方法能够制造出的具有通道网络的结构支架,可以促进细胞扩散、增殖和迁移,同时保持其高活性。这种以PVA为牺牲耗材的支架构造技术为三维细胞培养和高生物活性组织制造提供了一种实用的方法。
文章来源:
https://doi.org/10.1016/j.matdes.2022.111012
(责任编辑:admin)
最新内容
热点内容


芝加哥大学利用类似3D打印
3D打印零件失效致轻型飞机
解决医院3D打印合规难题:
初创公司Forte3D获25万美
中东巴林ASRY与意大利Robo
ARPA-H投资1.25亿美元用于
3D打印鞋履新纪元
美国空军2860万美
美国军工企业强强
美国斥资450万美
GoEngineer通过收
3D食品打印:烹
