3D打印用于促进生殖道缺损修复的双交联活性水凝胶支架
时间:2024-09-26 09:58 来源:高分子科技 作者:admin 阅读:次
Mayer-Rokitansky-Küster-Hauser(MRKH)综合征是一种严重影响女性性生活、生育和心理健康的先天性生殖系统疾病,每5000名新生女婴中就有一名患有此病。阴道成形手术是帮助MRKH患者恢复生殖健康的主要手段。然而,使用皮瓣移植和/或硅胶扩张模具的传统阴道成形术存在皮瓣获取困难、并发症发生率高、治疗过程繁琐痛苦以及缺乏个性化定制等诸多挑战。
近期,复旦大学高分子科学系俞麟教授和复旦大学附属妇产科医院华克勤教授团队合作开发了一种能够对生殖道提供充分的力学支撑且可加速MRKH患者生殖道创面修复的3D打印的双交联活性水凝胶支架(图1)。
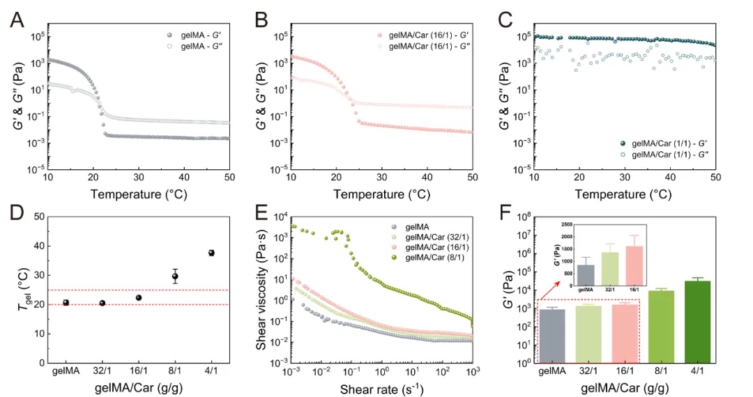
研究人员首先针对常用的GelMA水凝胶力学强度以及生物活性不足的缺点,在甲基丙烯酰化的明胶(gelMA)生物墨水中引入了一种从红海藻中提取的天然多糖--卡拉胶,制备了一系列不同共混比例的gelMA/Car双组分水凝胶墨水。通过对复合体系的凝胶化温度、低温成胶模量和挤出性能三方面的综合考量确定了gelMA/Car共混质量比为16/1的双组分水凝胶作为适于进行室温3D打印的水凝胶生物墨水(图2)。
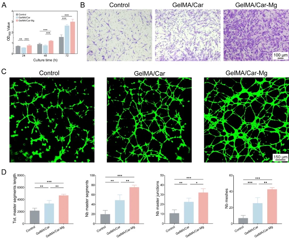
随后,针对双组分水凝胶墨水体系中gelMA与Car各自的交联特点,研究人员提出了gelMA的紫外光化学交联协同镁离子介导Car的物理交联的双交联固化策略。通过交联后水凝胶的力学性能测试、体内外稳定性的评估和细胞实验的结果证实,双交联策略不但显著改善了GelMA/Car-Mg双交联水凝胶体系的力学性能,而且体系中生物活性的镁离子的引入还赋予了双交联水凝胶良好的促细胞增殖、迁移和成血管化的能力(图3)。
研究人员根据大鼠的生殖道尺寸通过3D打印技术和双交联策略成功制备了定制化的具有良好力学支撑力的GelMA/Car-Mg水凝胶支架,并将其用于在大鼠体内构建的模拟MRKH病情的动物模型中(图4A)。
图1.双交联的生物活性GelMA/Car-Mg水凝胶支架的制备及其在生殖道缺损修复中的应用。
研究人员首先针对常用的GelMA水凝胶力学强度以及生物活性不足的缺点,在甲基丙烯酰化的明胶(gelMA)生物墨水中引入了一种从红海藻中提取的天然多糖--卡拉胶,制备了一系列不同共混比例的gelMA/Car双组分水凝胶墨水。通过对复合体系的凝胶化温度、低温成胶模量和挤出性能三方面的综合考量确定了gelMA/Car共混质量比为16/1的双组分水凝胶作为适于进行室温3D打印的水凝胶生物墨水(图2)。
图2. 不同gelMA/Car共混比的双组分水凝胶墨水的流变学行为。
随后,针对双组分水凝胶墨水体系中gelMA与Car各自的交联特点,研究人员提出了gelMA的紫外光化学交联协同镁离子介导Car的物理交联的双交联固化策略。通过交联后水凝胶的力学性能测试、体内外稳定性的评估和细胞实验的结果证实,双交联策略不但显著改善了GelMA/Car-Mg双交联水凝胶体系的力学性能,而且体系中生物活性的镁离子的引入还赋予了双交联水凝胶良好的促细胞增殖、迁移和成血管化的能力(图3)。
图3. GelMA/Car-Mg水凝胶浸提液对细胞增殖、迁移和体外成血管的影响。
研究人员根据大鼠的生殖道尺寸通过3D打印技术和双交联策略成功制备了定制化的具有良好力学支撑力的GelMA/Car-Mg水凝胶支架,并将其用于在大鼠体内构建的模拟MRKH病情的动物模型中(图4A)。
图4. 双交联的GelMA/Car-Mg水凝胶支架在大鼠类MRKH疾病模型中的应用。
(责任编辑:admin)
最新内容
热点内容


从原型到核心支柱:3D打印
3D打印技术在足球领域是
清华大学林峰教授团队:液
家用3D打印:拥抱创造,更
激光在3D打印树脂表面制备
摩方精密助力悉尼大学居理
选区激光熔化增材
大型聚合物3D打印
6K Additive最新
如何打造增材制造
从实验室走向生产
3D打印在口腔修复
