3D打印用于促进生殖道缺损修复的双交联活性水凝胶支架(2)
时间:2024-09-26 09:58 来源:高分子科技 作者:admin 阅读:次
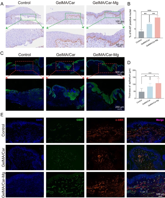
实验结果表明,双交联的生物活性GelMA/Car-Mg水凝胶支架能够显著加速贯穿式生殖道全层缺损的修复,在一周内实现了创面的完全闭合(图4B-D)。免疫组化和免疫荧光染色进一步证实,双交联水凝胶支架在体内促进了细胞的增殖、胶原的沉积、血管的生成以及创面的上皮化(图5)。由双交联生物活性水凝胶支架治疗一周后的再生生殖道组织也在电生理实验中表现出与正常生殖道组织最接近的电刺激响应行为(图6)。这一良好的修复效果归功于GelMA/Car-Mg水凝胶支架的植入以及从水凝胶支架中持续释放的生物活性镁离子和其他生物活性组分共同加速了伤口愈合、促进了胶原沉积、改善了组织整合,从而实现了生殖道缺损的高质量重建。此外,在整个修复阶段,所有植入体内的GelMA/Car-Mg水凝胶支架对生殖道起到了良好的力学支撑作用,支架整体结构保持完整并且没有与创面或新生的组织发生黏连,可以在创面修复完成后方便地取出。
图5. GelMA/Car-Mg水凝胶支架在体内对细胞增殖、上皮化和血管生成的影响。
图6. GelMA/Car-Mg水凝胶支架介导的再生生殖道组织的电生理功能测试。
该工作是针对于生殖道结构异常进行定制化修复的最新进展之一,这一立足于组织工程的水凝胶支架设计策略不仅有望为MRKH综合征的临床治疗提供新思路,并且有潜力应用于其他管腔式结构的组织修复。相关研究成果以“Dual-Crosslinked Bioactive Hydrogel Scaffold for Accelerated Repair of Genital Tract Defect”为题发表于Advanced Functional Materials,复旦大学高分子科学系硕士生王黎阳和复旦大学附属妇产科医院硕士生郑亮子为文章的共同第一作者,俞麟教授、华克勤教授和邱君君副主任医师为通讯作者,丁建东教授为共同作者。该研究工作得到了国家重点研发计划项目的资助。
论文链接:
https://doi.org/10.1002/adfm.202405966
(责任编辑:admin)
最新内容
热点内容


从原型到核心支柱:3D打印
3D打印技术在足球领域是
清华大学林峰教授团队:液
家用3D打印:拥抱创造,更
激光在3D打印树脂表面制备
摩方精密助力悉尼大学居理
选区激光熔化增材
大型聚合物3D打印
6K Additive最新
如何打造增材制造
从实验室走向生产
3D打印在口腔修复
